EasyManua.ls Logo

Motorola GM328 - Page 438

Motorola GM328
556 pages
To Next Page IconTo Next Page
To Next Page IconTo Next Page
To Previous Page IconTo Previous Page
To Previous Page IconTo Previous Page
Loading...
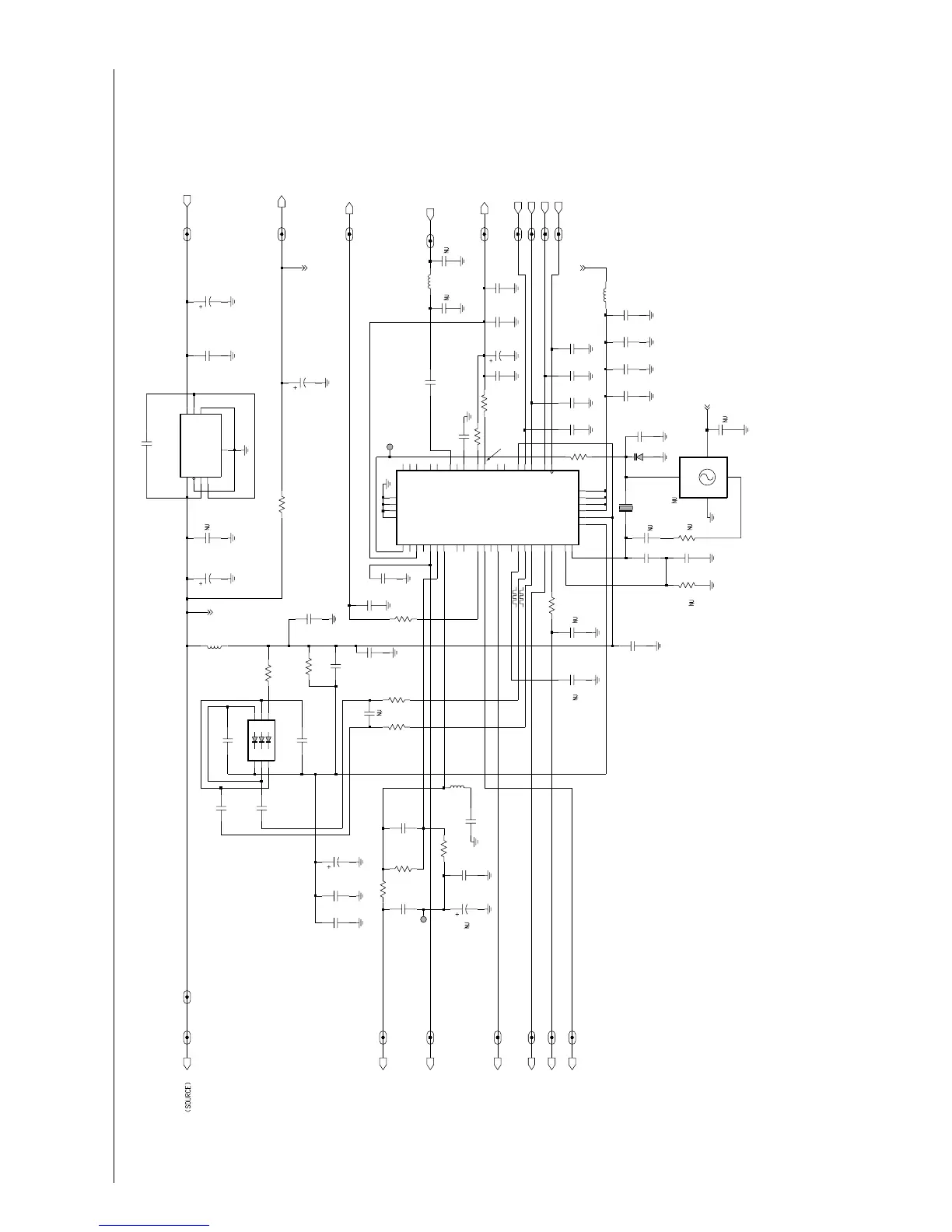
4-6 UHF 25-40W PCB / Schematics / Parts List
C4262
220pF
C4251
C4228
0.1uF
C4252
R4221
1000pF
150
TP4202
1
C4253
4.7uF
IN_5V_RF_REG
TRB
D4261
2.2uF
C4213
R4241
MODIN
220
C4221
.01uF
C4227
LOCK_UHF_FN_1
100pF
100pF
C4243
U4507
C4202
.01uF
BWSELECT
100pF
VSF_UHF_FN_1
C4255
0.1uF
C4209
2.2uF
C4210
16_8MHz_UHF_FN_1
C4204
5V_UHF_FN_1
100pF
R4222
510
VCOMOD
C4246
100pF
100pF
C4287
C4241
CLK_UHF_FN_1
C4242
VDDA
100pF
C4223
0.1uF
C4222
CSX_UHF_FN_1
C4207
C4289
0.1uF
Vac
VCTRL
R4263
C4244
47
R4204
CLK
VSF
100pF
5V
.01uF
C4203
30K
R4252
C4212
.018uF
15
14
VMULT2
12
VMULT3
11
VMULT4
VRO
13
25
WARP
23
XTAL1
XTAL2
24
SFBASE
26
SFCAP
30
SFIN
28
SFOUT
37
TEST1
38
TEST2
21
VBPASS
47
VCP
VMULT1
31
NC3
44
PD_GND
PD_VDD
5
PREIN
32
33
PRE_GND
34
PRE_VDD
35
PVREF
18
REFSEL
27
45
IADAPT
16
INDMULT
43
IOUT
LOCK
4
10
MODIN
41
MODOUT
17
NC1
29
NC2
39
BIAS2
42
CCOMP
9
CEX
8
CLK
7
DATA
DGND
6
36
DVDD
19
FREFOUT
46
ADAPTSW
22
AGND
48
AUX1
1
AUX2
2
AUX3
3
AUX4
20
AVDD
40
BIAS1
63A27
U4201
C4231
DATA
.01uF
VDDA_UHF_FN_1
L4201
390nH
.01uF
C4232
BWSELECT_UHF_FN_1
2.2uF
C4233
VCOMOD_UHF_FN_1
510pF
C4225
C4208
0.1uF
0.1uF
C4254
TP4201
1
C4206
10uF
R4261
150K
33K
R4206
C4263
1.5pF
L4231
PRESC
CSX
2.2uH
MODIN_UHF_FN_1
C4261
62pF
5V_UHF_FN_2
DATA_UHF_FN_1
C4214
2.2uF
VCOBIAS_2
C4205
.01uF
150
R4201
C4288
IN_5V_RF_REG_UHF_FN_1
16_8MHz
2
GND
3
OUT
VCC
4
VCNTL
1
16.8MHz
Y4262
TTS05V
C4211
0.1uF
R4262
C4235
2.2uF
C4230
68
R4223
3
TRB_UHF_FN_1
6
A1
5
A2
4
A3
K1
1
K2
2
K3
D4201
6
5V_TAP
5
ERROR
7
FEEDBACK
4
GND
8
INPUT
1
OUTPUT
2
SENSE
3
SHUTDOWN
LP2951
U4211
U4506
VCTRL_UHF_FN_1
.01uF
C4234
R4211
0
R4228
47K
2.2uF
C4215
R4251
R4203
39K
47
C4226
C4224
LOCK
1uF
2
1
C4216
16.8MHz
Y4261
100pF
C4245
L4225
33nH
C4229
C4201
100pF
ZWG0130270-A
2.63 VDC (TX)
4.97 VDC (25KHZ Chan. Spacing)
0 VDC (12.5KHZ Chan. Spacing)
5 VDC (Locked)
0 VDC (Unlocked)
10.87 VDC
-16 to -11 dBm (Tx)
12.7 VDC
4.97 VDC
6.68 VDC
2.5 to 11 VDC
1.76 VDC (Tx)
1.78 VDC (Rx)
3.79 VDC
2.48 VDC
3.43 VDC
-18 to -16 dBm (Rx)
2.48 VDC
1.28 VDC
3.48
VDC
0 VDC (RX)
4.97 VDC (TX)
3.05 VDC (RX)
0 VDC
4.97 VDC
2.52 VDC
4.97 VDC
4.58 VDC
HF (403-470 MHz) FRACN

Table of Contents

Other manuals for Motorola GM328

Related product manuals