EasyManua.ls Logo

Motorola GP344 - Receiver

Motorola GP344
416 pages
To Next Page IconTo Next Page
To Next Page IconTo Next Page
To Previous Page IconTo Previous Page
To Previous Page IconTo Previous Page
Loading...
1-3
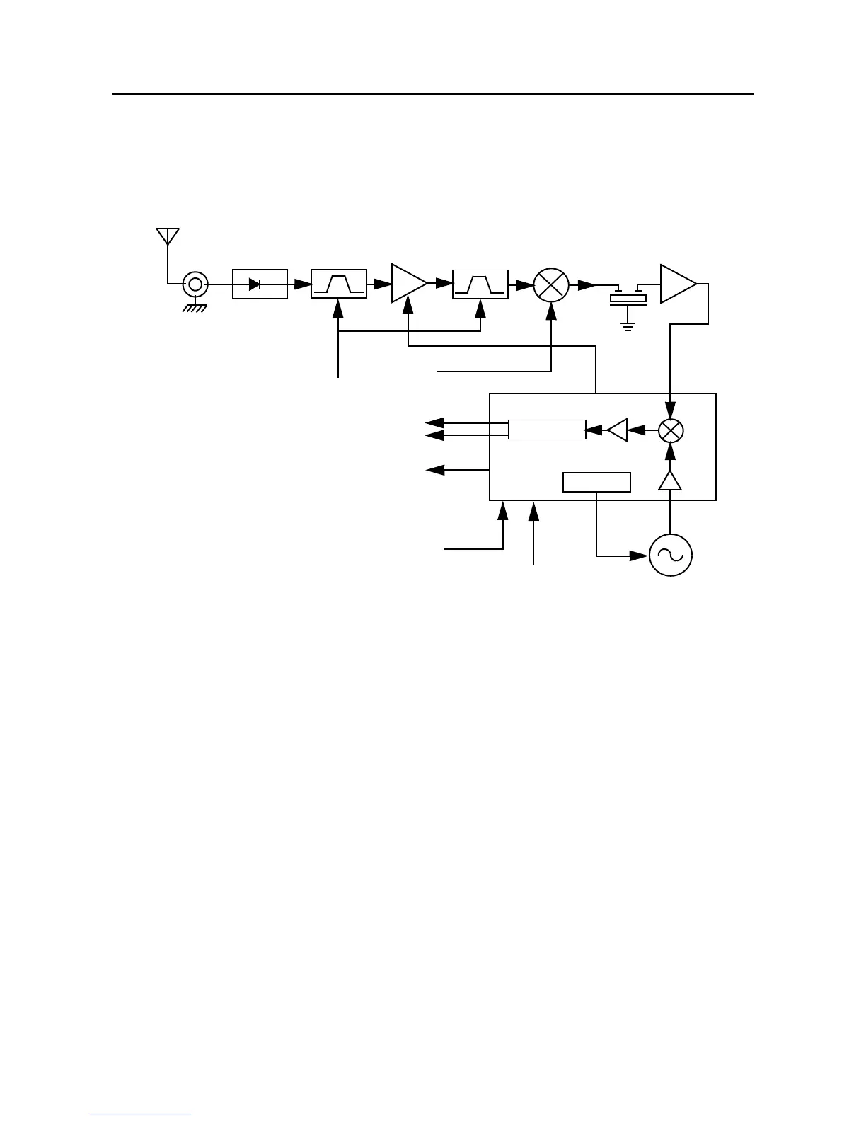
3.0 Receiver
The UHF receiver consists of a front end, back end and automatic gain control circuits. A block
diagram of the UHF and UHF Narrow Band receiver is shown in Figure 2-2 and 2-3.
Figure 1-2 UHF Receiver Block Diagram
Demodulator
Synthesizer
Crystal
Filter
Mixer
Varactor
Tuned Filter
RF Amp
Varactor
Tuned Filter
Pin Diode
Antenna
Switch
RF Jack
Antenna
AGC
Control Voltage
from ASFIC
First LO
from FGU
Recovered Audio
Squelch
RSSI
IF
IC
SPI Bus
16.8 MHz
Reference Clock
Second
LO VCO
IF Amp
U301

Table of Contents

Other manuals for Motorola GP344

Related product manuals