EasyManua.ls Logo

Motorola XTS 2500I - Figure 4.3-4. VOCON Transmit Audio Path; System Clocks; Transmit Audio Path

Motorola XTS 2500I
914 pages
To Next Page IconTo Next Page
To Next Page IconTo Next Page
To Previous Page IconTo Previous Page
To Previous Page IconTo Previous Page
Loading...
6816985H01-F February 14, 2012
UHF2 Detailed Theories of Operation: VOCON Functional Blocks 4.3-17
4.3.6.3.6 System Clocks
The Patriot is supplied with two clocks:
1. The first clock, a 16.8 MHz sine wave, comes from the RF portion of the radio. It is
conditioned by the clock buffer circuit, which includes Q709, R722, R740, R729, R797, C726,
C725 and C727.
2. The other clock supplied to Patriot is a 32.768 kHz square wave. This clock is generated by
the external 32.768kHz crystal Y701, and a clock buffer circuit that includes U713, R745,
R746, C743, C792, R742 and R741. This signal is supplied to the CKIL pin on the dual-core
processor.
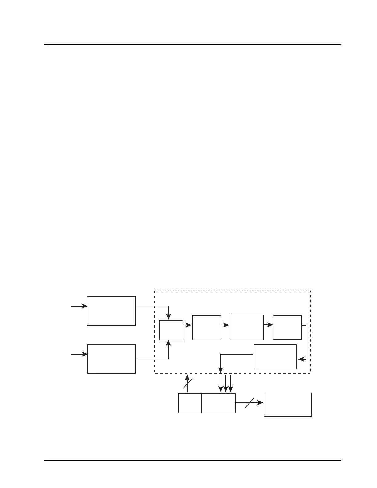
4.3.6.4 Transmit Audio Path
Refer to Figure 4.3-4. The single-ended internal microphone audio enters the VOCON board through
20 pin side connector (J650), and the internal microphone bias is set by circuitry that includes R751,
R753, C751, C753 and C755. The internal microphone signal is connected to the INT_MIC_P pin,
which is the input terminal on the MAKO IC internal op-amp G1 after the signal is multiplexed. The
gain of the G1 pre-amp is set to +15 dB, which is programmed by dual-core processor SPI lines.
The external microphone audio enters the VOCON board through the remote connector J102, pin10,
and the external microphone bias is set by circuitry that includes R750, R752, C750, C752 and
C754. The external microphone signal is connected to the EXT_MIC_P pin, which is an input
terminal on the MAKO IC internal op-amp G1 after the signal is multiplexed. The gain of the G1 pre-
amp is set to +15 dB, which is programmed by dual-core processor SPI lines.
The dual-core processor, through the SPI bus, programs a multiplexer internal to the MAKO IC to
select one of the microphone signals. Then, the selected microphone signal goes through the G1
pre-amplifier stage and on to a programmable gain amplifier (G2) before it goes to the CODEC for
A/ D conversion. The resulting digital data is filtered and sent to the DSP on the CODEC_TX line
from the MAKO IC VC_TX3V pin. After additional filtering and processing, the DSP sends the data-
out from the STDB pin, labeled TX_SSI_DATA to the RF interface connector.
.
Figure 4.3-4. VOCON Transmit Audio Path
Internal Mic Bias
R751, R753,
C751,
C753, C755
External Mic Bias
R750, R752,
C750, C752
C754
MUX
Pre-amp
G1 Gain
= 15 dB
Amp G2
Gain = -30
to 0 dB
CODEC
A/D 16-Bit
HPF = 200 Hz
& LPF = 3.4
kHz cutoff
CODEC_TX
CODEC_FSYNC
CODEC_DCLK
TX_SSI_FSYNC
TX_SSI_CLK
TX_DATA
3
4
MAKO_CS
SPI_MISOB
SPI_MOSIB
SCKB
EXT_MIC_P
INT_MIC_P
MAKO IC U701
RF D/A
U201
Patriot
SAP / BBP
Patriot
SPIB

Table of Contents

Related product manuals