EasyManua.ls Logo

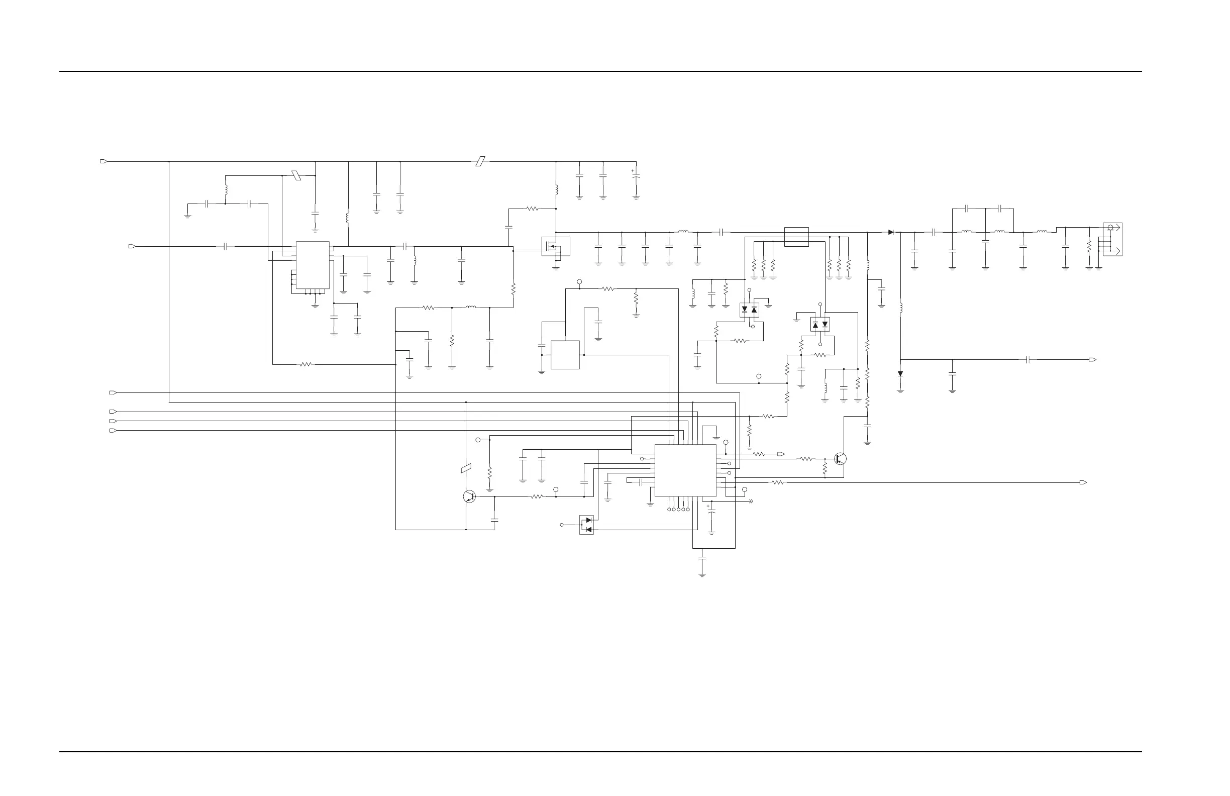
Motorola XTS 2500I - Figure 9.3-25. PMLE4427 B TX Schematic

Motorola XTS 2500I
914 pages
To Next Page IconTo Next Page
To Next Page IconTo Next Page
To Previous Page IconTo Previous Page
To Previous Page IconTo Previous Page
Loading...
9.3-26 UHF2 Schematics, Board Overlays, and Parts Lists
February 14, 2012 6816985H01-F
Figure 9.3-25. PMLE4427B TX Schematic
RAW_B+
TX_RF
PCIC_CS
SPI_CLK
MOSI
RESET
DNP
100pF
C101
100pF
C102
100pF
C100
15nH
L101
DNP
C113
6.2pF
12nH
L117
0
R108
C108
.01uF
100pF
C106
C109
.01uF
C115
100pF
100pF
C104
5
12
13
17
4
1
14
8
9
10
15
16
11
RFOUT
TPVG1
TPVG2
VCNTRL
VD1
GND3
GND4
NC1
NC2
NC3
NC4
NC5
RFIN
U101
SRFIC7126
EP
G2
GND1
GND2
6
2
3
7
L114
180nH
.01uF
C103
E102
.01uF
C110
100pF
C187
R143
33K
.01uF
C149
R142
12K
10pF
C128 C125
3.9pF
C126
24pF
C124
22pF
C181
39pF
Bi-directional Coupler
airwound
C129
100pF
L126
10.12nH
Place Close to PA Choke
Tantalum
C142
1uF
C141
C122
0.1uF
airwound
L125
23.75nH
15K
R102
27pF
L119
R105
180
C120
0.1uF
1uH
L106
E140
BEAD
1K
R103
TP_TEMP
Q101
D
G
S1
S2
U103
3
GND
2
VOUT
POS
C148
100pF
R104
18K
100pF
C182
C111
100pF
C112
100pF
DNP
Place Close to pin 1 of PCIC
1500pF
C143
100pF
C140
Q200
TP_RSET
BLM11A601S
E141
.01uF
C185
R146
1K
0.1uF
C186
D100
100K
R144
NC
TP_146
TEST_POINT
Tantalum
0
R109
TP_VLIM
1uF
C147
0.10uF
C146
4V5
V5EXT
VAR1
VAR2
VAR3
VG
VL VLIM
RFIN
RSET
T1
TEMP
V10
V45
DATA
F168
GND1
GND2
INT
Q
QX
BPOS
CEX
CJ
CL
CLK
CQ
CQX
H99S-4
ANO
U102
RS
RX
NA
CI
470pF
C144
C145
.015uF
NC
NC
NC
NC
NC
NC
15
14
16
9
11
10
12
13
17
20
18
24
19
21
23
22
31
30
28
25
27
29
26
H99S4
32
6
1
2
8
4
3
5
7
NU
10K
R162
NC
R147
0
NC
TP_DAC3
R149
4.7K
Q197
10K
R127
DAC_3
Temp. Sensor
Place Close to PA
R155
620
C188
330pF
330pF
R154
100
DNP
NC
R153
NC
1K
10pF
C176
A1
A2
K1
K2
NC1
NC2
D172
L120
18nH
DNP
130
R168
R172
150
150 R170
DNP
15.22nH
L176
R173
150
C130
.01uF
75 R171
75 R169
1uH
L128
DNP
D170
1.8pF
C174
4.7pF
C173
4.3pF
C177
R199
10K
1.0pF
C172
100pF
C171
15.22nH
L171
24pF
C180
15.22nH
J101
L170
C175
6.2pF
C170
4.7pF
L172
15.22nH
0
R159
TP_160
TEST_POINT
1
R160
0
NU
NC
K1
K2
NC1
D173
A1
A2
R157
10K
NC
NC2
DNP
NU
100pF
C189
10
R158
0
R152
NU
NU
NU
L121
68nH
C191
68pF
R156 1K
82
R151
D171
R150
82
82
R125
C131
.01uF
2.0pF
C178
C179
100pF
RX_RF
DAC_2

Table of Contents

Related product manuals