EasyManua.ls Logo

MULTIQUIP WHITEMAN MD105 - Electrical Schematic - Hydraulic and Control Wiring; Hydraulic Pump and Motor Wiring Details; Spray Pump and Worklight Wiring

MULTIQUIP WHITEMAN MD105
76 pages
Print Icon
To Next Page IconTo Next Page
To Next Page IconTo Next Page
To Previous Page IconTo Previous Page
To Previous Page IconTo Previous Page
Loading...
MD105 RIDE-ON TROWEL • OPERATION MANUAL — REV. #0 (03/29/24) — PAGE 71
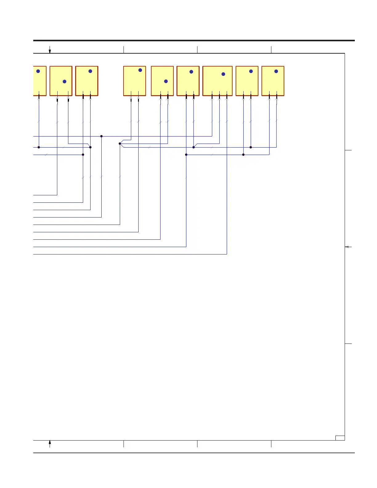
ELECTRICAL SCHEMATIC
C
D
B
A
B
A
C
D
8
2
4
6
1
7
3
5
8
2
4
6
1
7
3
5
REV.
SHEET
2_of_3
B
/1_of_3.A3
/1_of_3.A3
/1_of_3.A3
/1_of_3.A3
/1_of_3.B4
/1_of_3.C4
/1_of_3.C3
/1_of_3.B4
/1_of_3.B7
/1_of_3.B2
/1_of_3.B6
/1_of_3.B2
/1_of_3.B2
/1_of_3.B6
/1_of_3.C2
/1_of_3.B7
/1_of_3.C3
/1_of_3.C3
1
Wrk Lt Pwr
2
GND
1
Wrk Lt Pwr
2
GND
1
Wrk Lt Pwr
2
GND
1
Wrk Lt Pwr
2
GND
1
Wrk Lt Pwr
2
GND
1
Wrk Lt Pwr
2
GND
1
ACC PWR
2
GND
3
L Mtr Spd
1
ACC PWR
2
GND
3
R Mtr Spd
1_RD
LH PITCH CMD A
2_BK
LH PITCH CMD B
1_RD
RH PITCH CMD A
2_BK
RH PITCH CMD B
1
5V GND
4
5V GND
2
5V PWR A
5
5V PWR A
3
Ft Ped 1
1
Horn
2
GND
6
Ft Ped 2
1/4
2/4
3/4
-J1
+48402
4/4
DTP04-4P
16/18
934447111
6/18
13/18
18/18
1/18
7/18
12/18
11/18
2/18
10/18
9/18
15/18
-J2
+48402
8/18
17/18
1/2
-J3
+48402
2/2
DT04-2P
1/2
DT04-2P
2/2
-J4
+48402
45573
-L1
RR
WORKLIGHT
45573
-L3
RF
WORKLIGHT
45573
-L2
RS
WORKLIGHT
45780e
-MT2
LH HYD
MOTOR
45875
-N1
LEFT PITCH
ACTUATOR
45573
-L6
LR
WORKLIGHT
45573
-L4
LF
WORKLIGHT
45573
-L5
LS
WORKLIGHT
45780e
-MT1
RH HYD
MOTOR
45875
-N2
RIGHT
PITCH ACTUATOR
43144
-X2
FOOT PEDAL
30547
-PMP2
LH SPRAY
PUMP
30547
-PMP1
RH SPRAY
PUMP
45271
-A4
HORN
1/2
-P6
+48402
2/2
DT06-2S
1/2
-P4
+48402
2/2
DT06-2S
1/2
-P7
+48402
1/2
-P10
+48402
2/2
DT06-2S
1/2
-P11
+48402
2/2
DT06-2S
1/4
-P9
+48402
2/4
3/4
DT06-4S
1/4
2/4
-P5
+48402
3/4
DT06-4S
1/2
-P1
+48402
2/2
DTP06-2S
1/2
-P2
+48402
2/2
DTP06-2S
1/4
2/4
1/1
19016-0009
-T1
+48402
3/6
2/6
1/1
19016-0009
-T2
+48402
5/6
DT06-6S
4/6
1/6
-P3
+48402
2/2
DT06-2S
4/4
DTP06-4S
3/4
-P16
+48401
8/18
15/18
9/18
-P17
+48401
2/18
10/18
11/18
12/18
7/18
1/18
18/18
13/18
17/18
6/18
16/18
934457111
2/2
DT06-2S
1/2
-P8
+48402
6/6
2
GND
1
LH SPRY CMD
2
GND
1
RH SPRY CMD
SPLICE
-Z2
+48402
SPLICE
-Z1
+48402
SPLICE
-Z3
+48402
SPLICE
-Z4
+48402
SPLICE
-Z5
+48402
SPLICE
-Z6
+48402
SPLICE
-Z7
+48402
SPLICE
-Z8
+48402
SPLICE
-Z9
+48402
SPLICE
-Z11
+48402
SPLICE
-Z12
+48402
SPLICE
-Z10
+48402
SPLICE
-Z13
+48402
LH PITCH CMD B
+48401-J9:56
LH PITCH CMD A
+48401-J9:80
RH PITCH CMD A
+48401-J9:32
RH PITCH CMD B
+48401-J9:8
5V GND
+48401-Z17:1
Ft Ped 2
+48401-P5:8
Ft Ped 1
+48401-P5:24
5V PWR A
+48401-Z21:1
RH SPRY CMD
+48401-P12:2
Wrk Lt Pwr
+48401-P3:3
GND
+48401-P7:10
ACC PWR
+48401-Z6:1
Wrk Lt Pwr
+48401-P3:6
GND
+48401-P7:11
LH SPRY CMD
+48401-P4:2
Horn
+48401-Z44:1
L Mtr Spd
+48401-P5:13
R Mtr Spd
+48401-P5:12
CAN -
CAN +
POS Battery Cables
NEG Battery Cables
Ignition Circuit
Start Circuit
Unswitched PWR
Key Switched PWR
5 V Supply
Sensor Ground
12 V Ground
All Others
Circuit Legend
12 AWG
Black/White
W646
12 AWG
Red/Yellow
W597
12 AWG
Red/Yellow
W357
12 AWG
Black/Yellow
W358
12 AWG
Black/Orange
W359
12 AWG
Red/Orange
W360
20 AWG
Red/White
W367
20 AWG
Black/White
W368
16 AWG
Black/Orange
W390
16 AWG
Red/Orange
W392
20 AWG
Grey/Green
W366
20 AWG
Grey/Blue
W365
20 AWG
Brown/Orange
W406
18 AWG
Red/Blue
W403
16 AWG
Red/Orange
W391
16 AWG
Black/Orange
W387
18 AWG
Red/Black
W407
16 AWG
Red/Yellow
W396
16 AWG
Black/Yellow
W382
18 AWG
Red/Green
W402
18 AWG
Brown/Yellow
W405
18 AWG
Grey/Orange
W408
16 AWG
Black/Orange
W409
12 AWG
Red/Orange
W599
12 AWG
Red/Black
W647
20 AWG
Black/White
W413
20 AWG
Grey/Green
W414
20 AWG
Grey/Blue
W415
20 AWG
Red/White
W416
20 AWG
Brown/Orange
W417
16 AWG
Red/Orange
W419
16 AWG
Black/Orange
W420
18 AWG
Red/Black
W421
16 AWG
Red/Yellow
W422
16 AWG
Black/Yellow
W423
18 AWG
Blue
W638
18 AWG
Grey/Orange
W627
20 AWG
Brown/Yellow
W426
18 AWG
Red/Yellow
W538
18 AWG
Black/Yellow
W539
18 AWG
Black/Yellow
W540
18 AWG
Blue
W639
20 AWG
Red/White
W361
20 AWG
Red/White
W362
20 AWG
Black/White
W363
20 AWG
Black/White
W364
20 AWG
Grey/Blue
W365
20 AWG
Grey/Green
W366
18 AWG
Black/Orange
W369
18 AWG
Black/Orange
W371
18 AWG
Black/Orange
W372
18 AWG
Black/Orange
W374
18 AWG
Black/Yellow
W379
18 AWG
Black/Yellow
W380
16 AWG
Black/Yellow
W382
16 AWG
Black/Orange
W387
16 AWG
Red/Orange
W391
18 AWG
Red/Orange
W393
18 AWG
Red/Orange
W394
18 AWG
Red/Orange
W395
16 AWG
Red/Yellow
W396
18 AWG
Red/Yellow
W398
18 AWG
Red/Yellow
W399
18 AWG
Red/Black
W400
18 AWG
Red/Green
W402
18 AWG
Red/Blue
W403
18 AWG
Red/Black
W404
18 AWG
Brown/Yellow
W405
20 AWG
Brown/Orange
W406
18 AWG
Red/Black
W407
18 AWG
Black/Orange
W410
18 AWG
Black/Yellow
W535
18 AWG
Grey/Orange
W408
18 AWG
Black/Yellow
W534
18 AWG
Black/Yellow
W536
18 AWG
Red/Yellow
W537
18 AWG
Black/Yellow
W541
31
32
33
34
35
36
37
38
39
40
41
42
L
R
Y
F1
Q
E1
P
C1
M
X
N1
K
L1 J1

Related product manuals