EasyManua.ls Logo

Newmac CL 86C - Page 64

Newmac CL 86C
80 pages
Print Icon
To Next Page IconTo Next Page
To Next Page IconTo Next Page
To Previous Page IconTo Previous Page
To Previous Page IconTo Previous Page
Loading...
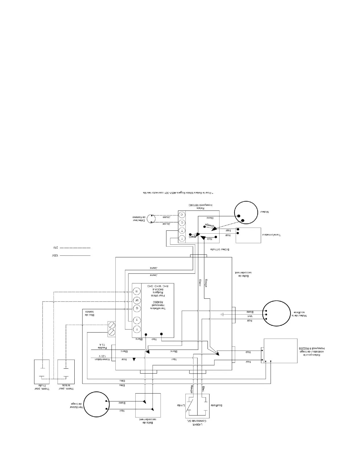
FIG. 13 - CÂBLAGE DE LA SÉRIE CL

Related product manuals