EasyManua.ls Logo

Nibe VVM 310 - 3 VVM 310 - At Your Service; Setting the Indoor Climate Overview

Nibe VVM 310
56 pages
Print Icon
To Next Page IconTo Next Page
To Next Page IconTo Next Page
To Previous Page IconTo Previous Page
To Previous Page IconTo Previous Page
Loading...
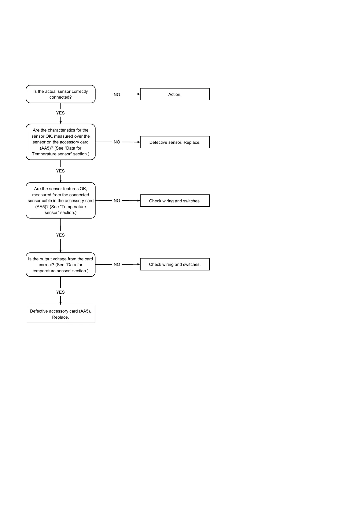
Alarm 33-38 sensor fault
Fault-tracing in accessory card.
Is the actual sensor correctly
connected?
YES
YES
YES
Are the sensor features OK,
measured from the connected
sensor cable in the accessory card
(AA5)? (See "Temperature
sensor" section.)
Are the characteristics for the
sensor OK, measured over the
sensor on the accessory card
(AA5)? (See "Data for
Temperature sensor" section.)
Check wiring and switches.
NO
NO
Defective sensor. Replace.
Action.
NO
Is the output voltage from the card
correct? (See "Data for
temperature sensor" section.)
Defective accessory card (AA5).
Replace.
YES
Check wiring and switches.
NO
25Chapter 6 | TroubleshootingNIBE™ VVM 310

Other manuals for Nibe VVM 310

Related product manuals