EasyManua.ls Logo

Nokia N80 - Dead or Jammed Device Troubleshooting

Nokia N80
377 pages
Print Icon
To Next Page IconTo Next Page
To Next Page IconTo Next Page
To Previous Page IconTo Previous Page
To Previous Page IconTo Previous Page
Loading...
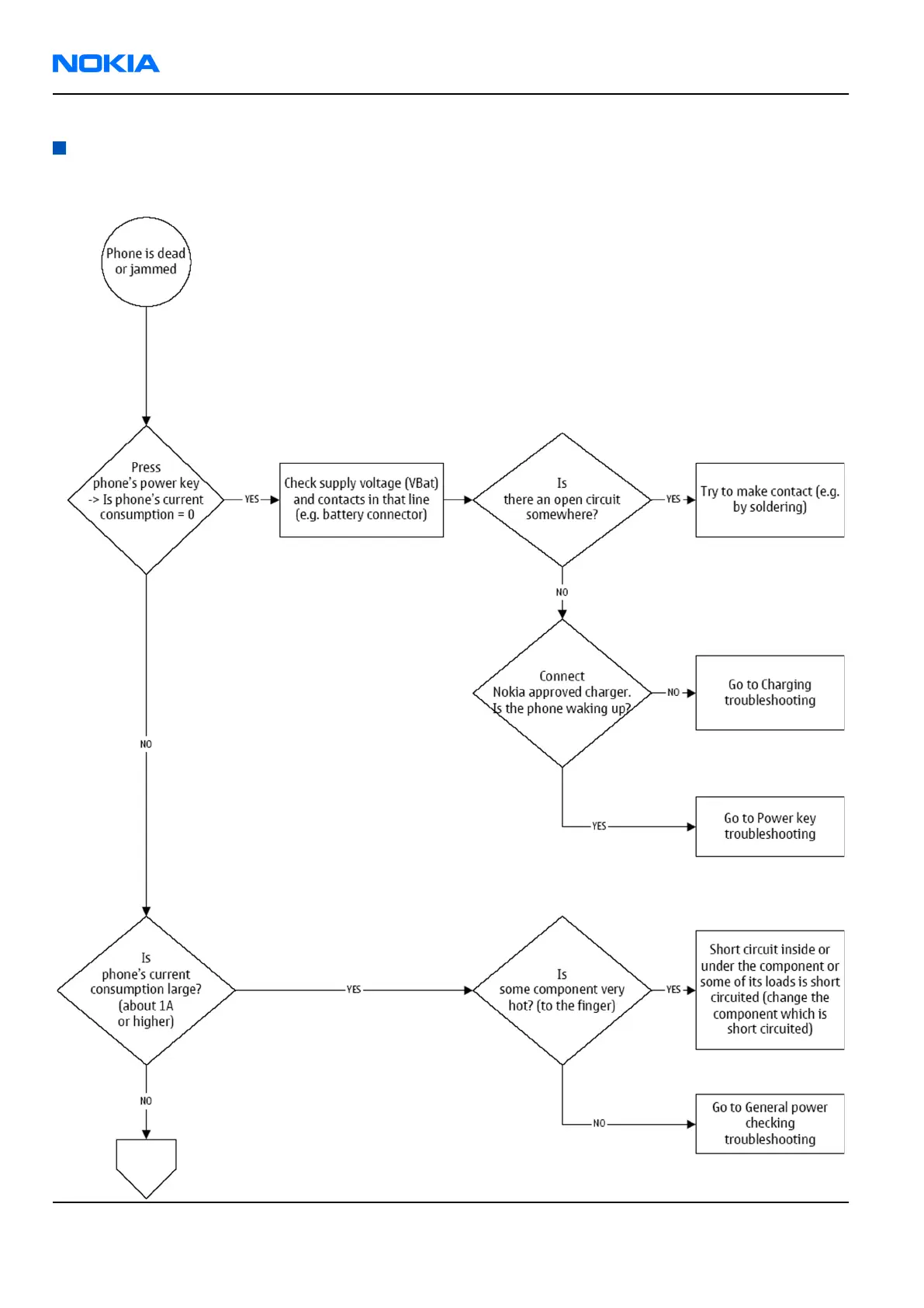
Dead or jammed device troubleshooting
Troubleshooting flow
RM-91; RM-92
Nokia Customer Care BB Troubleshooting and Manual Tuning Guide
Page 6 –8 COMPANY CONFIDENTIAL Issue 1
Copyright © 2006 Nokia. All rights reserved.

Table of Contents

Other manuals for Nokia N80

Related product manuals