EasyManua.ls Logo

Nokia N80 - Battery Current Measuring Fault Troubleshooting

Nokia N80
377 pages
Print Icon
To Next Page IconTo Next Page
To Next Page IconTo Next Page
To Previous Page IconTo Previous Page
To Previous Page IconTo Previous Page
Loading...
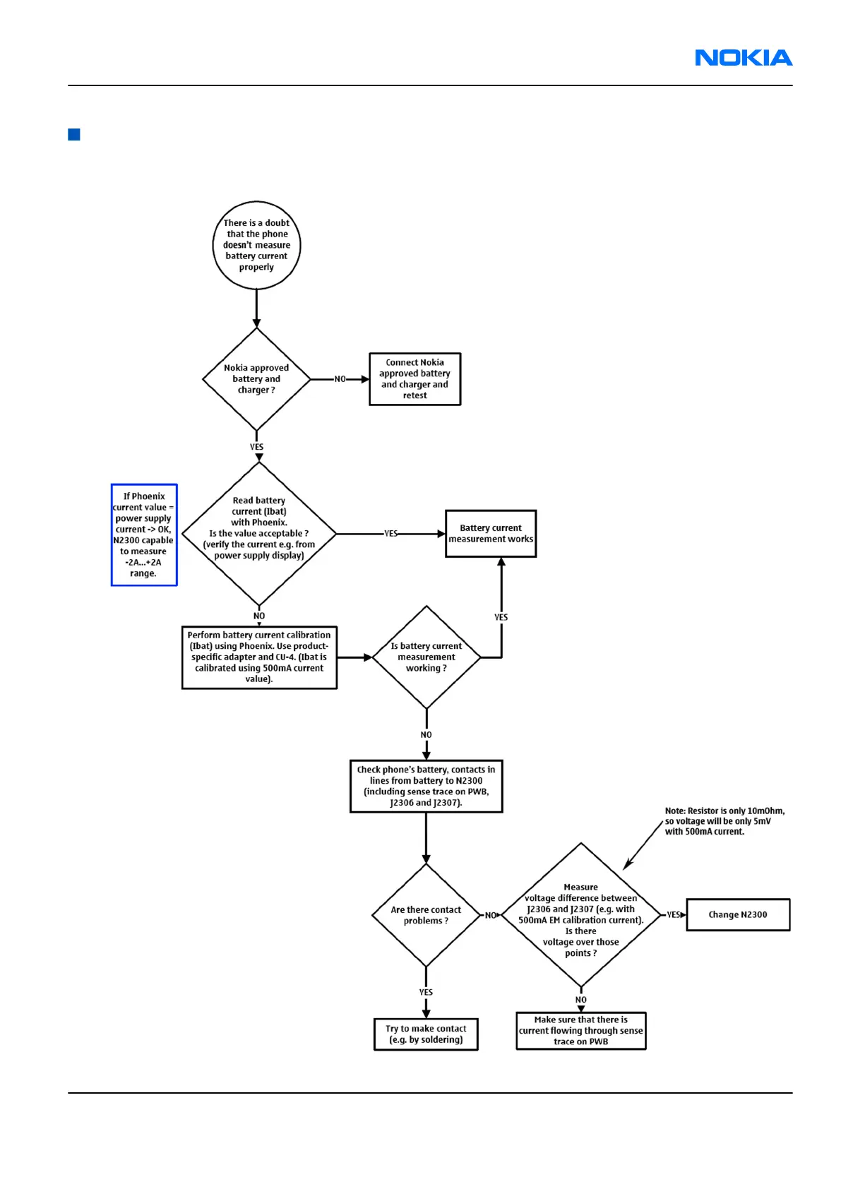
Battery current measuring fault troubleshooting
Troubleshooting flow
RM-91; RM-92
BB Troubleshooting and Manual Tuning Guide Nokia Customer Care
Issue 1 COMPANY CONFIDENTIAL Page 6 –15
Copyright © 2006 Nokia. All rights reserved.

Table of Contents

Other manuals for Nokia N80

Related product manuals