EasyManua.ls Logo

OMCN 126/A - Funzionamento; 7.1 Salita

OMCN 126/A
40 pages
Print Icon
To Next Page IconTo Next Page
To Next Page IconTo Next Page
To Previous Page IconTo Previous Page
To Previous Page IconTo Previous Page
Loading...
L126A1IENS002
16
7.0.
FUNZIONAMENTO
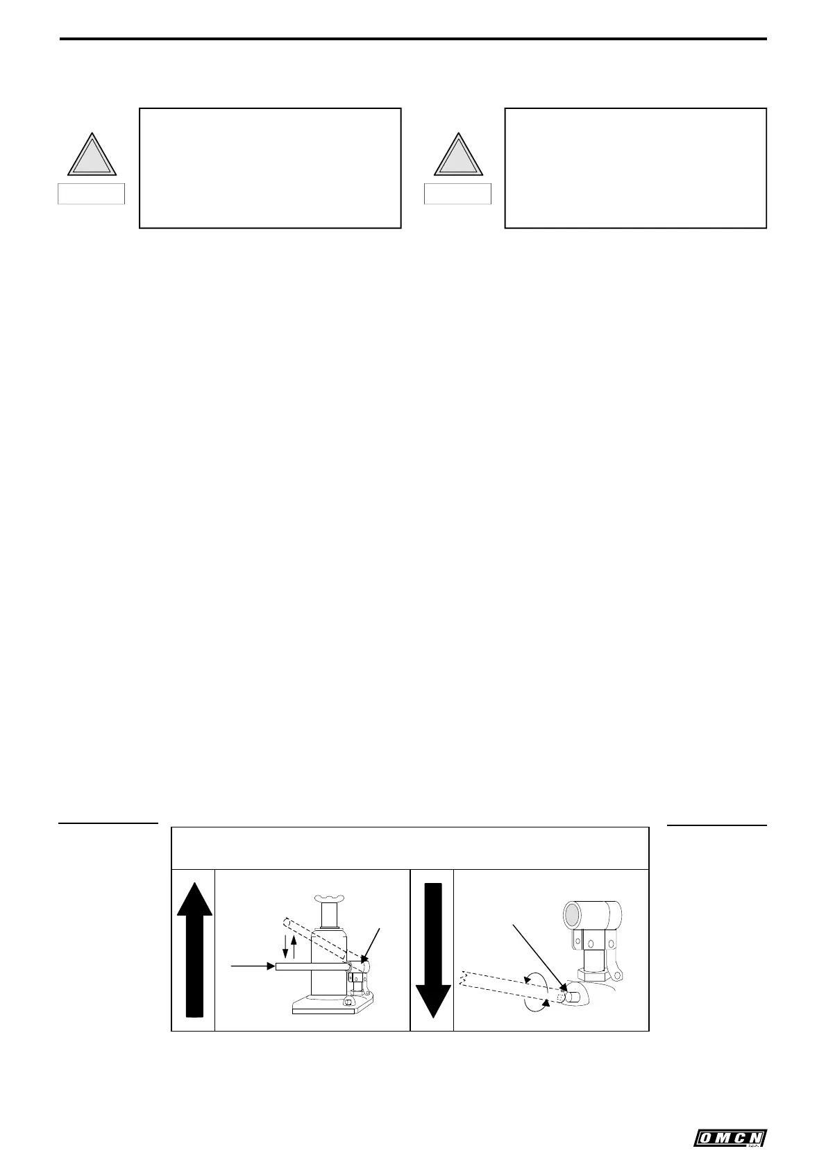
TAV. 5
7.1 Salita
Verificare che lo stelo del cilindro sia in posizione di riposo.
Verificare che il dispositivo di discesa sia chiuso, in caso
contrario infilare la leva di comando (1 TAV. 5) dalla parte
della scanalatura nel dispositivo di discesa (2 TAV. 5) e ruo-
tarla in senso orario.
Posizionare l’apparecchio sotto uno dei punti di presa previ-
sti dal costruttore del veicolo, se necessario ruotare in senso
antiorario il piattello, fino a raggiungere il contatto con il vei-
colo.
Inserire la leva di comando (1 TAV. 5) nel fulcro (3 TAV. 5),
azionarla con movimenti alternati ottenendo in tal modo il
sollevamento del carico, fino al raggiungimento dell’altezza
necessaria.
Sorvegliare costantemente il carico.
Posizionare apposite colonnette di portata adeguata a soste-
gno del veicolo in zone capaci di sopportare il carico.
Portare il carico in appoggio sulle colonnette effettuando la
discesa del cilindro, a tal fine vedere capitolo 7.2. discesa
Verificare che il carico sia in completo e stabile appog-
gio sulle colonnette.
L’arresto dell’azione di pompaggio blocca nella posizione
raggiunta il piattello e la valvola di ritegno ne stabilizza la
posizione stessa.
L’arresto dell’alzata, nel punto di massima elevazione, avvie-
ne in modo automatico.
Il sollevamento del carico deve avvenire
con lo stelo del cilindro nella posizione di
riposo (stelo completamente rientrato).
È vietato posizionare direttamente il
carico sul piattello dell’apparecchio.
Evitare di continuare ad agire sulla leva di
comando ad alzata completata.
FIG. 5
7.0.
USE
ORGANI DI COMANDO
1
2
3
PERICOLO
!
DANGER
!
The stem must be completely folded
inside when you start lifting a load (Stem
completely folded inside).
Do not put the load directly on the
appliance plate.
Once the stem reaches maximum height,
do not keep on working the lever.
7.1 Upstroke
Check that the stem is folded inside.
Check that the down device is closed. If not, put the lever
(1 FIG. 5) from grooving side in the device (2 FIG. 5) and
turn it clockwise.
Place the appliance under one of the lifting points indicated
by the car manufacturer. If necessary, turn the plate counter-
clockwise until it touches the vehicle.
Put the lever (1 FIG. 5) in its dedicated place (3 FIG. 5),
work it so that you start lifting the load, till you reach the re-
quired height.
Look after the load all the time.
Put stands of appropriate capacity to support the vehicle on
an area suiting for the weight of the load.
Bring the load down on the stands like shown in chapter
7.2. descent
Check that the load is completely supported by the
stands and is stable.
During the lifting operation, by stopping the pump the lifting
cylinder stops in the position it has so far reached, such
position is stabilised by the nonreturn valve.
The lifting operation stops at the highest point automatically.
ORGANI DI COMANDO - DRIVE MEMBERS

Related product manuals