EasyManua.ls Logo

Omer-Sub MISTRAL - 8.3 Dive Mode - Settings; Setting Dive Mode Parameters; Setting the Depth Alarm

Omer-Sub MISTRAL
184 pages
Print Icon
To Next Page IconTo Next Page
To Next Page IconTo Next Page
To Previous Page IconTo Previous Page
To Previous Page IconTo Previous Page
Loading...
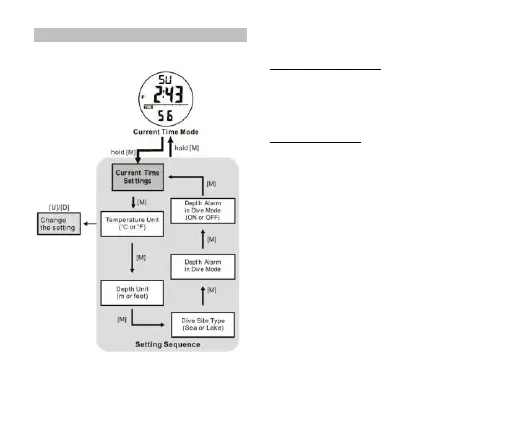
8.3 Dive Mode -Settings of Dive Mode
How to Set for the Dive Mode
Check for Chapter 4.1 of how to go into Setting Display.
In setting display, press the [M] button to bypass the
settings of current time until ‘ C’ or ‘ F’ is flashing .
During one of the settings is flashing (selected), press
the [U] or [D] button to change the setting.
How to Set Depth Alarm
This watch features depth alarm to remind the user
when he/she reaches the pre-set depth. Once it is
switched on and when the user dive deeper than the
pre-set depth, a flashing icon MAX will be shown with
alert sound for 30 seconds .
After the setting of th Dive site Type, the default depth
30 is flashing, press the [U] or [D] button to change the
setting and the [M] button to confirm. Press the [U] or [D]
button to switch on/off this function and the [M] button to
confirm.
When the setting is completed, hold the [M] button for 2
seconds to exit the setting display. If NO button is
pressed for 1 minute, the watch will exit the setting
display automatically.