EasyManua.ls Logo

Omer-Sub MISTRAL - Page 141

Omer-Sub MISTRAL
184 pages
Print Icon
To Next Page IconTo Next Page
To Next Page IconTo Next Page
To Previous Page IconTo Previous Page
To Previous Page IconTo Previous Page
Loading...
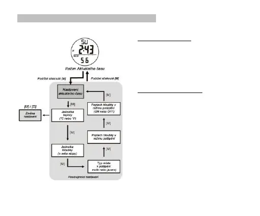
8.3 Režim potápění - Nastavení režimu potápění
Jak nastavit režim potápění
V kapitole 4.1 se dozte, jak istoupit k displeji
nastave.
Pro překoná nastave aktuálního času stiskněte
a podržte tlítko [M] na displeji nast ave, dokud
nezne blikat "° C" nebo "° F".
Dokud jedno z nastavení bliká (zvolené), stiskněte
pro změnu nastavení tlítko [U] nebo [D].
Jak nastavit poplach pro hloubku
Poplach pro hloubku u těchto hodinek ipomene
ivateli dosažení nastavené hloubky. Kd je
režim poplachu zapnutý a hloubka překročí nastavenou
hodnotu, ikona MAX bliká pro výstrahu a 30 sekund zní
periodicky opakovaný akustický signál.
Po nastavení místa pro ponor začne blikat standardní
hodnota 30, stiskněte tlačítka [U] nebo [D] pro změnu
hodnoty a tlačítko [M] pro potvrzení. Stiskněte tlačítka [U]
nebo [D] pro zapnu (ON) nebo vypnutí (OFF) této
funkce a tlačítko [M] pro potvrzení.
Kd je nastavení dokončeno, stiskněte tlačítko [M] na
dobu 2 sekund pro ukončení režimu nastavování. Když
se po dobu 1 minuty nestiskne žádné tlačítko, hodinky
režim nastavování opustí automaticky.