EasyManua.ls Logo

Omer-Sub MISTRAL - Page 20

Omer-Sub MISTRAL
184 pages
Print Icon
To Next Page IconTo Next Page
To Next Page IconTo Next Page
To Previous Page IconTo Previous Page
To Previous Page IconTo Previous Page
Loading...
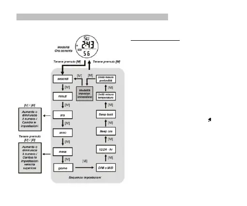
4.1 Modalità Ora attuale Display dimpostazione
Come impostare l’orologio
Per selezionare il display d’impostazione tener e
premuto il pulsante [M] per 2 secondi nella
modalità Ora attuale: la cifra dei secondi inizierà a
lampeggiare.
Nel display dimpostazione premere il pulsante [M]
per spostarsi secondo il diagramma posto a lato e
scegliere le diverse impostazioni.
Mentre un’impostazione (eccetto i secondi) sta
lampeggiando premere il pulsante [U] o [D] per
aumentare o diminuire il numero / modificare
l’impostazione (tenere premuto il pulsante per
aumentare la velocità di modifica).
Quando le cifre dei secondi iniziano a lampeggiare
premere il pulsante [U] o [D] per azzerare.
Se è impostato il segnale acustico verrà emesso
un suono quando si preme un tasto.
Se è impostato il campanello ( ) l’orologio
emetterà un suono ogni ora.
Completata limpostazione, tenere premuto il
pulsante[M] per 2 secondi per uscire dal display
d’impostazione. Se NON viene premuto alcun
tasto per 1 minuto lorologio abbandonerà
automatic amente il display dimpostazione.
NOTA: Per ulteriori dettagli sulle impostazioni della
modalità Immersione consultare il capitolo 8.3.