EasyManua.ls Logo

Omer-Sub MISTRAL - Page 45

Omer-Sub MISTRAL
184 pages
Print Icon
To Next Page IconTo Next Page
To Next Page IconTo Next Page
To Previous Page IconTo Previous Page
To Previous Page IconTo Previous Page
Loading...
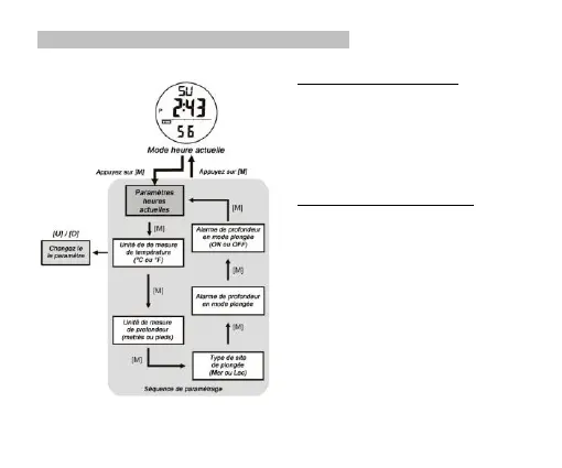
8.3 Mode Plongée Paramètres du Mode Plongée
Comment paramétrer le Mode Plongée
Consultez le Chapitre 4.1 pour savoir comment vous
rendre sur l’Affichage "Setting".
Dans l’affichage “setting”, appuyez sur le bouton [M]
pour dépasser le paramétrage de l’heure actuelle jusqu’à
ce que ‘°C’ ou ‘°F’ ne clignote.
Lorsque l’un des paramètres clignote (il est sélectionné),
appuyez sur le bouton [U] ou [D] pour changer le
paramètre.
Comment paramétrer l’Alarme Profondeur
Lalarme profondeur de cette montre rappelle à
l’utilisateur lorsqu’il atteint la profondeur
prédéfinie. Si l’alarme est activée et la profondeur va
au-delà de la valeur définie, l’icône MAX clignote pour la
montrer et un signal acoustique de danger sera émis
pendant 30 secondes.
Après avoir paramétré le site de plongée, la profondeur
de défaut 30 clignote, appuyer sur les boutons [U] ou [D]
pour modifier la valeur et la touche [M] pour confirmer.
Appuyer sur les touches [U] ou [D] pour activer (ON) ou
désactiver (OFF) cette fonction et la touche [M] pour
confirmer.
Quand les paramètres sont terminés, appuyer sur la
touche [M] pendant 2 secondes pour sortir de l’affichage.
Si aucune touche n’est enfoncée pendant 1 minute, la
montre abandonnera automatiquement l’affichage de
paramétrage.