EasyManua.ls Logo

Omer-Sub MISTRAL - Page 61

Omer-Sub MISTRAL
184 pages
Print Icon
To Next Page IconTo Next Page
To Next Page IconTo Next Page
To Previous Page IconTo Previous Page
To Previous Page IconTo Previous Page
Loading...
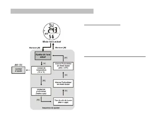
8.3 Modo de buceo: ajustes de modo de buceo
Cómo preparar el Modo buceo
Ver el Capítulo 4.1 para saber cómo entrar a la
pantalla de ajustes.
En la pantalla de ajustes, presione el botón [M]
para omitir los ajustes de la hora actual hasta que
‘ºC oºFparpadee.
Mientras uno de los ajustes esté parpadeando
(seleccionado), pulse el botón [U] o [D] para
cambiar el ajuste.
Cómo regular el ajuste de la Alarma de Profundidad
La alarma de profundidad de este reloj recuerda al
usuario cuando se alcanza la profundidad
establecida previamente. Si la alarma está activada y
la profundidad es mayor del valor establecido, el icono
MAX parpadeará para mostrarlo y será emitida una
señal acústica de peligro durante 30 segundos.
Después de haber establecido el lugar de buceo, la
profundidad por defecto 30 parpadea, pulsar los
botones [U] o [D] para modificar el valor y la tecla [M]
para confirmar. Pulsar las teclas [U] o [D] para activar
(ON) o desactivar (OFF) esta función y la tecla [M] para
confirmar.
Cuando los ajustes han sido completados, pulsar la
tecla [M] durante 2 segundos para salir de la pantalla. Si
no se pulsa ninguna tecla durante 1 minuto el reloj
abandonará automáticamente la pantalla de ajustes.