EasyManua.ls Logo

Omer-Sub MISTRAL - Page 77

Omer-Sub MISTRAL
184 pages
Print Icon
To Next Page IconTo Next Page
To Next Page IconTo Next Page
To Previous Page IconTo Previous Page
To Previous Page IconTo Previous Page
Loading...
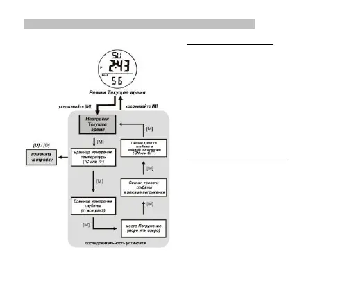
8.3 Режим погружения: установка режима погружения
Установка режима погружения
Обратитесь к разделу 4.1, чтобы узнать как перейти
в режим установки.
Нажимайте кнопку [M], пропустив шаги по установке
текущего времени, пока на «C» или «F».
Во время изменения выбранной величины игает),
нажимайте кнопки [U] или [D] для изменения
установки.
Если выбрана функция «Отображение текущего
времени в режиме погружения», компьютер будет
отображать текущее время в течение 1 секунды
каждые 4 секунды погружения.
После окончания установок, удерживайте кнопку [M]
нажатой в течение 2 секунд, для переключения в
рабочий режим. Если не нажимать никакую кнопку в
течение 1 минуты, компьютер автоматически
переключится в рабочий режим.
Установка сигнала тревоги глубины
Сигнал тревоги глубины этого компьютера
сообщ ает ныряльщику, когд а он достигает
заданной глубины. Если при активном сигнале
глубина окажется больше заданного значения, значок
MAX будет мигать для указания этого состояния и в
течение 30 секунд будет подаваться звуковой сигнал
тревоги.
После задания места погружения мигает глубина по
умолчанию 30. Нажмите кнопки [U] или [D] для
изменения значения и кнопку [M] для подтверждения.
Нажмите кнопки [U] или [D] для подключения («ON»)
или отключения («OFF») этой функции и клавишу [M]
для подтверждения.
После завершения настроек нажмите кнопку [M] на 2
секунды для выходы из дисплея. Если никакая
кнопка не будет нажиматься в течение 1 минуты,
компьютер автоматически выйдет из дисплея
задания.