EasyManua.ls Logo

Omron C200HX - Page 403

Omron C200HX
586 pages
Print Icon
To Next Page IconTo Next Page
To Next Page IconTo Next Page
To Previous Page IconTo Previous Page
To Previous Page IconTo Previous Page
Loading...
385
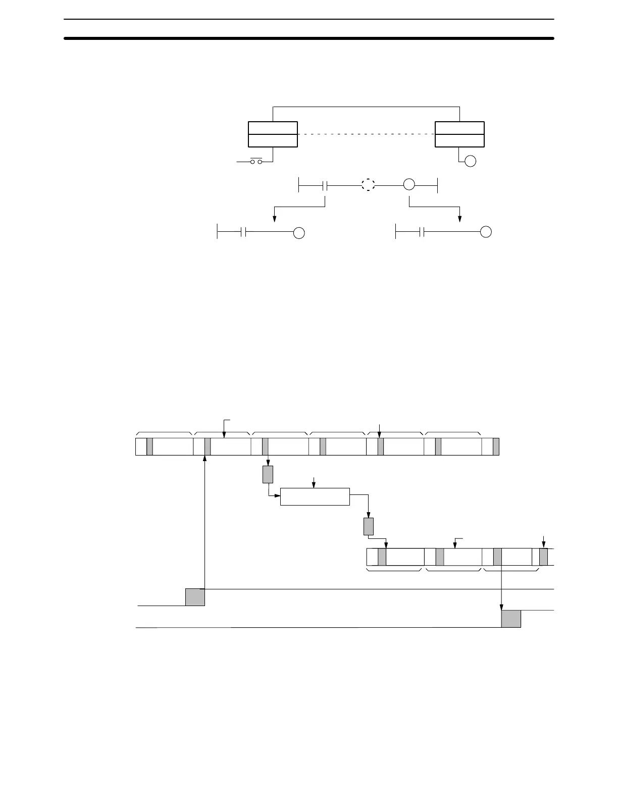
In looking at the following timing charts, it is important to remember the se-
quence processing occurs during the PC scan, particular that inputs will not pro-
duce programmed-actions until the program has been execution.
X
PC Link Unit
PC
PC Link Unit
PC
X
X
Unit 0 Unit 7
Input on PC
of Unit 0
LR
bit
Input LR XXXX
Output on PC
of Unit 7
LR XXXX
Input
Output
Output
Note Noise may increase I/O delays.
PC Link Conditions The PC Link System used in this example consists of the following:
No. of PCs linked: 8
No. of LR points linked: 128 per PC
Maximum PC: 8
LR points used: 1,024
The following illustrates the data flow that will produce the minimum response
time, i.e., the time that results when all signals and data transmissions are pro-
cessed as soon as they occur.
PC with
Unit 0
Buffer in Unit 0
PC Link Unit trans-
missions
Buffer in Unit 7
Input
Output
Minimum transmission time
Program
executed.
Cycle time
Cycle time
I/O refresh
Program executed.
PC with
Unit 7
I/O refresh
The equation for minimum I/O response time is thus as follows:
Response time = Input ON delay + Cycle time of PC of Unit 0 + Minimum trans-
mission time + (Cycle time of PC of Unit 7 × 2) + Output ON
delay
Inserting the following values into this equation produces a minimum I/O re-
sponse time of 149.3 ms.
Input ON delay: 1.5 ms
Minimum Response Time
I/O Response Time Section 6-4

Table of Contents

Related product manuals