EasyManua.ls Logo

Omron S82K-00305 - Page 13

Omron S82K-00305
21 pages
Print Icon
To Next Page IconTo Next Page
To Next Page IconTo Next Page
To Previous Page IconTo Previous Page
To Previous Page IconTo Previous Page
Loading...
New S82K
New S82K
16
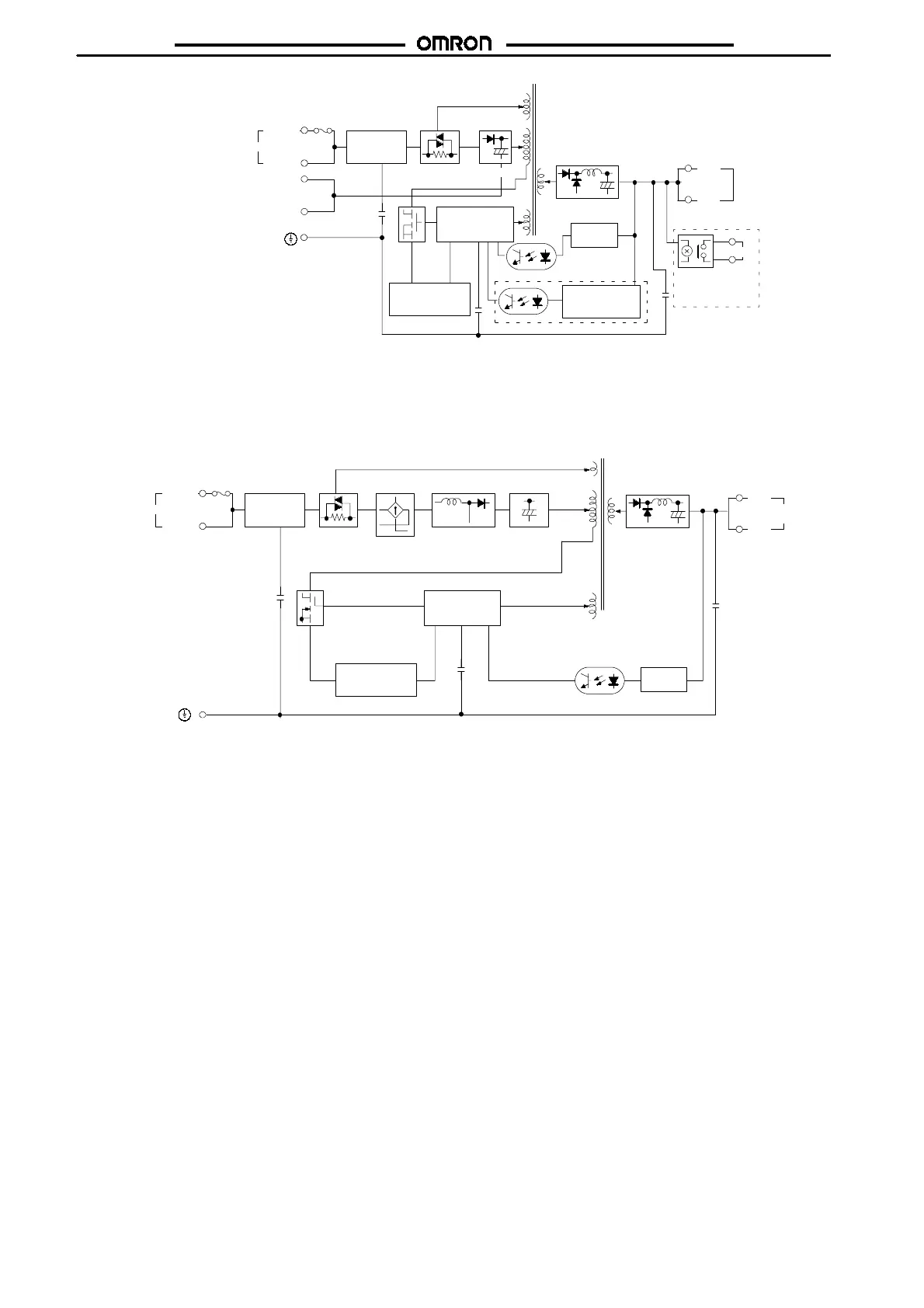
S82K-24024
j
(240 W)
-- V
+V
Fuse (5 A)
Noise filter
Inrush current
protection circuit
Drive c ontrol
circuit
DC
OUTPUT
Overvoltage protection circuitry (see note 1)
Photocoupler
INPUT
AC (L)
AC (N)
Overload alarm
circuit
Rectifier
Overvoltage
alarm circuit
Detector
Rectifier
DC LOW
Undervoltage
alarm
indic ator/output
(see note 1)
Note:
1. The overvoltage protection circuitry and undervoltage alarm indicator are avail-
able in the S82K-24024T only .
2. Use the short bar to short-circuit terminals 7 and 8 to select 100 to 120 VAC and
remove the short bar to select 200 to 230 V AC.
100 or 200 V
Selectable
terminals
(see note 2)
S82K-P24024 (240 W)
-- V
+V
Fuse (8 A)
Noise filter
Inrush current
protection circuit
Drive control
circuit
DC
OUTPUT
INPUT
AC (L)
AC (N)
Overload alarm
circuit
Detector
Rectifier
Harmonic c urrent
emiss ion control
Smoothing
Photocoupler
Rectifier

Related product manuals