EasyManua.ls Logo

Onkyo BD-SP353

Onkyo BD-SP353
312 pages
To Next Page IconTo Next Page
To Next Page IconTo Next Page
To Previous Page IconTo Previous Page
To Previous Page IconTo Previous Page
Loading...
14
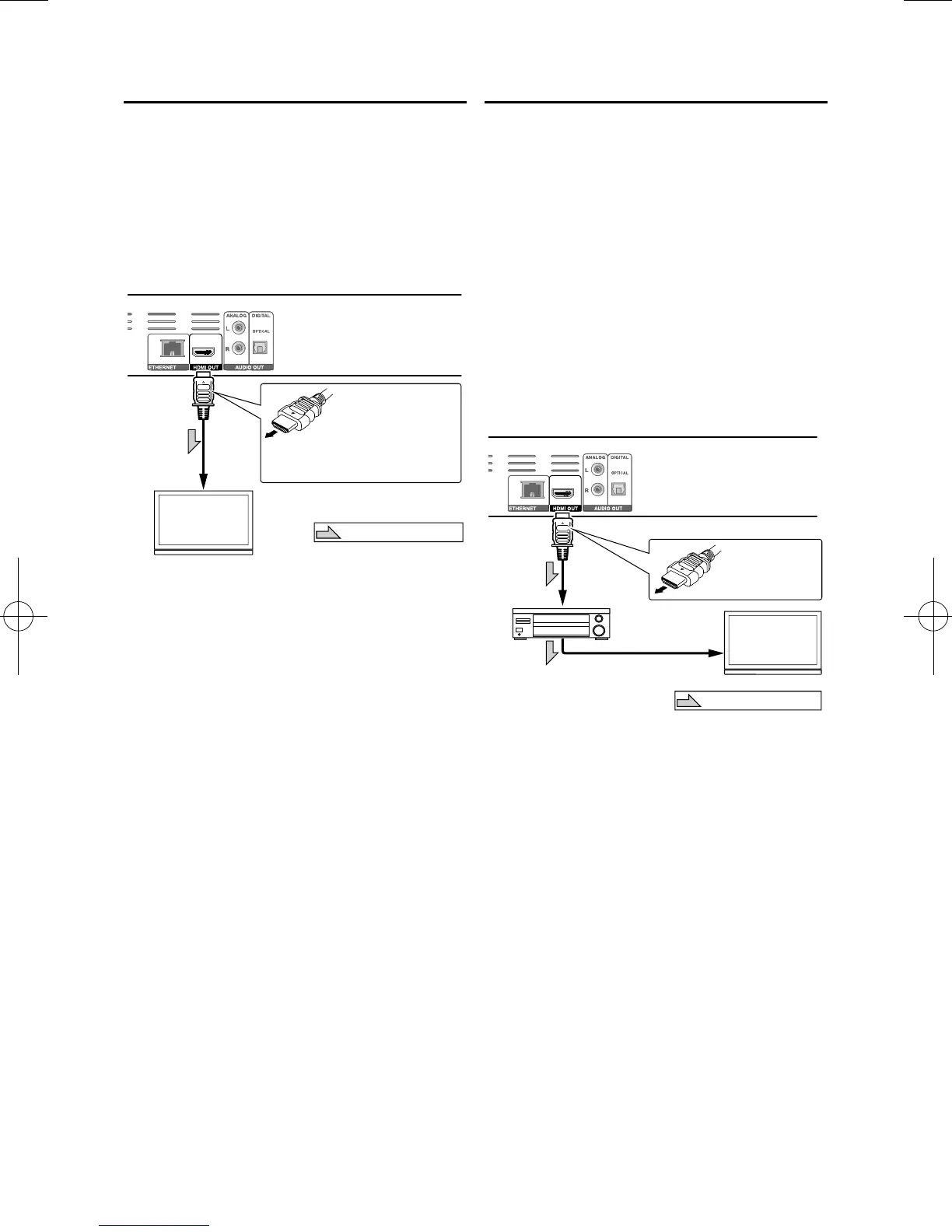
Connecting a TV
See Connecting an AV receiver or amplier
below to connect an AV receiver or amplier
using an HDMI cable.
Notes:
Hold the plug when connecting and
disconnecting the cable.
• Placing a load on the plug could result in
faulty contact and no video signals being
output.
Rear panel
Match the direction
of the plug to the
terminal and insert
straight.
It is also possible to connect to an
AV receiver or amplifier using an
HDMI cable.
HDMI cable
(commercially
available)
To HDMI
input terminal
Direction of signal flow
TV
Connecting an AV receiver or amplier
Connect to an AV receiver or amplier in order
to enjoy the surround sound of Dolby TrueHD,
Dolby Digital Plus, Dolby Digital, DTS-HD
Master Audio, DTS-HD High Resolution
Audio, DTS Digital Surround, LPCM or AAC.
For instructions on connecting the TV and
speakers to the AV receiver or amplier, refer
to the operating instructions for AV receiver or
amplier.
Notes:
• Hold the plug when connecting and
disconnecting the cable.
• Placing a load on the plug could result in
faulty contact and no video signals being
output.
HDMI cable
(commercially
available)
To HDMI
input terminal
AV receiver
or amplifier
HDMI cable
(commercially
available)
From HDMI
output
terminal
Match the direction
of the plug to the
terminal and
insert straight.
To HDMI input
terminal
TV
Rear panel
Direction of signal flow
SN29402235_BD-SP353_EnFrEsItDeNlSv_1510xx.indb 14 2015/10/20 14:36:31

Table of Contents

Related product manuals