EasyManua.ls Logo

Onkyo TX-NR3007

Onkyo TX-NR3007
281 pages
To Next Page IconTo Next Page
To Next Page IconTo Next Page
To Previous Page IconTo Previous Page
To Previous Page IconTo Previous Page
Loading...
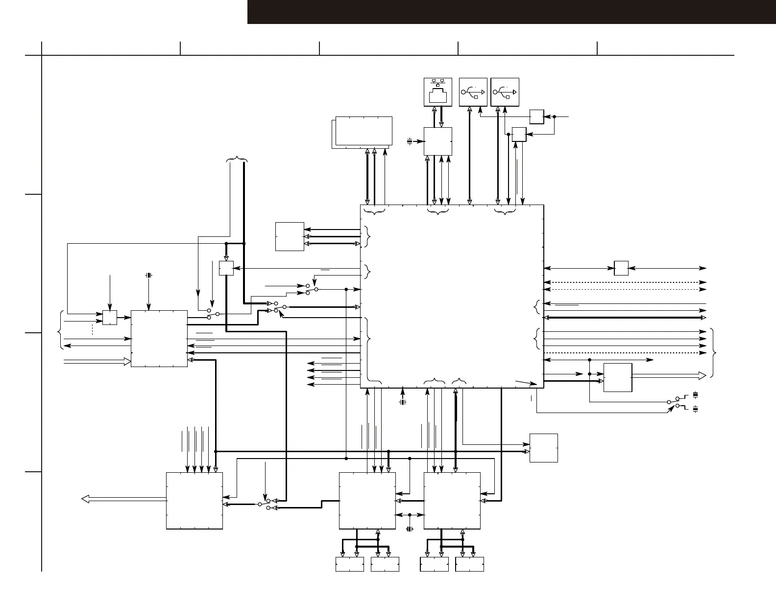
BLOCK DIAGRAMS-4 / PART-4
DSP/ETHER/USB/NET SECTION
TX-NR1007/3007/5007/NA1007/5007, DTR-70.1/80.1, DHC-80.1/PR-SC5507
A
1
2
3
4
B C D E
I2Sx6
I2Sx6
I2Sx6/DSD
SPI0
SPIO
I2S_NETUSB
RMII_TX
RMII_RX
USB0 HS
USB1 FS (Reserved)
EMFB_A[0:12]
EMFB_D[0:31]
EMFB_A[1:2]
EMFA_D[0:7]
SPI1
I2S_MAIN x5
Data
Adr
Data
Adr
DSD_DRCT
DSD_HDMI
SPIO
SPIO
I2S_DIR x4
I2S_IN x4/DSD x6
I2S_HDMI x4 / DSD
MCK
DIG/NETUSB
DACCS1
DSP3_RST
DSP3_INT
DSP3_CS
DSP2_INT
DSP2_RST
DSP2_CS
DSDDIRECT
512fs
MCK
MCK
MCK
Analog 12chMax
SFlash_CS
AMUT0
512fs
512fs 512fs
DIGMUT1
DIGMUT2
44/48
MDIO Controls
RMII_Controls
Control Signals
DIGMUT3
HOST_CS
HOST_REQ
I2C0 (Reserved)
NETUSB_LR analog
RS-232C
USB_VBUS
+5V
USB_EN_VBUS
+5
+5V
OverCurrentDet
NETUSB_SPDIF
NAND Controles
DACRST
DACCS1
DACCS2
DACCS3
DACRST
DACCS2
DACCS3
DSPINPSEL
MCK_Digital
SPDIFSW
ADC_LR analog
MCK_HDMI
DSDSLRSEL
SPDIF out
SPDIF1
SPDIFn DIRINT
DIRRST
DIRCS
OMCK
UART1(Reserved)
UART2
RMCK
DSPINPSEL
SPDIF0
to ASP block
to ASP block
HOST
micro-Con
Interface
AHCLKX1
GPIO
McASP0
AXR0[14]
Reserved
AHCLKX0
/AHCLKX2
AXR2[0]
GPIO x3
GPIO x3
GPIO x2
SPI1
Master
I2C0
GPIO x1
USB1
USB0
EMIFB
x32DataBus
EMAC
MDIO
EMIFA
Reserved
SPI0
Boot & Master
GPIO x2
McASP1
AXR1[n] x5
GPIO x11
from ASP block
SPDIF I/F
from HDMI block
UART2
UART1
for Linux SerialConsole
McASP1
AXR1[n] x6
-May use either Flash momory (NAND flash or Serial flash) for system ROM include boot image.
24.576MHz
22.5792MHz
SDR SDRAM(x16bit)
25MHz
EtherMAC
RJ-45
USB HS HOST
USB FS
Reserved
HiSideSw
Reserved
HiSideSw
Level Convert
2nd DSP
24MHz
DAC x6 block (max12ch)
2ch DAC
NET/USB
NANDFlash
256Mbit
SerialFlash
3rd DSP
NOR FlashNOR Flash SDRAM SDRAM
17.734MHz
SW
SW
DIR/CODEC/ADC/DAC
DualCoreProcessor ARM + DSP
DA830
24.576MHz

Other manuals for Onkyo TX-NR3007

Related product manuals