EasyManua.ls Logo

Onkyo TX-NR3007

Onkyo TX-NR3007
281 pages
To Next Page IconTo Next Page
To Next Page IconTo Next Page
To Previous Page IconTo Previous Page
To Previous Page IconTo Previous Page
Loading...
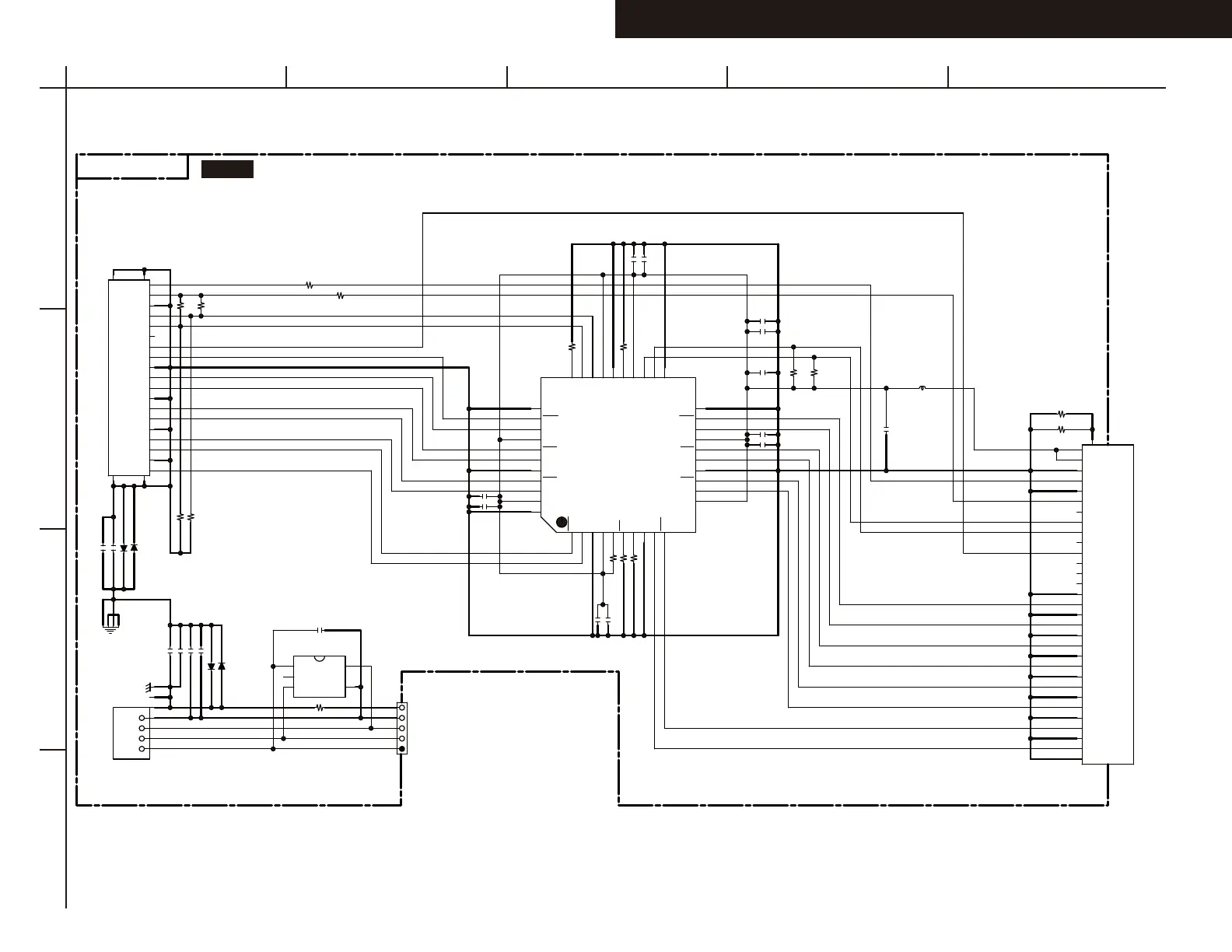
SCHEMATIC DIAGRAMS-36 / PART-41
FRONT HDMI / USB SECTION
TX-NR3007/5007/NA5007, DTR-70.1/80.1, DHC-80.1, PR-SC5507
A
1
2
3
4
B C D E
BAHDM-0291
U0101
FRONT HDMI / USB PC BOARD
DSDA_FTI
XCP_FTI
X0N_FTI
X1N_FTI
X1P_FTI
X2N_FTI
X0P_FTI
XCN_FTI
CEC
DSCL_FTI
X2P_FTI
+3.3VHD2
+5V_IN8
HPD_IN8
DSDA_IN8
DSCL_IN8
CEC
XCN_IN8
XCP_IN8
X0N_IN8
X0P_IN8
X1N_IN8
X1P_IN8
X2N_IN8
X2P_IN8+VBUS
DATA-
DATA+
CHASSIS
GND
HDMI IN(FRONT)
TO BAHDM-0132/0157
PART-32 : A6~7
TO BAHDM-0132 / 0157
PART-27 : H1
(PH)
P3305
USB
1
2
3
4
5
6
7
GND
+V
D+
D-
R8865
#AVRL161
R8866
#AVRL161
R8873
4.7K
R8872
10K
R8874
10K
R8875
10K
R8876
10K
C8880
106K/6.3
R8870
0
C8877
106K/6.3
R8868
47K
R8867
47K
R8878
NC_4.7K
R8877
NC_4.7K
L8861
BLM18PG181SN1
R8869
0
P8641D
FX16_31S_0.5SV
31
30
29
28
27
26
25
24
23
22
21
20
19
18
17
16
15
14
13
12
11
10
9
8
7
6
5
4
3
2
1
32
Shield
P8861
23
Shield
21
1
D2+
2
D2 Shield
3
D2-
4
D1+
5
D1 Shield
6
D1-
7
D0+
8
D0 Shield
9
D0-
10
CK+
11
CK Shield
12
CK-
13
CERemote
14
NC
15
DDC CLK
16
DDC DATA
17
GND
18
+5V
19
HP DET
20
22
Shield
C8874
102K
C8873
105Z
C8876
102K
C8875
105Z
C8872
102K
C8871
105Z
C8869
105Z
C8870
102K
C8863
105Z
Q8861
TMDS141
31
GND
32
RXC
33
RXC
34
VCC
35
RX0
36
RX0
37
GND
38
RX1
39
RX1
40
VCC
41
ePAD
1
RX2
2
RX2
3
GND
4
VCC
5
I2CEN
6
OE
7
PRE
8
GND
9
TX2
10
TX2
11
VCC
12
TX1
13
TX1
14
GND
15
TX0
16
TX0
17
VCC
18
TXC
19
TXC
20
GND
21
GND
22
TSCL
23
TSDA
24
VCC
25
OVS
26
GND
27
VCC
28
RSDA
29
RSCL
30
VSADJ
R8880
0
R8881
0
P3101C
NPLG-5P918
5
4
3
2
1
R3331
0
Q3300
TPD2E001DRLR
1
VCC
2
NC
3
IO1
4
GND
5
IO2
C8864
102K
C3304 105Z
D3300
1SS352
D3301
1SS352
C3302
104J
C3303 104J
E8861
14
D8862
1SS352
D8861
1SS352
C8861
104J
C8862 NC_102J
C3300
NC_102J
C3301 NC_102J

Other manuals for Onkyo TX-NR3007

Related product manuals