EasyManua.ls Logo

Onkyo TX-NR535 Series

Onkyo TX-NR535 Series
80 pages
To Next Page IconTo Next Page
To Next Page IconTo Next Page
To Previous Page IconTo Previous Page
To Previous Page IconTo Previous Page
Loading...
SHEET DATE DESIGN
DRAWING_No.TITLE
SPI
SPI0
SPI
RMII
SPI
SPI0
SPI
AUXIN1
AUXIN2
AD.Rch
SPDIFn
SPDIF0
DIR
RECOUT1
RECOUT0
XMCKO
AUXIN0
ADC
ADC clock
HDMI_LRCK
DIR_CS
DIR_INT0
DIR_RST
AD.Lch
DIR_MCK
HDMI_FLR
HDMI_MCK
HDMI_BCK
AddressBus
DataBus
ControlSig.s
Req
DA830_CS
UART1
JTAG
HDMI_FLR (DL0)
HDMI_MCK
HDMI_BCK
HDMI_LRCK (DR0)
HDMI_SLR (DR1)
HDMI_CSW (DL1)
HDMI_SBLR (DR2)
AXR1_5
AXR1_8
DACCS
MDIO
50MHz
Tx+/-
Rx+/-
Tx+/-
Rx+/-
DA83_RST
+3.3V
+1.2V
DA83_RST
USB 2.0
USB 1.1
ACP_RST
I2C0
AXR1_9
AXR1_7
HDMI_SPDIF
ARC
HDMI_SPDIF (DL2)
SDOUTDIR_HDMIFLR
LRCKDIR_HDMI
BCKDIR_HDMI
DIR_MCK
ADSP_MCK
AHCLKX0
ACLKR1
AXR1_4
ADSP_MCK
AHCLKX1
AXR1_1
ADSP1_SD1
AXR1_2
ADSP1_SD2
AXR1_3
ADSP1_SD3
AXR1_11
ADSP1_SD4
ADSP_SD0
AXR1_0
AFSX1
ADSP_LRCK
ADSP1_BCK
ACLKX1
ADSP1_SD0
ADSP1_BCK
ADSP1_LRCK
Lch
Rch
Cch
SWch
SLch
SRch
SBLch
SBRch
BGC_RST
DA83_RST
DIR_RST
DIR_INT0
Z2DACMUT
DACCS
DIR_CS
Req
DA830_CS
AFSR1, AXR1_10
MCK_NET_Z2_256fs
MAIN OUT
MPIO_B
MPIO_C
A
C
D
DIR/ADC
I
D
R
DIVIDE
DIVIDE
122
MCLK
121WS0
SCK0(DSD CK)
124
126
127
128
SPDIF0_OUT
SDO1
SDO2
SDO3
DAC
130
20
19
18
17
16
15
12.288/11.2896
125
SDO0
133SD0_IN
7 BCK132
131
SCK0_IN
WS0_IN
McASP0
NC
VOUT 7/8
VOUT 5/6
VOUT 3/4
VOUT 1/2
HOST uCom
PCM9211
Main Port
SII9573
McASP1 AXR1_0 - 3
McASP1 AXR1_4 -10
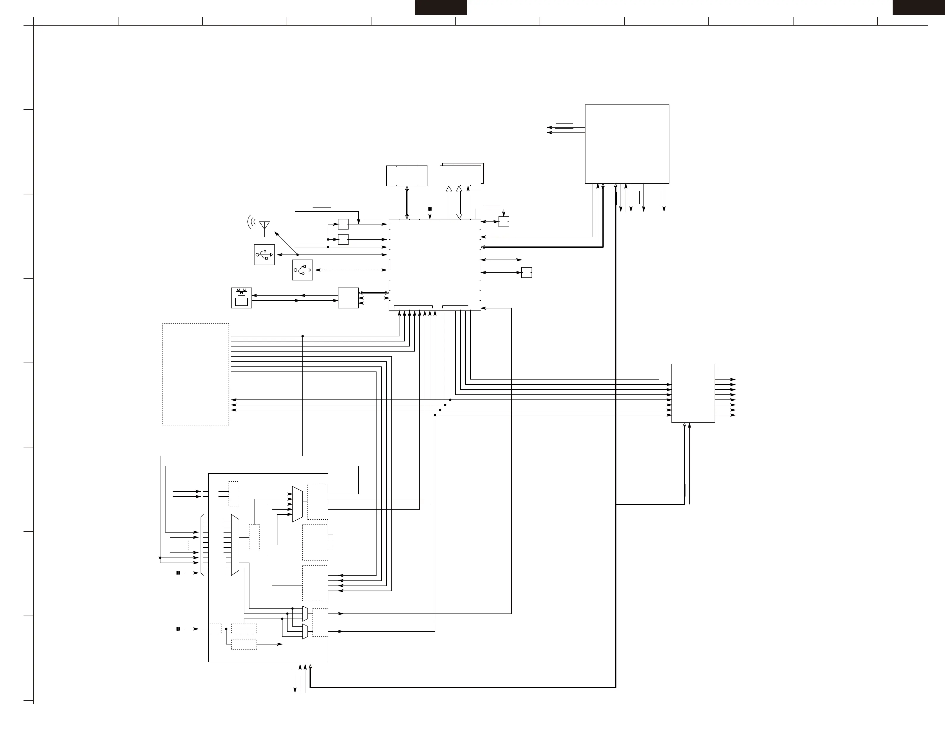
BLOCK DIAGRAM (DIGITAL AUDIO)
8
49
SCHEMATIC DIAGRAM (PART-3) BLOCK DIAGRAM(DIGITAL AUDIO)
T.Tanaka
RC-203001
2013/06/04
Model No. TX-NR535
PCM1690
8 DIN1
9 DIN2
10 DIN3
11 DIN4
6 LRCK
14 SCK
TX-NR535
MPIO_A0
MPIO_A1
MPIO_A2
MPIO_A3
VINL
VINR
RXIN0
RXIN1
RXIN2
RXIN3
RXIN4
RXIN5
RXIN6
RXIN7
MPO0
MPO1
MPIO_B0
MPIO_B1
MPIO_B2
MPIO_B3
MPIO_C0
MPIO_C1
MPIO_C2
MPIO_C3
DOUT
XTI
LRCK
BCK
SCKO
24.576MHz
256Mbit 133MHz x2pcs
SDRAM
24MHz
Serial Console
16Mbit SFI flash
SPI flash
PHY
RJ-45
ResetGen.
Reg1.2V
Apple ACP
11.2896MHz
DA830
WiFi Dongle
TX-NR535
SCHEMATIC DIAGRAMS-03
BLOCK DIAGRAM DIGITAL AUDIO SECTION
TX-NR535
A
1
2
3
4
5
B C D E F G H
6
7
8
I
J K

Related product manuals