EasyManua.ls Logo

Onkyo TX-NR535 Series

Onkyo TX-NR535 Series
80 pages
To Next Page IconTo Next Page
To Next Page IconTo Next Page
To Previous Page IconTo Previous Page
To Previous Page IconTo Previous Page
Loading...
APPROVCHECKDESIGN SHEET
DRAWING No.TITLE
AMUTE0
LRCKDIR_HDMI
BCKDIR_HDMI
ADSP_MCK
SDOUTDIR_HDMIFLR
ADSP1_SD2
ADSP1_SD3
MCK_NET_256fs
HDMI_SPDIF
ARC_SPDIF
HDMI_BCK
HDMI_MCK
HDMI_LRCK
PCMSBLR_DR2
PCMSLR_DR1
PCMCSW_DL1
HDMISPF_DL2
DATA_NET
LRCK_NET
BCK_NET
ETH_INT
USB0_OC_DET
ETH_INT
ADSP1_SD1
HDMI_SLR
HDMI_SBLR
ADSP1_BCK
ADSP1_LRCK
ADSP1_SD0
DATA_NET
BCK_NET
LRCK_NET
DIGSDI
DIGSDO
DIGCLK
RTAD
DIRRST
256x44.1K
DIRCS
DIGCLK
HDMI_FLR
LTAD
DIGSDI
DIGSDO
BCKDIR_HDMI
LRCKDIR_HDMI
SDOUTDIR_HDMIFLR
MCK_NET_256fs
MCK_NET_Z2_256fs
ETH_RESET
ACP_CS
ETH_INTRQ
ETH_RESET
HDMI_FLR
DIRCS
DIRINT0
DACMUT
DACCS
DIGMUT
ARM_CS
ARM_RDY
ARM_RDY
ARMZ2MUT
ARMZ2MUT
RI
SEC1H
TU_ENABLE
AMUT
TU_SCL
TU_SDA
IPROTECT
VPROTECT
VOLH
VOLCLK
VOLDATA
HDMI_MCK
DIRINT0
HDMI_BCK
COAX1
ADSP_MCK
OPT1
Z2MUT
HDMI_CSW
HDMI_SPDIF
ADSP1_SD4
BOOT3
RSVD0
DSP2CLK
DSP2_CS
DBG/AUDIO
DSP2_RST
DSP2_IRQ
EMA_A7
EMA_A6
EMA_A5
EMA_A4
EMA_A3
DSP2SDO
DSP2SDI
EMA_D8
EMA_D9
EMA_D10
EMA_D11
EMA_D12
EMA_D13
EMA_D14
EMA_D15
DIGMUT
ACP_CS,ETH_RESET,USB0_OC_DET,ETH_INT
COAX2
HDMI_LRCK
HDMIMUT
DIRRST
+5.2VHD
HDMI_SPDIF
HDMI_SPDIF
Z2MUT
IPROTECT
SEC1H
TU_SDA
TU_SCL
AMUT
VOLDATA
VOLH
VOLCLK
VPROTECT
ACP_CS
HDMIMUT
RI
OPT1
+5VA
+5VA
ADSP1_BCK
ADSP1_LRCK
ADSP1_SD3
ADSP1_SD2
ADSP1_SD1
SR-
SL+
SL-
DIGCLK
DIGSDO FR+
SR+
DA CCS
FR-
FL+
FL-
SW+
SW-
CT+
CT-
ADSP_MCK
ADSP1_SD0
FR-
FL+
FL-
FR+
SR-
SL+
Z2NET_L
SR+
SL-
ARM_CS
VDD_MPU3.3V
SW-
SW+
CT+
CT-
COAX2
COAX1
GN DAD
GNDAD
GNDAD
GNDAD
GNDAD
GNDAD
MICDET
Z2NET_R
DACRST
+3.3VMPU
+3.3VMPU
Z2DACMUT
Z2NET_R
Z2NET_L
TUNER_MUTE
GNDDG
GNDDG
ACP_CS
DIRCS
DIRINT0
DACMUT
DACCS
+5VA
VOLH
IPROTECT
VPROTECT
VOLCLK
VOLDATA
DIGMUT
STBPOWER2
RI
AMUT
SEC1H
Z2MUT
HDMI_FLR
HDMI_LRCK
HDMI_BCK
DIGSDO
GNDDG
TU_SCL
HDMI_SPDIF
TU_ENABLE
USB0_OC_DET
ARC_SPDIF
+3.3VMPU
+5.2VHD
HDMI_SLR
HDMI_CSW
HDMI_SBLR
HDMI_SPDIF
ADSP1_BCK
HDMIMUT
TU_SDA
ARM_RDY
DIRRST
ADSP1_SD4
DIGSDI
ETH_RESET
ARM_CS
ARMZ2MUT
HDMI_MCK
VDD_MPU3.3V
ETH_INT
DIGCLK
R1062
NM
R1061
NM
Q3205
TC7SZU04FU
NC
1
IN
2
GND
3
OUT
4
VCC
5
Q301
PCM9211PTR
ERROR/INT0
1
NPCM/INT1
2
MPIO_A0
3
MPIO_A1
4
MPIO_A2
5
MPIO_A3
6
MPIO_C0
7
MPIO_C1
8
MPIO_C2
9
MPIO_C3
10
MPIO_B0
11
MPIO_B1
12
MPIO_B2
13
MPIO_B3
14
MPO0
15
MPO1
16
DOUT
17
LRCK
18
BCK
19
SCKO
20
DGND
21
DVDD
22
NDO/ADR0
23
MDI/SDA
24
MC/SCL
25
MS/ADR1
26
MODE
27
RXIN7/ADR1
28
RXIN6/ALRCKI0
29
RXIN5/ABCKI0
30
RXIN4/ASCKI0
31
RXIN3
32
RXIN2
33
RXT
34
RXIN1
35
VDDRX
36
RXIN0
37
GNDRX
38
XTI
39
XTO
40
AGND
41
VCC
42
FILT
43
VCOM
44
AGNDAD
45
VCCAD
46
VINL
47
VINR
48
Q3008
BU33TD3WG-TR
VIN
1
GND
2
STBY
3
NC
4
VOUT
5
Q3007
S-1172B50-U5T1G
CE
1
VSS
2
NC
3
VIN
4
VOUT
5
BK1005LL241-T
L3208
L3206
NM
BK1005LL241-T
L1007
BK1005LL241-T
L1004
BK1005LL241-T
L301
LBC2518T4R7M
L401
LBC2518T4R7M
L305
LBC2518T4R7M
L303
LBC2518T4R7M
L402
LBC2518T4R7M
L304
MMZ1608Y601BT
L3203
BK1608LL241-TL3209
BLM15PX181SN1D
L3008
BLM15PX181SN1DL3007
BLM15PX181SN1D
L3205
P8002B
IMSA-9850B-24Y900
123456789101112131415161718192021222324
X3202
11.2896MHz
X171
24.576MHz
105K
C3209
105K
C3206
104KC307
104K
C313
104KC317
104K
C305
223KC320
473K
C316
472K
C315
106K
C3052
106K
C3207
106K
C3051
106K
C3053
106K
C3054
106K
C3056
120J
C172
150J
C173
180J
C3220
50 V
180J
C3223
50 V
221JC312
50V
C318
100u16V
C319
47u16V
C306
220u
4V
C314
220u 4V
R3226
@power
47x4
1
2
3
45
6
7
8
R3294
1k
R3206
NM
R3207
10k
R376
NM
R1018
10k
R3205
10k
R3204
10k
R3284
10k
R3291
1M
R3247
120
R314
150
R3313
NM
R3315
180
R3212
22
R3277 22
R3218
22
R3230 220
R3232 220
R3237 220
R3239 220
R3241 220
R3242 220
R3215 220
R333 220
R3219 220
R327
220
R304 220
R3262
220
R303 220
R331
220
R3208
270
R1039 33
R323 330
R317
330
R324 330
R322 330
R1035 330
R326 330
R1037 330
R321 330
R3271 39
R3268 39
R3265 39
R3260 39
R3274 39
R1020 390
R315
47
R312
47
R3283 47
R316 47
R3278
NM
R1017 47
R3221 47
R3257
47
R3244
47
R301
47
R3251
47
R3272
47
R313
47
R3280 47
R3295
56
R332
680
TP114
TP46
TP115
TP113
TP38
TP32
TP47
TP31
TP37
TP40
TP41
TP45
TP117
TP48
TP35
TP36
TP116
TP49
TP50
TP96
TP110
TP111
TP112
TP42
TP43
TP44
C1015 47u 16V
R1015 22
R1013 22
R1056
NM
R1027
220x4
R1023220
R1016 22
R1034
4.7k
Q1004
PCM1690DCAR
RSV2-1
1
RSV1-1
2
RSV2-2
3
RSV1-2
4
RSV2-3
5
LRCK
6
BCK
7
DIN1
8
DIN2
9
DIN3
10
DIN4
11
VDD
12
DGND
13
SCKI
14
RST
15
ZERO1
16
ZERO2
17
AMUTEI
18
AMUTEO
19
MD/SDA/DEMP
20
MC/SCL/FMT
21
MS/ADR0/RSV
22
TEST/ADR1/RSV
23
MODE
24
VCC1
25
VCOM
26
AGND1
27
RSV2-4
28
VOUT8+
29
VOUT8-
30
VOUT7+
31
VOUT7-
32
VOUT6+
33
VOUT6-
34
VOUT5+
35
VOUT5-
36
VOUT4+
37
VOUT4-
38
VOUT3+
39
VOUT3-
40
VOUT2+
41
VOUT2-
42
VOUT1+
43
VOUT1-
44
RSV2-5
45
AGND2
46
VCC2
47
RSV2-6
48
49
THERMAL
R1055
0
R1028
4.7k
104KC1016
R1012 22
C1017
100u16V
R1011
22
104K
C1013
C1012
220u
4V
R1014 22
104K
C1011
Q1092
KRC104S
NM
R1092
NM
Q3001
D830K013DZKB400Z
GPIO5_3/BOOT3
R5
GPIO2_15
B4
GPIO3_12
C4
GPIO0_8
N12
GPIO0_9
T14
GPIO0_10
R14
GPIO0_11
P16
GPIO0_12
P14
GPIO0_13
N16
GPIO0_14
N14
GPIO0_15
M16
GPIO1_0
T9
GPIO1_3
N9
GPIO1_4
T10
GPIO1_5
R10
GPIO1_6
P10
GPIO1_7
N10
GPIO1_8
T11
GPIO1_9
R11
GPIO1_10
N8
GPIO1_11
P11
GPIO1_12
N11
GPIO1_13
P8
GPIO1_14
R8
GPIO1_15
R12
GPIO2_0
T12
GPIO2_1
L16
GPIO2_2
N7
GPIO2_9
M14
GPIO4_11
L1
AMUTE1/GPIO4_14
D4
AXR2_0
A5
AXR0_14
P12
AMUTE0
L4
AFSX0/BOOT10
D5
ACLKX0
C5
AHCLKX0
B5
AFSX1
K4
ACLKX1
K3
AXR1_11
T4
AXR1_10
N3
AXR1_9
M1
AXR1_8
M2
AXR1_7
M3
AXR1_6
M4
AXR1_5
N1
AXR1_4
N2
AXR1_3
P1
AXR1_2
P2
AXR1_1
R2
AXR1_0
T3
AFSR1
L3
ACLKR1
L2
AHCLKX1
K2
P8003B
IMSA-9850B-24Y900
123456789101112131415161718192021222324
P5504A
NPLG-11P924
1 2 3 4 5 6 7 8 9 10 11
TUNER_VCC
104K
C1038
Q304
PCM5101APWR
CPVDD
1
AVDD
8
LDOO
18
XSMT
17
FMT
16
DIN
14
CAPM
4
CPGND
3
OUTR
7
OUTL
6
CAPP
2
VNEG
5
LRCK
15
DGND
19
DVDD
20
BCK
13
SCK
12
FLT
11
AGND
9
DEMP
10
BLM15PX181SN1DL370
BLM15PX181SN1DL371
104K
C370
104K
C372
106K
C373
16 V
106K
C374
16 V
104K
C371
R371
470
R370
470
222K
C377
104K
C375
16 V
106K
C376
16 V
222K
C378
TUNER_MUTE
R3314
+5VA
+3.3V
+3.3V
To Micon section
To NET/USB section PART-21
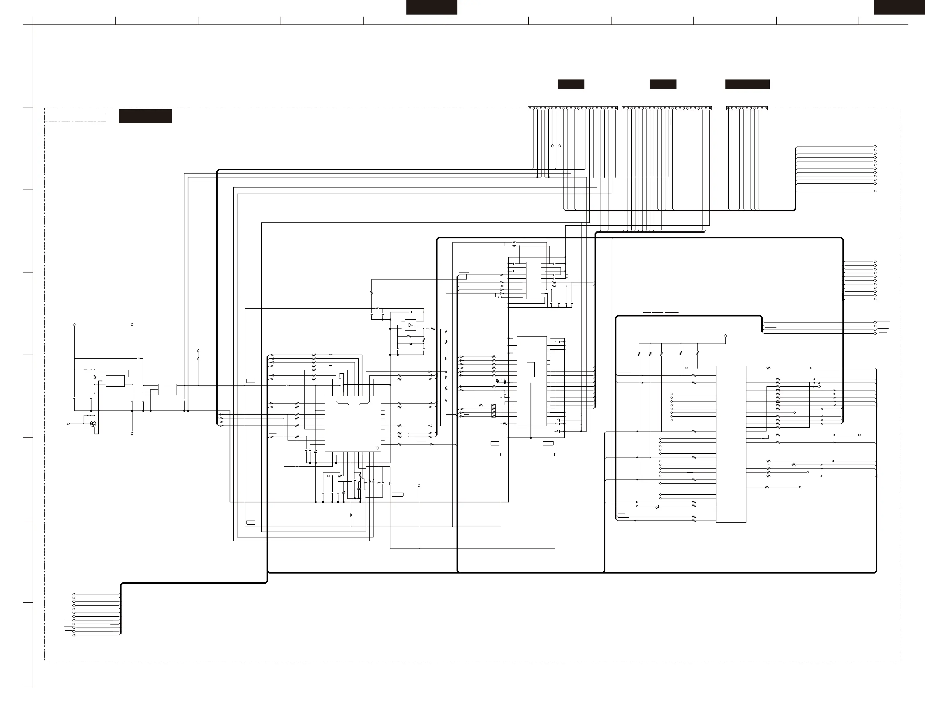
DIR/DACSection
RC-202991
PART-14
To Micon Section PART-14
J.KANEKO
+5.0VA
TX-NR535
GNDDG
T.OKA C.WATARAI
+5.0VA+3.3V
SCHEMATICDIAGRAM(PART-19)
DIR/DAC Section
BAPRC-1563(2/5)
To DIR/DAC section PART-19
BADG-1559(PART-7)
BADG-1332(PART-7)
BADG-1559(PART-7) BAAF-1511(PART-4) ASP Sec.
GND_CH
GND_CH
INTERNAL PULL MODE
7251
2014/03/25 2014/03/25 2014/03/25
MODEL NO.TX-NR535
U0080(2/5)
U0070
U0070 U0010(1/2)
to P8003A
to P8002A
to P5504B
TX-NR535
SCHEMATIC DIAGRAMS-13
DIR/ DAC SECTION
TX-NR535
A
1
2
3
4
5
B C D E F G H
6
7
8
I
J K

Related product manuals