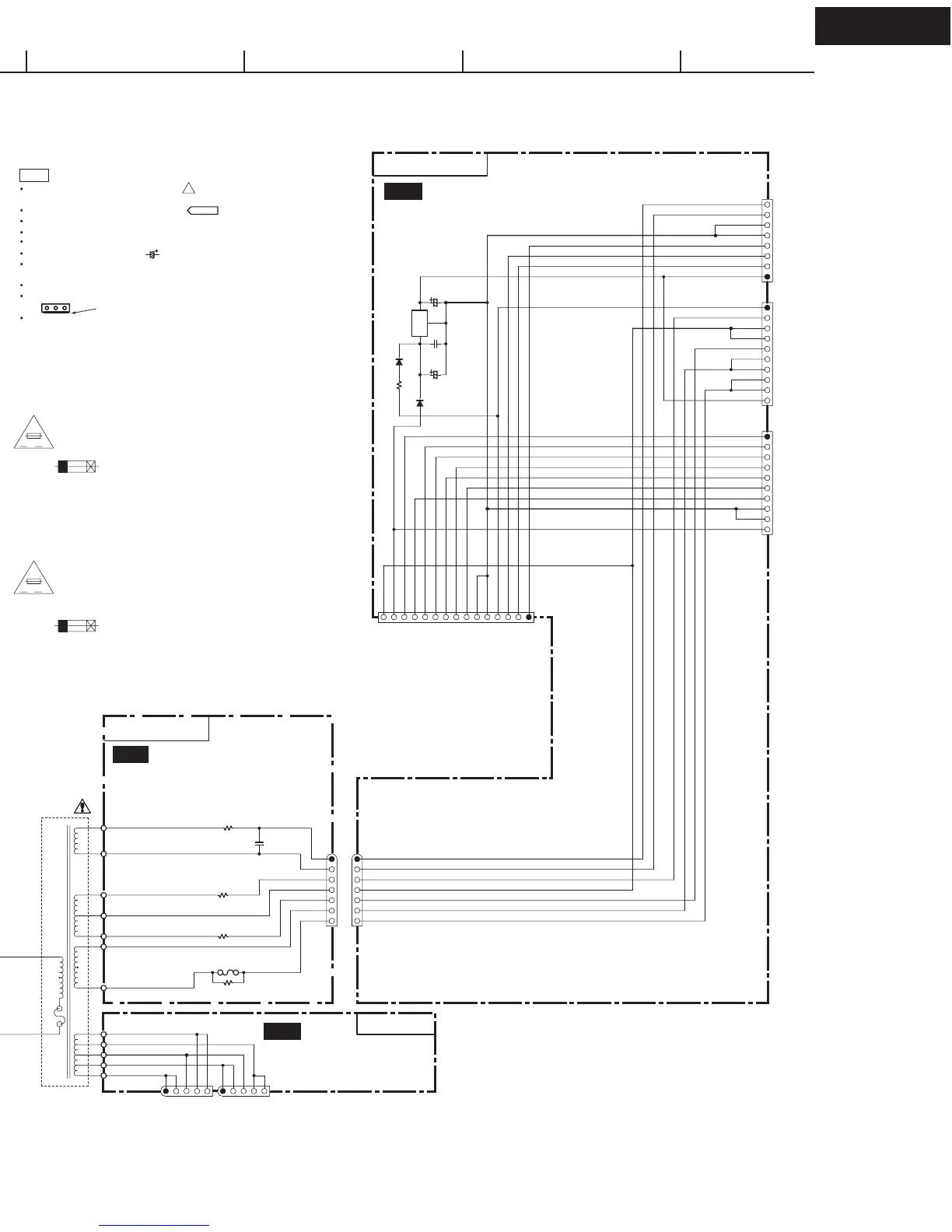
SCHEMATIC DIAGRAM-5
SPEAKER TERMINAL & POWER SUPPLY SECTION
TX-SR302 TX-SR302
P6800
FRONT SPEAKERS-A
FRONT SPEAKERS-B
L
R
L
R
0.1V
R923
1K
P931A
TO NNAF-7875
RL901
RL6600
RL6601
RL6603
RL6604
C923
223Z
C921
223Z
C901
103M
/275VAC
NC
C6932
103Z
C6600
103J
C6601
103Z
C6604
103J
D924
D922
D923
D921-D924
GP104003E OR
RL1N4003
D921
D925
D6932
D6932,6933:
GP104003E OR
RL1N4003
D6933
D6600
D6601
D6604
J5320
J6306
C9513
223Z
R92482
(1/2W)
R926
4.7K
R921
R9501
1
(1/2W)
R9502
0.47
(1/2W)
R9521
3.9
(1/2W)
R9503
0.22
(1/2W)
R6935
120
(2W)
F903
5A/125V
F901
F9501
NC
C922
220/35
C6931
1000/25
C6933
10/16
8
9
10
11
12
13
14
P912
P911A
P912A
P911
P918
P917
18
17
16
15
19
Q6931
NJM78M56FA
G
I
O
Q921
2SC2458-GR
KTC3199-GR
2SC1740S-R,S
P901A
AC-H
AC-G
T902
P901
T901
THERMAL FUSE
P6802
CENTER
SPEAKER
L
R
SURROUND
SPEAKERS
JL6803B
TO NAAF-7875
JL6804B
TO NAAF-7875
JL6951B
TO NAAF-7875
JL6952B
TO NAAF-7875
JL6805B
TO NAAF-7875
P6931A
TO NAAF-7875
E921
JL9501
JL9501B
P411A
TO NADG-7401
P410A
TO NADG-7401
P7503B
TO NADIS-7403
P902
120W 1A MAX
AC OUTLET
FLAC1
FLAC2
MPUGND
MPUGND
HPL
AGND
LSP
HPR
RSP
+5.6V
CSP
LSSP
RSSP
+24V
S3
S3GND
S3GND
S3
S2
S2
S2
S2
+5.6V
POWER
SPF
SPCS
SE1H
SPB
VOLH/THPRO
PRO
MPUGND
+13VS
BRLD
FRLD
VOLH/THPRO
CSRLD
MPUGND
S3GND
+13VS
POWER
PRO
SPF
SPCS
SPB
SE1H
+24V
AGND
HPR
HPL
+24V
LSPE
RSPE
CSPE
LSSPE
RSSPE
+13VS
+13VS
MPUGND
POWER
3
7
6.3A/125V
120V 60HZ
NPT-1510D
NPT-1492D
NAPS-7878
NAPS-7876
NAPS-7877
NAETC-7870
NAETC-7869
NAETC-7868
U12
SPEAKER TERMINAL
PC BOARD
U10
REGULATOR PC BOARD
U18
TERMINAL
PC BOARD
U19
POWER SUPPLY PC BOARD
U11
TERMINAL PC BOARD
U20
TERMINAL PC BOARD
THE COMPONENTS IDENTIFIED BY MARK ARE CRITICAL FOR SAFETY
REPLACE ONLY WITH PART NUMBER SPECIFIED.
VOLTAGE (MEASURED WITH VOLTMETER) IS DC VOLTAGE.(NO INPUT SIGNAL).
ALL PNP TRANSISTORS ARE EQUIVALENT TO 2SA1015-GR UNLESS OTHERWISE NOTED.
ALL NPN TRANSISTORS ARE EQUIVALENT TO 2SC1815-GR UNLESS OTHERWISE NOTED.
ALL DIODES ARE EQUIVALENT TO 1SS133 UNLESS OTHERWISE NOTED.
ELECTROLYTIC CAPACITORS ( ) ARE IN uF/WV.
ALL CAPACITORS ARE IN pF/50WV UNLESS OTHERWISE NOTED.
EX) 030- 3pF 330- 33pF 331- 330pF 333- 0.033uF
ALL RESISTORS ARE IN OHMS 1/4WATTS UNLESS OTHERWISE NOTED.
THE THICK LINES ON PC BOARD ARE THE PRINTING SIDE OF THE PARTS.
EX) PRINTING SIDE
CIRCUIT IS SUBJECT TO CHANGE FOR IMPROVEMENT.
!
NOTE
<Note>
NC=No mount of parts.
AGAINST FIRE HAZARD, REPLACE
VA
FOR CONTINUED PROTECTION
AND RATING INDICATED.
ONLY WITH FUSE OF SAME TYPE
CAUTION
ATTENTION
ET CALIBRATION COMME INDIQUE.
D'INCENDIE, REMPLACER UNIQUEMENT
PERMANENTE CONTRE LES RISQUES
AFIN D'ASSURER UNE PROTECTION
PAR UN FUSIBLE DE MEME TYPE
VA
E LENT.POUR UNE PROTECTION PERMANENTE,N'UTILISER
INDIQUE LA QU LE PRESENT SYMBOL EST APPOSE.
QUE DES FUSIBLES DE MEME TYPE. CE DARNIER EST
CE SYMBOLE INDIQUE QUE LE FUSIBLE UTLISE EST
FOR CONTINUED PROTECTION AGAINST FIRE
RATING REFER TO THE MARKING ADJACENT TO THE SYMBOL.
HAZARD,REPLACE WITH SAME TYPE FUSE. FOR FUSE
THIS SYMBOL LOCATED NEAR THE FUSE INDICATES
THAT THE FUSE USED IS SLOW OPERATING TYPE
A
1
2
3
4
5
BCDEFGH