EasyManua.ls Logo

Onkyo TX-SR603E

Onkyo TX-SR603E
144 pages
To Next Page IconTo Next Page
To Next Page IconTo Next Page
To Previous Page IconTo Previous Page
To Previous Page IconTo Previous Page
Loading...
TX-SR603/603E/8360 TX-SR603X/603E/8360
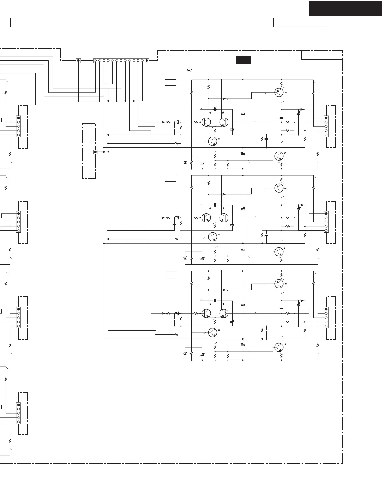
SCHEMATIC DIAGRAMS-3
POWER AMPLIFIER SECTION-1
Refer to following table about the parts displayed by mark " ".
THE COMPONENTS IDENTIFIED BY MARK ARE CRITICAL FOR SAFETY
REPLACE ONLY WITH PART NUMBER SPECIFIED.
VOLTAGE (MEASURED WITH VOLTMETER) IS DC VOLTAGE.(NO INPUT SIGNAL).
ALL PNP TRANSISTORS ARE EQUIVALENT TO 2SA1015-GR UNLESS OTHERWISE NOTED.
ALL NPN TRANSISTORS ARE EQUIVALENT TO 2SC1815-GR UNLESS OTHERWISE NOTED.
ALL DIODES ARE EQUIVALENT TO 1SS133 UNLESS OTHERWISE NOTED.
ELECTROLYTIC CAPACITORS ( ) ARE IN uF/WV.
ALL CAPACITORS ARE IN pF/50WV UNLESS OTHERWISE NOTED.
EX) 030- 3pF 330- 33pF 331- 330pF 333- 0.033uF
ALL RESISTORS ARE IN OHMS 1/4WATTS UNLESS OTHERWISE NOTED.
THE THICK LINES ON PC BOARD ARE THE PRINTING SIDE OF THE PARTS.
EX) PRINTING SIDE
CIRCUIT IS SUBJECT TO CHANGE FOR IMPROVEMENT.
!
NOTE
<Note>
NC=No mount of parts.
P6011B
TO NAAF-8523
(BUS-BAR)
P5503A
TO NAAF-8523
D5006
MTZJ5.6B
DZ-5.6BSB
D5005
MTZJ5.6B
DZ-5.6BSB
D5004
MTZJ5.6B
DZ-5.6BSB
D5003
MTZJ5.6B
DZ-5.6BSB
D5000
MTZJ5.6B
DZ-5.6BSB
D5001
MTZJ5.6B
DZ-5.6BSB
D5002
MTZJ5.6B
DZ-5.6BSB
C5006
101K
C5096
101K
C5036
NC
C5086
040C
C5005
101K
C5095
101K
C5035
NC
C5085
040C
C5004
101K
C5094
101K
C5034
NC
C5084
040C
C5003
101K
C5093
101K
C5033
NC
C5083
040C
C5000
101K
C5090
101K
C5030
NC
C5080
040C
C5001
101K
C5091
101K
C5031
NC
C5081
040C
C5002
101K
C5092
101K
C5032
NC
C5082
040C
C5026
10/50
C5016
10/50
C5046
220/25
C5056
47/50
C5106
10/100
C5116
10/100
C5025
10/50
C5015
10/50
C5045
220/25
C5055
47/50
C5105
10/100
C5115
10/100
C5024
10/50
C5014
10/50
C5044
220/25
C5054
47/50
C5104
10/100
C5114
10/100
C5023
10/50
C5013
10/50
C5043
220/25
C5053
47/50
C5103
10/100
C5113
10/100
C5020
10/50
C5010
47/50
C5040
220/25
C5050
47/50
C5100
10/100
C5110
10/100
C5021
10/50
C5011
47/50
C5041
220/25
C5051
47/50
C5101
10/100
C5111
10/100
C5022
10/50
C5012
10/50
C5042
220/25
C5052
47/50
C5102
10/100
C5112
10/100
R5026
330
R5106
100K
R5116
1K
R5006
1K
R5016
56K
R5136
18K
R5206
NC
R5046
2.2K
R5056
4.7K
R5096
100K
R5076
NC
R5086
470
R5066
1.2K
R5196
10
(1/4W)
R5186
10
(1/4W)
R5176
100
(1/4W)
R5166
100
(1/4W)
R5036
120K
R5236
120K
R5025
330
R5105
100K
R5115
1K
R5005
1K
R5015
56K
R5135
18K
R5205
NC
R5045
2.2K
R5055
4.7K
R5095
100K
R5075
NC
R5085
470
R5065
1.2K
R5195
10
(1/4W)
R5185
10
(1/4W)
R5175
100
(1/4W)
R5165
100
(1/4W)
R5035
120K
R5235
120K
R5024
330
R5104
100K
R5114
1K
R5004
1K
R5014
56K
R5134
18K
R5204
NC
R5044
2.2K
R5054
4.7K
R5094
100K
R5074
NC
R5084
470
R5064
1.2K
R5194
10
(1/4W)
R5184
10
(1/4W)
R5174
100
(1/4W)
R5164
100
(1/4W)
R5034
120K
R5234
120K
R5023
330
R5103
100K
R5113
1K
R5003
1K
R5013
56K
R5133
18K
R5203
NC
R5043
2.2K
R5053
4.7K
R5093
100K
R5073
NC
R5083
470
R5063
1.2K
R5193
10
(1/4W)
R5183
10
(1/4W)
R5173
100
(1/4W)
R5163
100
(1/4W)
R5033
120K
R5233
120K
R5020
330
R5100
100K
R5110
1K
R5000
1K
R5010
56K
R5130
22K
R5200
22K
R5040
2.2K
R5050
4.7K
R5090
100K
R5070
NC
R5080
470
R5060
1.2K
R5190
10
(1/4W)
R5180
10
(1/4W)
R5170
100
(1/4W)
R5160
100
(1/4W)
R5030
120K
R5230
120K
R5021
330
R5101
100K
R5111
1K
R5001
1K
R5011
56K
R5131
22K
R5201
22K
R5041
2.2K
R5051
4.7K
R5091
100K
R5071
NC
R5081
470
R5061
1.2K
R5191
10
(1/4W)
R5181
10
(1/4W)
R5171
100
(1/4W)
R5161
100
(1/4W)
R5031
120K
R5231
120K
R5022
330
R5102
100K
R5112
1K
R5002
1K
R5012
56K
R5132
18K
R5202
NC
R5042
2.2K
R5052
4.7K
R5092
100K
R5072
NC
R5082
470
R5062
1.2K
R5192
10
(1/4W)
R5182
10
(1/4W)
R5172
100
(1/4W)
R5162
100
(1/4W)
R5032
120K
R5232
120K
Q5036
Q5035
Q5034
Q5033
Q5030
Q5031
Q5032
Q5006 Q5016
Q5056
Q5046
Q5005
Q5015
Q5055
Q5045
Q5004 Q5014
Q5054
Q5044
Q5003 Q5013
Q5053
Q5043
Q5000
Q5010
Q5050
Q5040
Q5001
Q5011
Q5051
Q5041
Q5002 Q5012
Q5052
Q5042
-0.65V
0V
-0.1V
-47.5V
-48.1V
-53.0V
53.0V
-52.2V
-1.1V
1.1V
52.5V
52.0V
51.5V
-51.7V
-0.65V
0V
-0.1V
-47.5V
-48.1V
-53.0V
53.0V
-52.2V
-1.1V
1.1V
52.5V
52.0V
51.5V
-51.7V
-0.65V
0V
-0.1V
-47.5V
-48.1V
-53.0V
53.0V
-52.2V
-1.1V
1.1V
52.5V
52.0V
51.5V
-51.7V
-0.65V
0V
-0.1V
-47.5V
-48.1V
-53.0V
53.0V
-52.2V
-1.1V
1.1V
52.5V
52.0V
51.5V
-51.7V
-0.65V
0V
-0.1V
-47.5V
-48.1V
-53.0V
53.0V
-52.2V
-1.1V
1.1V
52.5V
52.0V
[65.1V]
51.5V
-51.7V
-0.65V
0V
-0.1V
-47.5V
-48.1V
-53.0V
53.0V
-52.2V
-1.1V
1.1V
52.5V
52.0V
51.5V
-51.7V
-0.65V
0V
-0.1V
-47.5V
-48.1V
-53.0V
53.0V
-52.2V
-1.1V
1.1V
52.5V
52.0V
51.5V
-51.7V
P6003A
NF
-B1
+B1
B+
B-
P6004A
NF
-B1
+B1
B+
B-
P6005A
NF
-B1
+B1
B+
B-
JL6006A
NF
-B1
+B1
B+
B-
P6002A
NF
-B1
+B1
B+
B-
P6001A
NF
-B1
+B1
B+
B-
P6000A
NF
-B1
+B1
B+
B-
P5504A
TO NAAF-8523
P5019
E
SBR
SBL
SR
SL
C
R
L
TO NAAF-8523
TO NAAF-8523
TO NAAF-8523
TO NAAF-8523
TO NAAF-8523
TO NAAF-8523
TO NAAF-8523
SL
SR
SBL
SBR
L
R
C
Transistors
CIRCUIT NO.
Q5000 - 5002
Q5010 - 5012
DESCRIPTION
2SC2240-BL
Q5003 - 5006
Q5013 - 5016
2SC2240-BL, KTC3200-BL
Q5040 - 5046
2SA949-Y
Q5050 - 5056
Q5030 -5036
2SC2229-Y
2SC2240-GR, BL
U22
DRIVER AMPLIIER PC BOARD
NAAF-8540
A
1
2
3
4
5
BCDEFGH

Related product manuals