EasyManua.ls Logo

Onkyo TX-SR702 - Page 6

Onkyo TX-SR702
131 pages
Print Icon
To Next Page IconTo Next Page
To Next Page IconTo Next Page
To Previous Page IconTo Previous Page
To Previous Page IconTo Previous Page
Loading...
TX-SR702/E
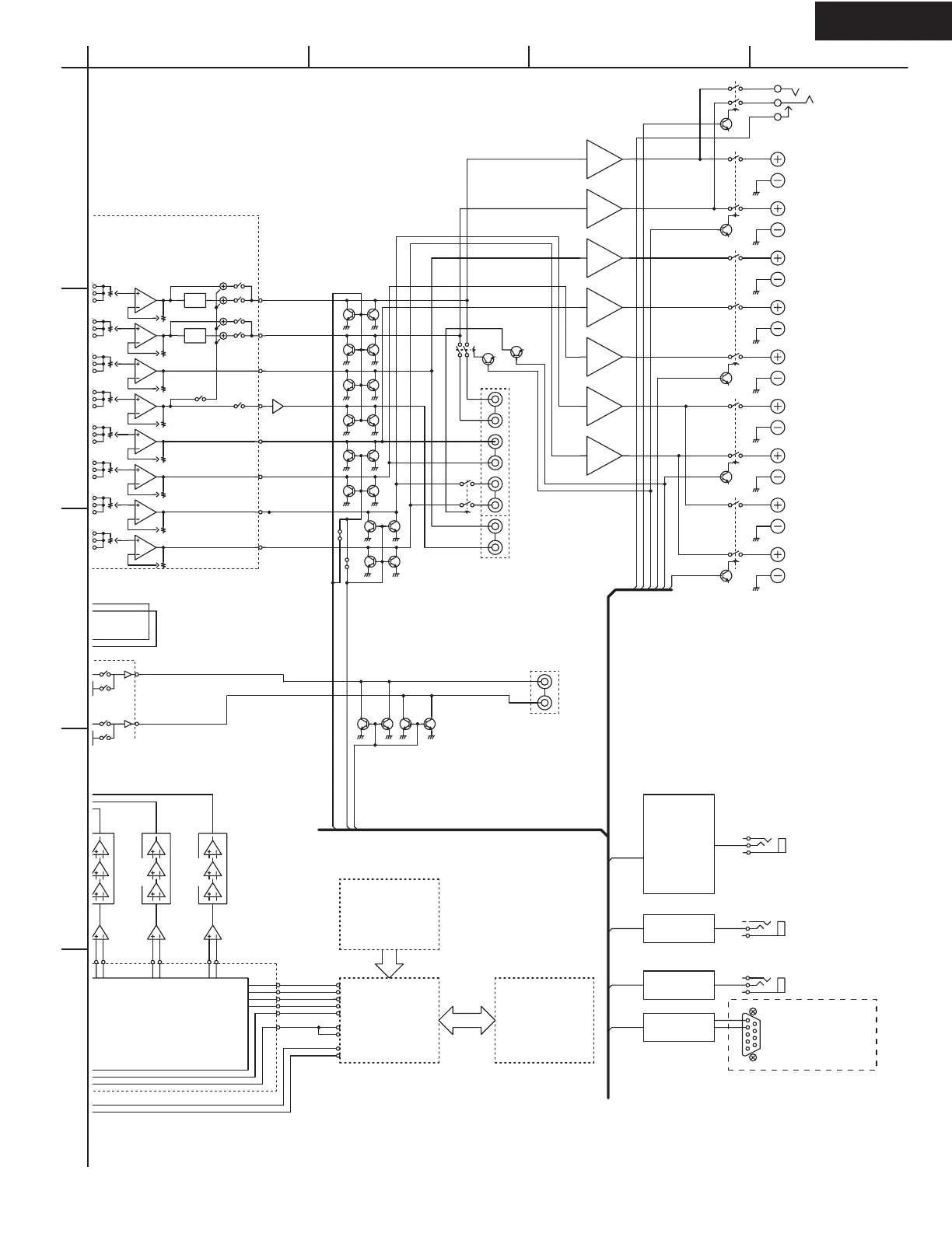
BLOCK DIAGRAM
Amplifier section
Z2RL
SBRL
HPRL
HPIN
FRL
CSRL
FL_PO
FR_PO
CT_PO
SBL_PO
SBR_PO
SW_PO
SL_PO
SR_PO
SBMUT
Z2LMUT
AMUT
Z2L_PO
Z2R_PO
12V TRIGGER Z
IR IN
RIex
RS-232C
12V TRIDDER
CONTROL
IR
DE-MODULATOR
RI
INTERFACE
INTERFACE
RS-232C
FL
FR
SL
SR
SBL
SBR
CT
SW
POWER AMPLIFIER
+29dB
+29dB
+29dB
+29dB
+29dB
+29dB
+29dB
PREOUT
FRONT LEFT
FRONT RIGHT
CENTER
SURR. LEFT
SURR. RIGHT
HEADPHONES
ZONE2 LEFT
ZONE2 RIGHT
SUUR. BACK
LEFT
SUUR. BACK
RIGHT
SPEAKER TERMINALS
R
L
TONE
TONE
+20.2dB
DSP SD_RAM
IC42S16100
2M Byte
CS494003
FLASH ROM
MX29LV040
2M Bit
+6dB
VLSCLPF
+6dB
VLSCLPF
+6dB
ZONE2 PREOUT/LINEOUT
BD3814
7
6
5
4
3
2
1
8
107
118
106
81
80
86
134
109
110
58
54
63
62
64
1
26
27
21
20
22
23
27
28
All models except 120V and Australian models
A
1
2
3
4
5
BCD

Other manuals for Onkyo TX-SR702

Related product manuals