EasyManua.ls Logo

Onkyo TX-SR800

Onkyo TX-SR800
76 pages
To Next Page IconTo Next Page
To Next Page IconTo Next Page
To Previous Page IconTo Previous Page
To Previous Page IconTo Previous Page
Loading...
19
TX
-
SR800
S VIDEO AUDIO
VIDEO L R
DIGITAL
VIDEO
5
INPUT
R
L
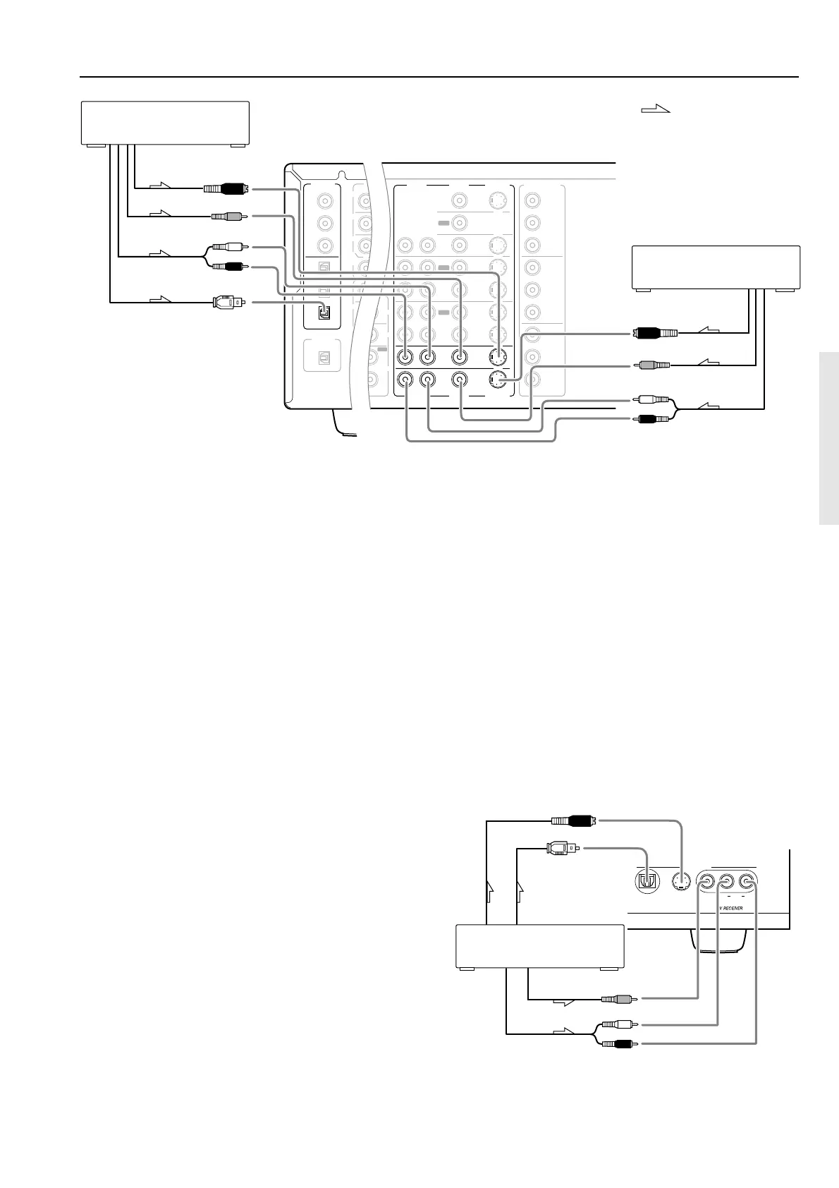
Connecting to Audio/Video equipment
S Video output
Digital output
(optical)
10. Video camera/ Video game
(VIDEO 5 INPUT)
Video output
Analog output
8, 9. Connecting a satellite tuner, television, or settop box
(VIDEO 3 or 4)
Using an RCA video cable, connect the video output jack
(composite) of the device to the VIDEO 3 (or 4) VIDEO IN jack of
the TX-SR800. Or if the device has an S video output jack, connect it
to the VIDEO 3 (or 4) S VIDEO IN jack of the TX-SR800 using an S
video cable. Or if the device has component video outputs, connect
them to one of the banks of COMPONENT VIDEO INPUT jacks on
the TX-SR800.
With the initial settings of the TX-SR800, the VIDEO 3 and 4
input sources are set for the COMPONENT VIDEO INPUT 2
jacks.
If you connect the device to the COMPONENT VIDEO INPUT 1
jacks, this must be changed at Setup Menu Input Setup Video
Setup Component Video (see page 48).
Using an RCA audio cable, connect the audio output jack of the
device to the VIDEO 3 (or 4) AUDIO IN jacks of the TX-SR800.
Make sure that you properly connect the left channel to the L jack
and the right channel to the R jack.
If the device has a digital output, connect it to either the DIGITAL
INPUT COAX jack or DIGITAL INPUT OPT jack of the TX-
SR800 depending on the type of connector on the device.
With the initial settings of the TX-SR800, the VIDEO 3 input
source is set for digital input at the OPT 3 jack.
If the digital connection is made at a different jack, this must be
changed at Setup Menu Input Setup Digital Setup (see page 46).
With the initial settings of the TX-SR800, the VIDEO 4 input source
is not set for digital input. If you are connecting a digital component,
these settings must be changed at Setup Menu Input Setup
Digital Setup (see page 46).
PRE
SUB
SURR
R
GND
SURR
BACK/
ZONE 2
R
FRONT
SUB
SURR
SURR
BACK
R
R
DIGITAL
INPUT
DIGITAL
OUTPUT
OPT
OPT
2
1
2
3
1
3
COAX
MONITOR
OUT
R
L
IN
IN
IN
IN
IN
ZONE 2
DVD
VIDEO 1
VIDEO 2
VIDEO 3
VIDEO 4
COMPONENT
VIDEO
Y
P
B
P
R
OUTPUT
INPUT 1
Y
P
B
P
R
INPUT 2
Y
P
B
P
R
C
SP
R
PHONO
O
L
CD
TAPE
L
O
IN
AM
FM
75
NNA
4 OHMS MIN. O
6 OHMS MIN.
/SPEAKER
CAUTION
:
SPEAKER
IMPEDANCE
SEE
INSTRUCTION
MANUAL FOR
CORRECT
SETTINGS.
OUT
AUDIO
VIDEO
S VIDEO
AUDIO
VIDEO
S VIDEO
L
OUT
OUT
OUT
: Signal flow
8. Settop box, video camera
(VIDEO 3)
S Video output
Video output
Analog audio
output
Digital audio output (optical)
9. Satellite tuner or television
(VIDEO 4)
S Video output
Video output
Analog audio
output
10. Connecting video camera, etc. (VIDEO 5 INPUT)
Using an RCA video cable, connect the video output jack
(composite) of the device to the VIDEO 5 VIDEO jack of the TX-
SR800. Or if the device has an S video output jack, connect it to the
VIDEO 5 S VIDEO jack of the TX-SR800 using an S video cable.
Using an RCA audio cable, connect the audio output jack of the
device to the VIDEO 5 AUDIO jacks of the TX-SR800. Make sure
that you properly connect the left channel to the L jack and the right
channel to the R jack.
If the device has an optical digital output, connect it to the VIDEO 5
DIGITAL jack of the TX-SR800.
The VIDEO 5 digital input is fixed to the OPTICAL input on the
front panel.
R (red)
L (white)
R (red)
L (white)
Front panel

Table of Contents

Other manuals for Onkyo TX-SR800

Related product manuals