EasyManua.ls Logo

Packard Bell EasyNote TK13BZ - Keyboard Failure

Packard Bell EasyNote TK13BZ
216 pages
Print Icon
To Next Page IconTo Next Page
To Next Page IconTo Next Page
To Previous Page IconTo Previous Page
To Previous Page IconTo Previous Page
Loading...
4-8 Troubleshooting
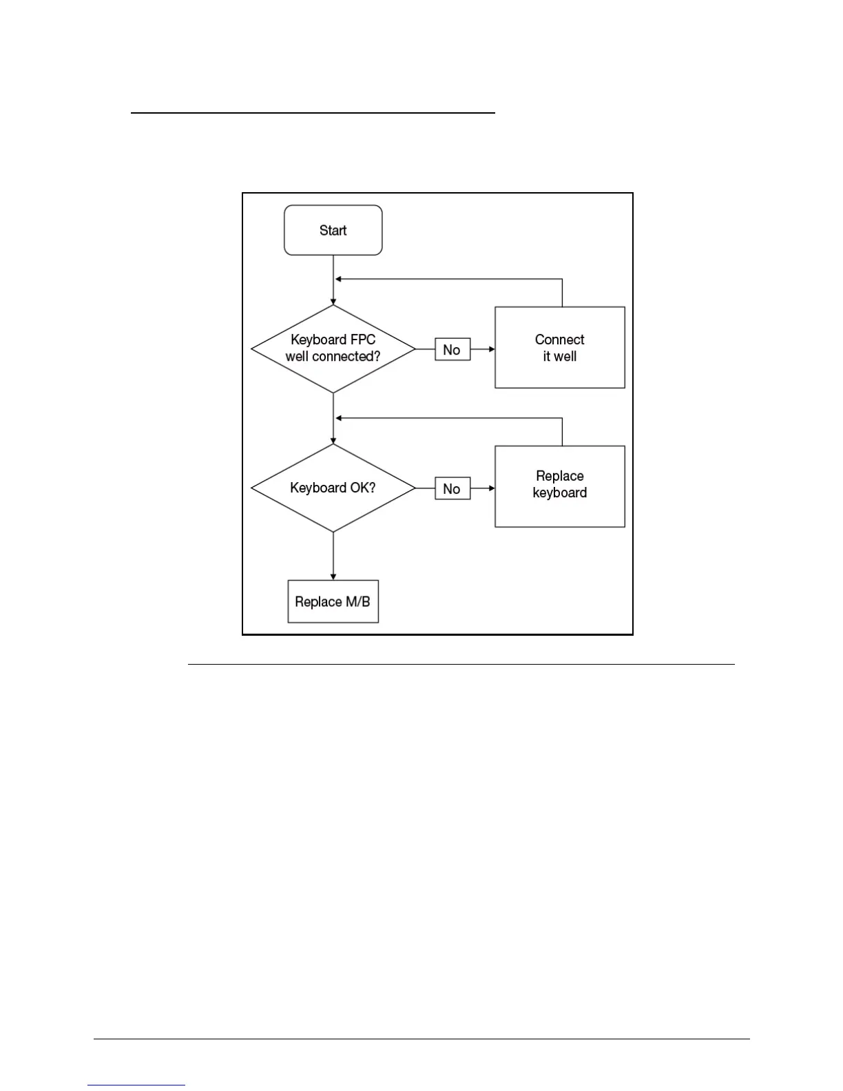
Keyboard Failure 0
If the Keyboard fails, perform the following:
Figure 4-4. Keyboard Failure

Table of Contents