EasyManua.ls Logo

Panasonic CS-E15DB4EW - Outdoor Unit

Panasonic CS-E15DB4EW
98 pages
Print Icon
To Next Page IconTo Next Page
To Next Page IconTo Next Page
To Previous Page IconTo Previous Page
To Previous Page IconTo Previous Page
Loading...
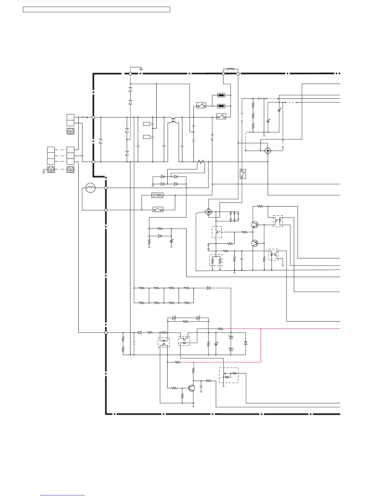
18.2. Outdoor Unit
CU-E15DBE CU-E18DBE CU-E21DBE
SCHEMATIC DIAGRAM 1/4
1
2
1
2
33
AC-WHT
AC-BLK
FUSE
30A
ZNR3
ERZV10D102
ZNR2
ERZVEAV511
ZNR6
ERZVEAV511
DATA
D1
ERA15-06
PC1
TLP421
(BL)
PC2
TLP421(GR)
RED
R11
R27 330k
R2
510k
1/4W
R1
510k
1/4W
ZD3
D12
ZD4
R15
1.21k
1%
D9
ERA15-10
1
4
3
2
13k 2W
GD1
GRN
ZNR1
ERZVEAV511
ZNR4
ERZVEAV511
LF
G08902N00D01
C8
1.0µ
250V
C11
1.0µ
250V
C13
4700p
250V
C14
4700p
250V
C22
220µ
10V
RY-PWR
FUSE1
(T 3.15A L 250V)
PTC1
PTC2
CR1
RY-HOT
K6B1AGA00096
R8
9.1k
1/4W
D5
D5~D8
MA165TA5
D6
D7
CT1
ETQ19Z59BZ
D8
REACTOR
GRY2
GRY1
R34
1.65k 1%
D10
MA165TA5
R33
698
1%
R32
100k
R89
10k
R97
1k
c
b
e
Q1
2SC3852
R21
5.6k
R20
20k
1%
R26
47k
4
1
2
3
c
e
b
Q2
RT1N432
10k
4.7k
R29
680
R93
100k
1/4W
R94
100k
1/4W
R95
100k
1/4W
1
2
3
4
C
E
G
1
2
3
4
1
LJP2LJP3
LJP4 LJP5
LJP6
LJP8
LJP9
LJP10
RY-C
R61
10k
R65
47
Q5
2SC3441
Q6
2SA1366
R58
0.839x2
5W+5W
R60 10
R63
200
C30
1500p
c
b
e
e
b
c
4
1
2
3
4
3
2
PC5
TLP421
PC4
TLP421
R70
470
DB2
RBV-1506
DB1
Q3
IMRH50-60
C1
2200p
250V
4-WAYS
VALVE
RY-AC1
BLK
HOT2
BLK
HOT1
C20
22µ
100V
L
N
C7
1.0µ
250V
R12
9.1k
1/4W
R16
9.1k
1/4W
R22
9.1k
1/4W
R9
9.1k
1/4W
R13
9.1k
1/4W
R17
9.1k
1/4W
R23
9.1k
1/4W
C47
65µ
350V
C53
850µ
400V
C52
850µ
400V
JP2
JP1
JP3
JP4
R71
10k
ZD1
RD36EB1
ZD2
RD36EB1
C42
1000P
C4
C5
LJP7
LJP11
90
CS-E15DB4EW CU-E15DBE / CS-E18DB4EW CU-E18DBE / CS-E21DB4ES CU-E21DBE

Table of Contents

Related product manuals