EasyManua.ls Logo

Panasonic CS-TZ25ZKEW

Panasonic CS-TZ25ZKEW
235 pages
To Next Page IconTo Next Page
To Next Page IconTo Next Page
To Previous Page IconTo Previous Page
To Previous Page IconTo Previous Page
Loading...
50
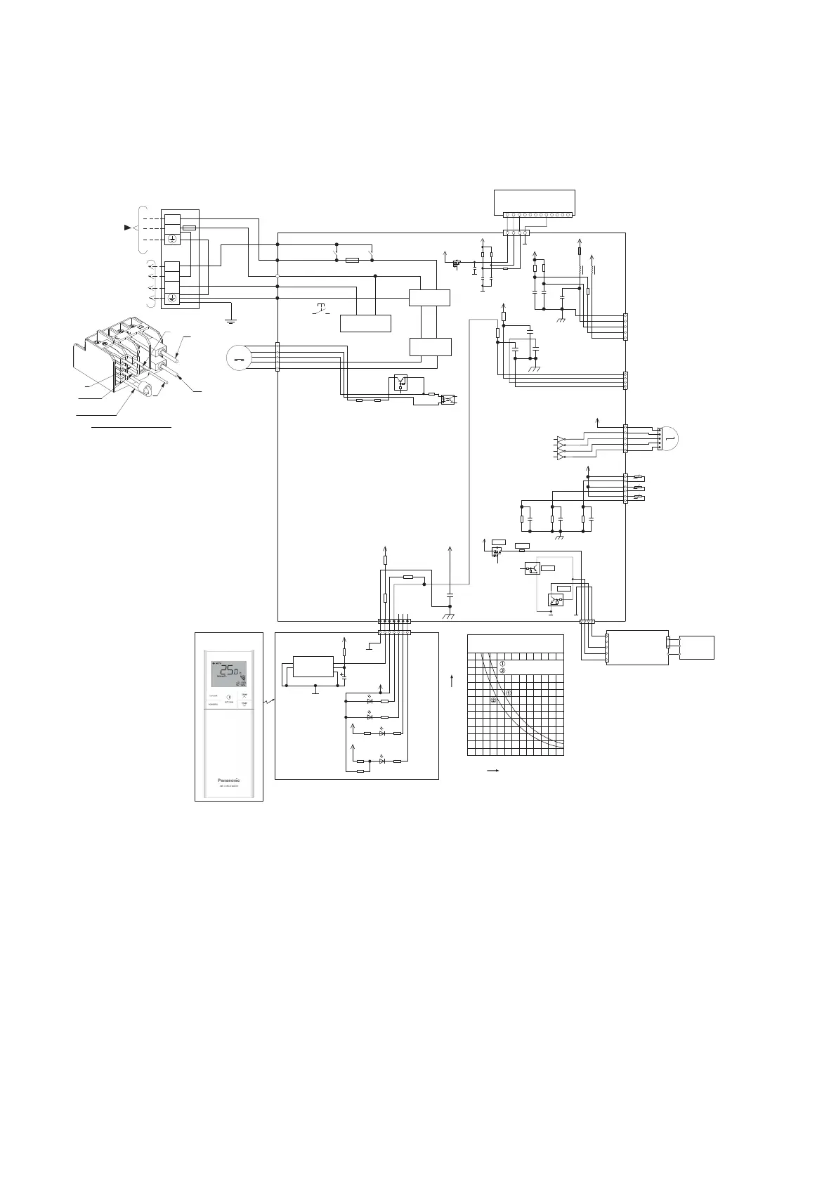
10. Electronic Circuit Diagram
10.1 Indoor Unit
10.1.1 CS-TZ20ZKEW CS-TZ25ZKEW CS-TZ35ZKEW CS-TZ42ZKEW CS-TZ50ZKEW
CS-RZ25ZKEW CS-RZ35ZKEW CS-RZ50ZKEW
REMOTE CONTROLLER
COMPLETE
ELECTRONIC CONTROLLER
(MAIN)
CN–RMT
(WHT)
4
1
BR
R
O
Y
P
1
5
1
M
5
UP DOWN
LOUVER MOTOR
CN–STM1
(WHT)
5
1
CN–CNT
(WHT)
1
7
4
CN−FM
(WHT)
FAN MOTOR
AC308 (BLK)
RY-PWR
RY-PWR2
AC307 (BRW)
AC303 (WHT)
AC304 (RED)
G301 (GRN)
EVAPORATOR
Y/G
Y/G
BL
BR
W
R
G
TERMINAL
BOARD
SINGLE PHASE
POWER SUPPLY
COMMUNICATION
CIRCUIT
NOISE FILTER
CIRCUIT
TO OUTDOOR UNIT
L1
N
2
S1
3
TEMP. FUSE 102°C
FUSE301
T3.15A L250V
GR GR GR GR
ELECTRONIC CONTROLLER
(WIFI MODULE)
CN-WLAN
(WHT)
4
12
10 5 1
1
RECTIFICATION
CIRCUIT
SW01
M
B
BL
Y
W
R
Y/G (WITH CORE)
G
Y/G (EVA)
REAR VIEW OF TERMINAL BOARD
BR
W
R
BL
CN−TH
(RED)
PIPING TEMP. SENSOR 1 (THERMISTOR)
WITHOUT FLEXIBLE PIPE (LOWER)
PIPING TEMP. SENSOR 2 (THERMISTOR)
BLACK FLEXIBLE PIPE (UPPER)
SUCTION TEMP. SENSOR (THERMISTOR)
1
6
WWWWWWW
ELECTRONIC CONTROLLER
(DISPLAY AND RECEIVER)
CN-DISP
(WHT)
1
71
7
CN-DISP
(YLW)
BL
W
W
W
BL
B
P
1
1
2
5
CN–NANO
(YLW)
4
1
CN1
(WHT)
CN2
(WHT)
NANOE ION
GENERATOR
HIGH
VOLTAGE
POWER
SUPPLY
5V
R62
15k
1%
R61
20k
1%
*R63
C25
1u
16V
B3
C27
1u
16V
B3
*C28
12V
1
2
3
4
16
15
14
13
IC03
IC03
IC03
IC03
R90
10k
R82
10k
*L6 *L5
C52
1000p
50V
B1
C51
1000p
50V
B1
*F301
5V
5V
12V
C56
*JR3
5V
5V
C3
0.1u
16V
B1
*R89
NONE
R119 10k
R38
R37
10k
C47
NONE
C45
C49
NONE
5V
R54
270
E
C
B
G7
G7
*Q20
*F303
12V
SD
G
*Q18
E
C
B
*Q21
GND-A
*LED201
*LED202
*R201
*R202
5V
13V
13V
C201
IC201
GND
3
VOUT
1
VCC
GND
GND
2
1
2
R210
5V
GND-A
*LED203
*R209*R203
*LED204
*R211*R205
*R206
5V
*C401
*R405
*C402
*R406
*C403
*JR5
DS
G
*Q400
5V
R302
4.75k
1%
PC303
Q304
C
E
4.7K
4.7K
1
2
4
3
B
R304
10k
R305
7.5k
70
60
50
40
30
20
-10 0 10 20 30 40 50
10
0
Resistance (kΩ)
Sensor (Thermistor)
Characteristics
Pipe temp. Sensor
Intake Air Temp. Sensor
Temperature (°C)

Table of Contents

Other manuals for Panasonic CS-TZ25ZKEW

Related product manuals