EasyManua.ls Logo

Panasonic CS-Z20VKEW

Panasonic CS-Z20VKEW
213 pages
To Next Page IconTo Next Page
To Next Page IconTo Next Page
To Previous Page IconTo Previous Page
To Previous Page IconTo Previous Page
Loading...
36
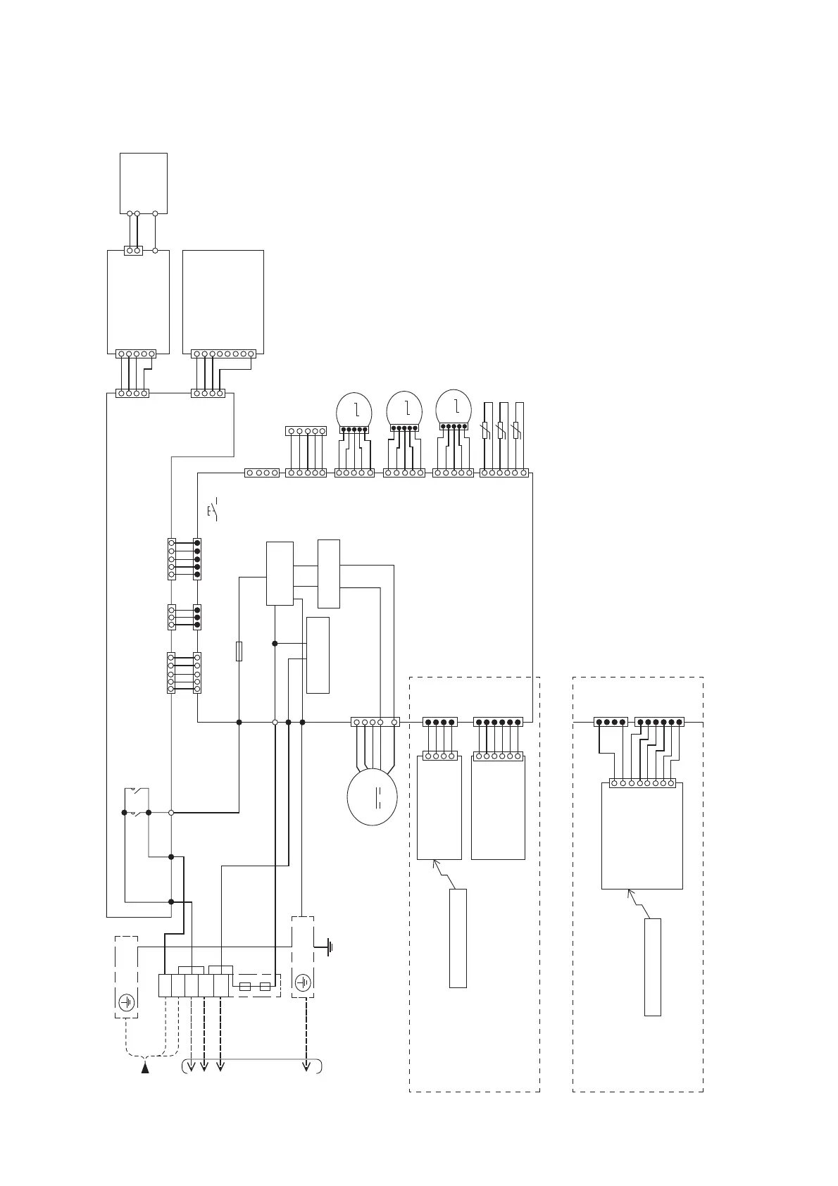
9. Wiring Connection Diagram
9.1 Indoor Unit
SW01
GROUNDING
TERMINAL
TO OUTDOOR UNIT
POWER SUPPLY
TERMINAL
BOARD
S1
N
L1
2
3
TEMP. FUSE
102ºC (250V, 3A)
TEMP. FUSE
102ºC (250V, 3A)
Y/G
Y/G
EVAPORATOR
BR
Y
RY-PWR
ELECTRONIC CONTROLLER (SUB)
RY-PWR2
(YELLOW)
AC302
(BROWN)
ACL501
(BLACK)
AC306
BLACK
CN-101
(GRN)
CN-DATA 1
(GRN)
CN-DATA 3
(YLW)
CN-DATA 2
(YLW)
CN1
(WHT)
HIGH VOLTAGE
POWER SUPPLY
CN2
(WHT)
NANOE
GENERATOR
1
1
1
1
4
1
2
3
5
CN-102
(WHT)
1
3
CN-103
(WHT)
1
5
1
5
1
5
3
5
W
W
W
W
W
W
W
W
W
W
W
W
W
P
W
W
W
G
R
R
R
O
O
O
Y
Y
Y
P
P
P
Y
GR
BR
BR
BR
BR
BL
B
W
BL
1
1
1
1
1
1
1
1
1
1
4
5
5
5
5
6
5
5
5
5
CN-WLAN
(BLK)
CN-RMT
(WHT)
CN-CNT
(WHT)
CN-STM1
(WHT)
CN-STM2
(YLW)
CN-STM3
(BLU)
CN-TH
(RED)
M
M
M
PIPING TEMPERATURE SENSOR 2 (THERMISTOR)
PIPING TEMPERATURE SENSOR 1 (THERMISTOR)
SUCTION TEMPERATURE SENSOR (THERMISTOR)
UP DOWN LOUVER
MOTOR (OUTER)
UP DOWN LOUVER
MOTOR (INNER)
LEFT RIGHT
LOUVER MOTOR
NOISE FILTER
CIRCUIT
RECTIFICATION
CIRCUIT
ELECTRONIC CONTROLLER
(MAIN)
COMMUNICATION
CIRCUIT
FUSE301
T3.15A L250V
AC306 (BLK)
AC303 (WHT)
AC304 (RED)
G301 (GRN)
W
R
G
FAN MOTOR
W
W
W
W
W
W
W
W
W
W
BL
W
B
R
Y
7
6
5
4
4
4
1
1
1
1
1
6
6
CN-RCV
(YLW)
CN-FM (WHT)
CN-RCV
(WHT)
CN-DISP
(WHT)
CN-DISP
(YLW)
ELECTRONIC
CONTROLLER
(DISPLAY)
REMOTE CONTROLLER
ELECTRONIC
CONTROLLER
(RECEIVER)
REMARKS
B: BLUE
P: PINK
BR: BROWN
O: ORANGE
BL: BLACK
G/GRN: GREEN
Y/YLW: YELLOW
W/WHT: WHITE
R: RED
Y/G: YELLOW/GREEN
GR: GRAY
GROUNDING
TERMINAL
M
CN-NANO
(YLW)
1
1
3
8
4
CN-WLAN
(WHT)
GR
GR
GR
GR
ELECTRONIC
CONTROLLER
(WIFI MODULE)
W
W
W
W
W
W
W
W
4
1
1
1
6
8
CN-RCV
(YLW)
CN-DISP
(WHT)
CN-DISP
(YLW)
REMOTE CONTROLLER
ELECTRONIC
CONTROLLER
(RECEIVER & DISPLAY)
(FOR Z20/25/35/42VKEW & XZ20/25/35VKEW ONLY)
(FOR Z50/71VKEW & XZ50VKEW ONLY)

Table of Contents

Other manuals for Panasonic CS-Z20VKEW

Related product manuals