EasyManua.ls Logo

Panasonic CT-27D32 - Lock

Panasonic CT-27D32
80 pages
Print Icon
To Next Page IconTo Next Page
To Next Page IconTo Next Page
To Previous Page IconTo Previous Page
To Previous Page IconTo Previous Page
Loading...
26 ?
ICON MENU OPERATION
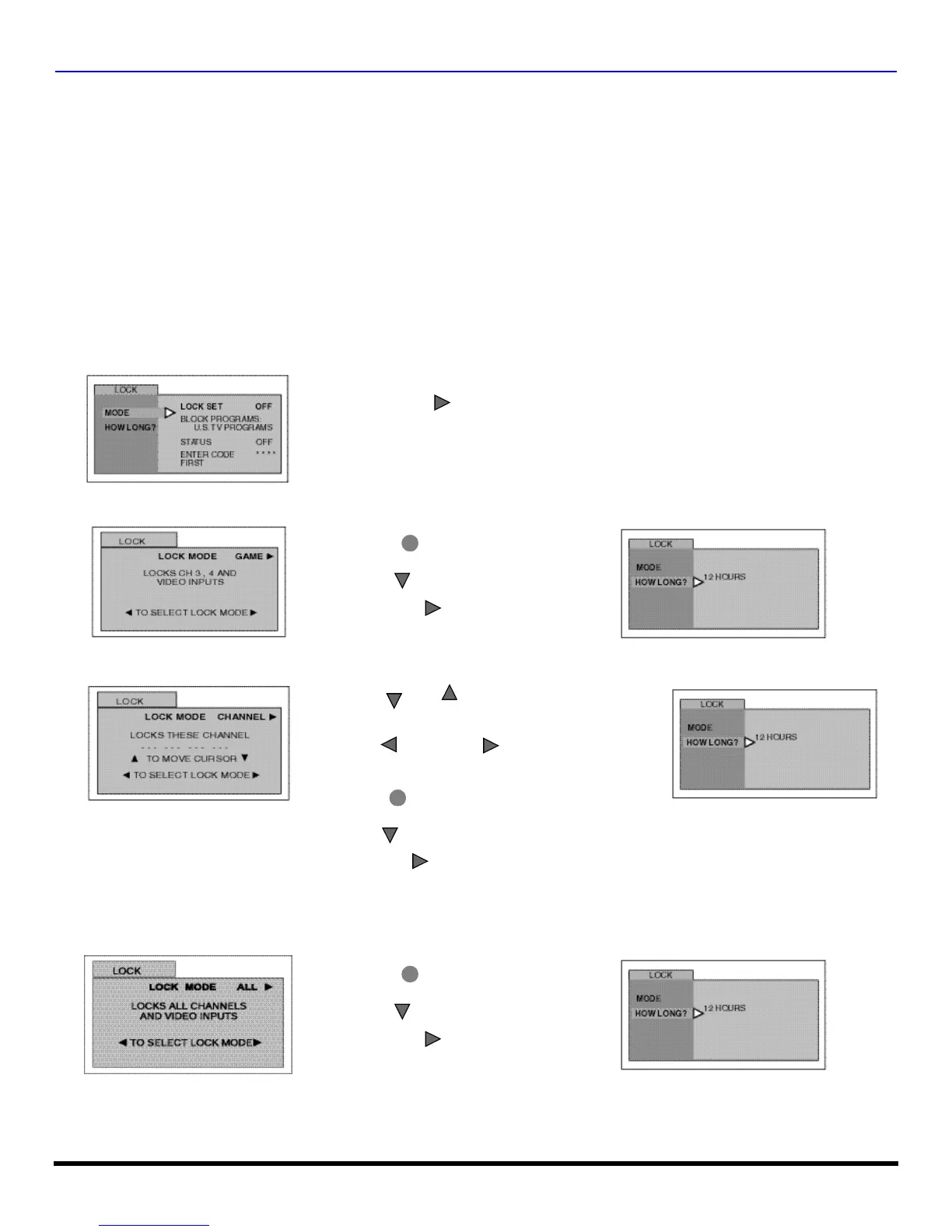
LOCK
Note: Refer to page 18 for Icon Menu Navigation procedures.
Mode
Lock Set
Select LOCK SET to prevent video games and VCR tapes from being viewed.
? Use the remote numeric keypad to enter a four-digit secret code (Use a code that is easy to remember and record it in a safe
place).
Notes:
If you do not remember your code, LOCK will unlock in 12, 24, or 48 hours, depending on the current setup. Be cautious when
selecting ALWAYS. If ALWAYS is selected, and you forget your secret code, the TV must be serviced by a qualified
technician to clear the LOCK setup.
If you select CHANGE CODE, and you change your code from the one used in the LOCK menu, your new code becomes the
controlling code.
? OFF - Turns Lock function off.
? GAME - Lock CH 3, 4 and Video inputs.
? CHANNELS - To lock up to four channels of your choice.
? ALL - Locks all channels and Video inputs.
Note: If GAME, CHANNEL or ALL is selected, and if a blocked channel or video input is selected, the message LOCKED displays in
the upper right corner of the TV screen.
? Press to display LOCK MODE GAME menu.
VOL
? Press twice.
? Press to highlight HOW LONG?.
? Press to select 12 Hours, 24
Hours, 48 Hours or ALWAYS.
ACTION
CH
VOL
? Press or to move the cursor between
channel clusters
? Press or or the numeric keypad to
select the channels to be blocked.
? Press twice.
? Press to highlight HOW LONG?.
? Press to select 12 Hours, 24 Hours, 48
Hours or ALWAYS.
CH
CH
VOL
VOL
ACTION
CH
VOL
? Press twice.
? Press to highlight HOW LONG?.
? Press to select 12 Hours, 24
Hours, 48 Hours or ALWAYS.
ACTION
CH
VOL

Table of Contents

Related product manuals