EasyManua.ls Logo

Panasonic Diga DMR-EZ37

Panasonic Diga DMR-EZ37
88 pages
To Next Page IconTo Next Page
To Next Page IconTo Next Page
To Previous Page IconTo Previous Page
To Previous Page IconTo Previous Page
Loading...
49
RQT8849
Connection and Setting
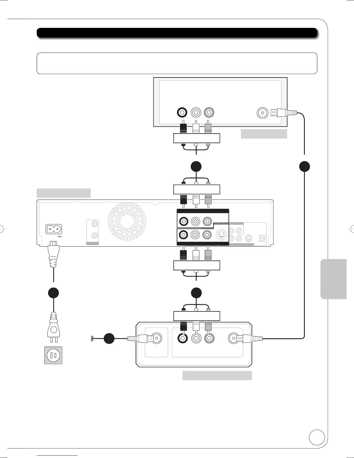
Connecting to a Television and a Satellite Receiver
75 coaxial cable from the satellite antenna to the SATELLITE IN on the satellite receiver.
75 coaxial cable (included) from the RF OUT on the satellite receiver to the
VHF/UHF RF IN on the TV.
Audio/video cable (included) from the DVD/VHS COMMON OUT on the unit to the “AV
IN on the TV.
Audio/video cable from the AV OUT on the satellite receiver to the IN1” on the unit.
AC power supply cord (included) from the AC IN on the unit to a household AC outlet.
Additional coaxial cable and audio/video (AV) cable are required.
Note: The terminals on the rear of your TV and satellite receiver may not appear as shown below.
Please read terminal labels carefully to ensure correct connections.
VHF/UHF
RF IN
AUDIO IN VIDEO
IN
RL
AC IN
OPTICAL
VIDEO
R-AUDIO-L
P
R
P
B
DIGITAL AUDIO OUT
(
PC
M
/
BITSTREAM
)
S VIDEO
VIDEO
VIDEO
R-AUDIO-L
R-AUDIO
-L
O
(
)
COMPONENT
VIDEO OUT
DVD/VHS COMMON OUT
DVD PRIORITY OUT
IN1
DVD/VHS COMMON OUT
VIDEO
R-AUDIO-L
VIDEO
R-AUDIO -L
S VIDEO
IN1
AUDIO OUT VIDEO
SATELLITE
IN
RF OUT
OUTR L
RF
OUT
RF
IN
VH
F
/
UHF
2
1
5
3
4
Satellite
antenna
Rear of satellite receiver
Rear of TV
step
step
step
stepstep
Rear of this unit
Red White Yellow
Red White Yellow
Red White Yellow
Red White Yellow
To a household AC outlet
(AC 120 V, 60Hz)
M5821.indb49M5821.indb49 2007/05/2315:12:532007/05/2315:12:53

Table of Contents

Related product manuals