EasyManua.ls Logo

Panasonic DP-MB310EU

Panasonic DP-MB310EU
538 pages
To Next Page IconTo Next Page
To Next Page IconTo Next Page
To Previous Page IconTo Previous Page
To Previous Page IconTo Previous Page
Loading...
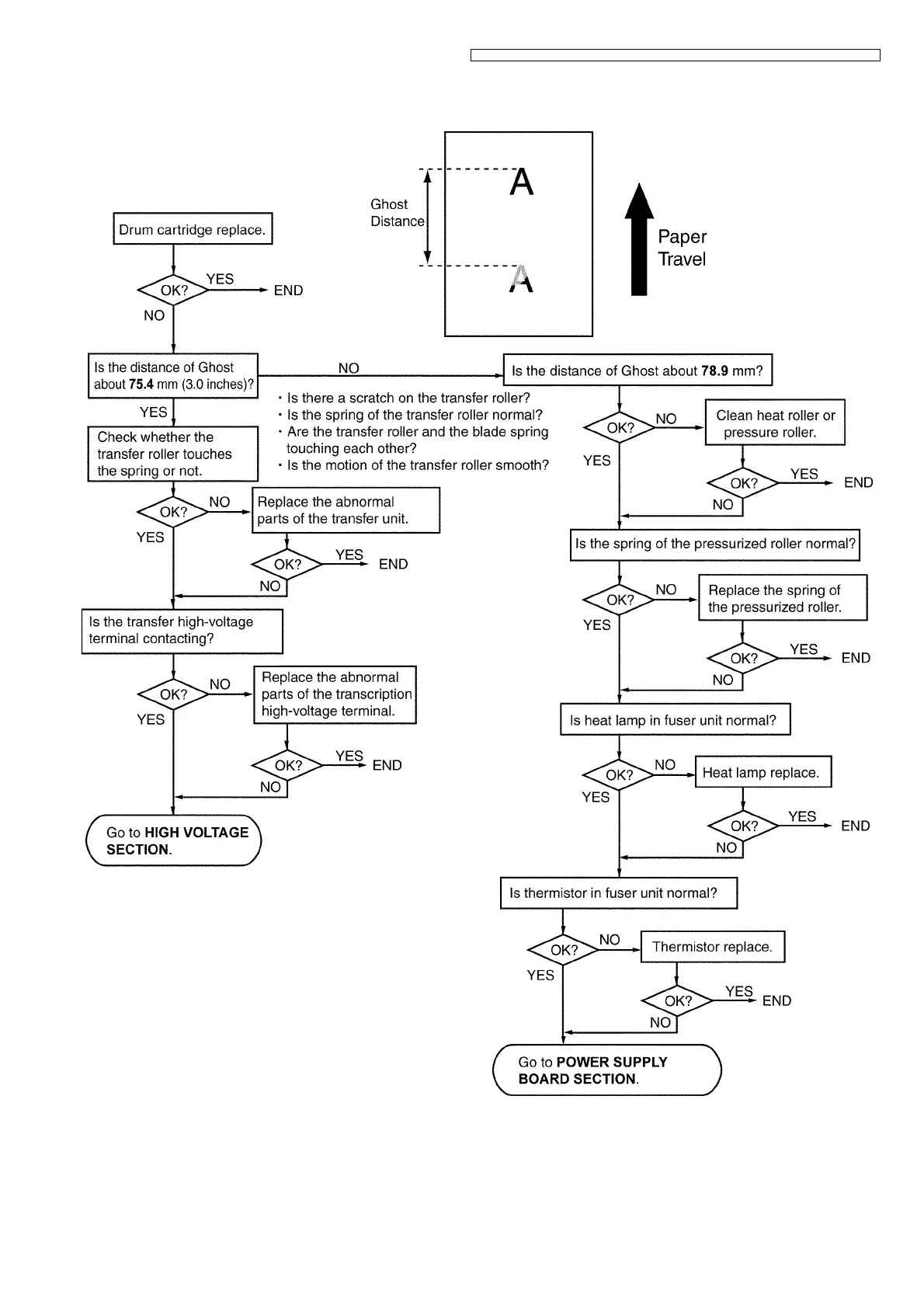
197
KX-MB2230EU/ KX-MB2270EU/ KX-MB2515EU/ KX-MB2545EU/ KX-MB2575EU/ DP-MB310EU
12.3.6. Print
12.3.6.1. Ghost Image
CROSS REFERENCE:
High Voltage Section (P.251)
Power Supply Board Section (P.106)

Table of Contents

Related product manuals