EasyManua.ls Logo

Panasonic FP-X0 L40MR - High-speed counter function; Pulse output function; PWM output function

Panasonic FP-X0 L40MR
290 pages
To Next Page IconTo Next Page
To Next Page IconTo Next Page
To Previous Page IconTo Previous Page
To Previous Page IconTo Previous Page
Loading...
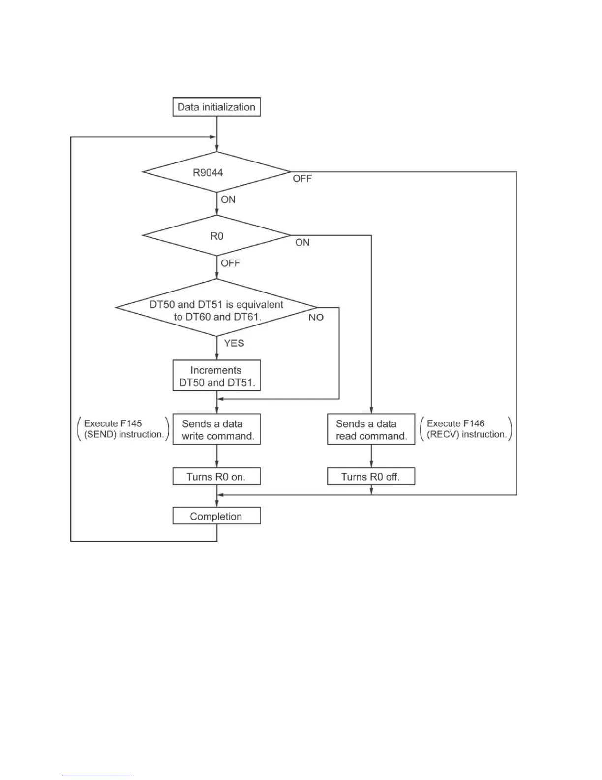
Flowchart
With the above program, the procedures 1 to 3 are executed repeatedly.
1. Updates the write data if the write data (DT50 and DT51) and the read data (DT60 and DT61) are
matched.
2. Writes the DT50 and DT51 of the local unit into the data DT0 and DT1 in the unit number 1 from the
COM port.
3. Reads the DT0 and DT1 in the unit number 1 into the data DT60 and DT61 of the local unit from the
COM port.
Phone: 800.894.0412 - Fax: 888.723.4773 - Web: www.clrwtr.com - Email: info@clrwtr.com

Table of Contents

Related product manuals