EasyManua.ls Logo

Panasonic HT-S790 - Paso 1: Conexiones de Vídeo; Paso 2: Conexiones de Audio

Panasonic HT-S790
144 pages
Print Icon
To Next Page IconTo Next Page
To Next Page IconTo Next Page
To Previous Page IconTo Previous Page
To Previous Page IconTo Previous Page
Loading...
Es-24
Conectar los componentes—Continúa
Con la conexión , puede escuchar y grabar audio desde el televisor y escucharlo a través del grupo de alta-
voces B.
•Para disfrutar de los modos de audición Dolby Digital y DTS, use la o . (Use y o y para la
grabación.)
Si el televisor no dispone de salidas de audio, conecte una salida de audio del VCR o del receptor
de cable o satélite al receptor de AV y utilice el sintonizador para escuchar programas de televisión
a través del receptor de AV (consulte las páginas 27 y 29).
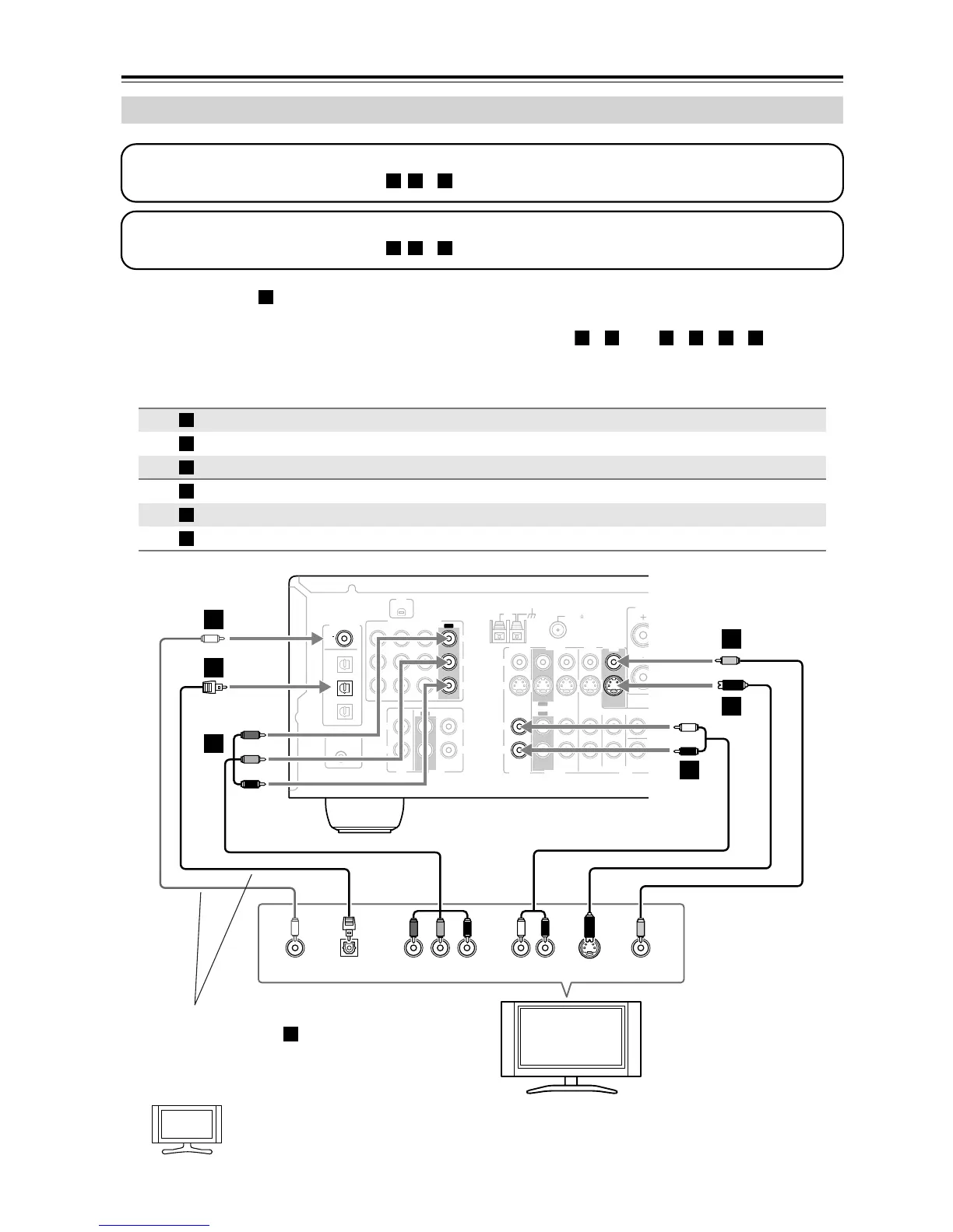
Conectar el televisor o el proyector
Conexiones Receptor de AV
Flujo de señal
Televisor
Calidad de
imagen
COMPONENT VIDEO OUT
Entrada de vídeo componente Máxima
MONITOR OUT S
Entrada de S-Video Buena
MONITOR OUT V
Entrada de vídeo compuesto Estándar
VIDEO 2 IN L/R
Salida de audio analógico I/D
DIGITAL IN COAXIAL
Salida de digital coaxial
DIGITAL IN OPTICAL 2
Salida de digital óptico
Paso 1: Conexiones de vídeo
Seleccione un tipo de conexión de vídeo ( , o ) que coincida con la del TV y realice la conexión.
A B C
Paso 2: Conexiones de audio
Seleccione un tipo de conexión de audio ( , o ) que coincida con la del TV y realice la conexión.
a b c
a
b
c a b a c
A
B
C
a
b
c
COA
XIAL
REMOTE
CONTROL
OPTICAL
1
Y
P
B
PR
2
3
DIGITAL IN
L
R
L
R
L
L
L
R
R
L
R
R
V
S
CD TAPE
XM
ANTENNA
FM
AM
75
COMPONENT
VIDEO 2 IN
IN IN
OUT
OUT
IN IN
OUT
IN IN IN
OUT
VIDEO 1 IN DVD IN
VIDEO
VIDEO 2 VIDEO 1
VIDEO 2 VIDEO 1 DVD
DVD
MONITOR
OUT
SURROUND BACK
SPEAKERS
SURROUND
SPEAKERS
PRE OUT
SUB
WOOFER
SUB
WOOFER
FRONT
SURROUND
SURR BACK
CENTER
FRONT
SPEAKERS A
FRONT
SPEAKERS B
C
S
YCOAXIAL
OUT
PB
COMPONENT VIDEO IN
P
R S VIDEO
IN
AUDIO
OUT
VIDEO
IN
LR
OPTICAL
OUT
b
c
A
B
C
B
a
C
Televisor,
proyector, etc.
Conecte uno de los dos
Debe asignar la conexión
(consulte la página 35)
b
Consejo!

Table of Contents