EasyManua.ls Logo

Panasonic HT-S790 - Magnétoscope ou Graveur DVD

Panasonic HT-S790
144 pages
Print Icon
To Next Page IconTo Next Page
To Next Page IconTo Next Page
To Previous Page IconTo Previous Page
To Previous Page IconTo Previous Page
Loading...
Fr-27
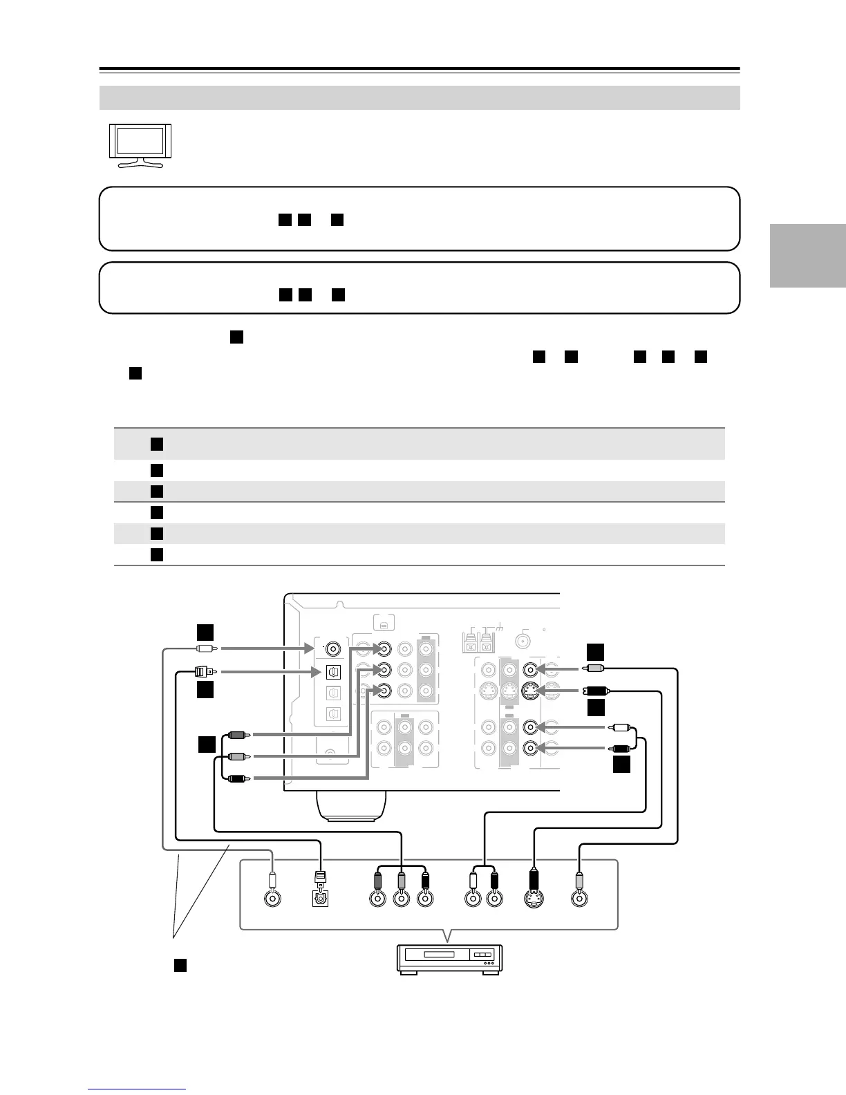
Connexion d’éléments—suite
Avec ce type de connexion, vous pouvez utiliser le tuner du magnétoscope pour écouter vos program-
mes TV favoris par l’ampli-tuner AV et compenser l’absence de sorties audio du téléviseur.
•Avec la connexion , vous pouvez écouter (avec le groupe d’enceintes B) le magnétoscope ou le graveur DVD.
Pour bénéficier des modes d’écoute Dolby Digital et DTS, utilisez l’option ou . (Utilisez et ou et
pour l’écoute via les enceintes B.)
Connexion d’un magnétoscope ou graveur DVD pour la lecture
Connexions Ampli-tuner AV
Flux du signal
Magnétoscope ou
Graveur DVD Qualité d’image
COMPONENT VIDEO
VIDEO 1 IN
Sortie vidéo composant Optimale
VIDEO 1 IN S
Sortie S-Video Bonne
VIDEO 1 IN V
Sortie vidéo composite Standard
VIDEO 1 IN L/R
Sortie audio analogique G/D
DIGITAL IN COAXIAL
Sortie numérique coaxial
DIGITAL IN OPTICAL 1
Sortie numérique optique
Astuce!
Étape 1: Signaux vidéo
Sélectionnez une option vidéo ( , ou ) en fonction du magnétoscope/graveur DVD et effectuez la connexion.
Le téléviseur doit être branché à l’ampli-tuner AV avec le même type de connexion.
A B C
Étape 2: Signaux audio
Sélectionnez une option audio ( , ou ) en fonction du magnétoscope/graveur DVD et effectuez la connexion.
a b c
a
b c a b a
c
A
B
C
a
b
c
COA
XIAL
REMOTE
CONTROL
OPTICAL
1
Y
P
B
PR
2
3
DIGITAL IN
L
R
L
R
L
L
L
R
R
R
V
S
CD TAPE
XM
ANTENNA
FM
AM
75
COMPONENT
VIDEO 2 IN
IN IN
OUT
OUT
IN IN
OUT
IN IN IN
OUT
VIDEO 1 IN DVD IN
VIDEO
VIDEO 2 VIDEO 1
VIDEO 2 VIDEO 1 DVD
DVD
MONITOR
OUT
SURROUND BACK
SPEAKERS
SURROUND
SPEAKERS
PRE OUT
SUB
WOOFER
SUB
WOOFER
FRONT
SURROUND
SURR BACK
CENTER
FRONT
SPEAKERS A
FRON
T
SPEAKE
R
YCOAXIAL
OUT
PB
COMPONENT VIDEO OUT
P
R S VIDEO
OUT
AUDIO
OUT
VIDEO
OUT
LR
OPTICAL
OUT
b
c
A
B
C
B
a
C
Magnétoscope,
Graveur DVD
Utiliser une des deux
La connexion doit être assignée
(voyez page 35)
b

Table of Contents