EasyManua.ls Logo

Panasonic HT-S790 - Satélite, Cable, Set-Top Box U Otra Fuente de Vídeo

Panasonic HT-S790
144 pages
Print Icon
To Next Page IconTo Next Page
To Next Page IconTo Next Page
To Previous Page IconTo Previous Page
To Previous Page IconTo Previous Page
Loading...
Es-29
Conectar los componentes—Continúa
Con esta conexión, puede utilizar el receptor de cable o satélite para escuchar sus programas de televi-
sión favoritos a través del receptor de AV, lo cual resulta útil si el televisor no dispone de salidas de
audio.
Con la conexión , puede escuchar y grabar audio desde la fuente de vídeo y escucharlo a través del grupo de
altavoces B.
•Para disfrutar de los modos de audición Dolby Digital y DTS, use la o . (Use y , o y para la
grabación.)
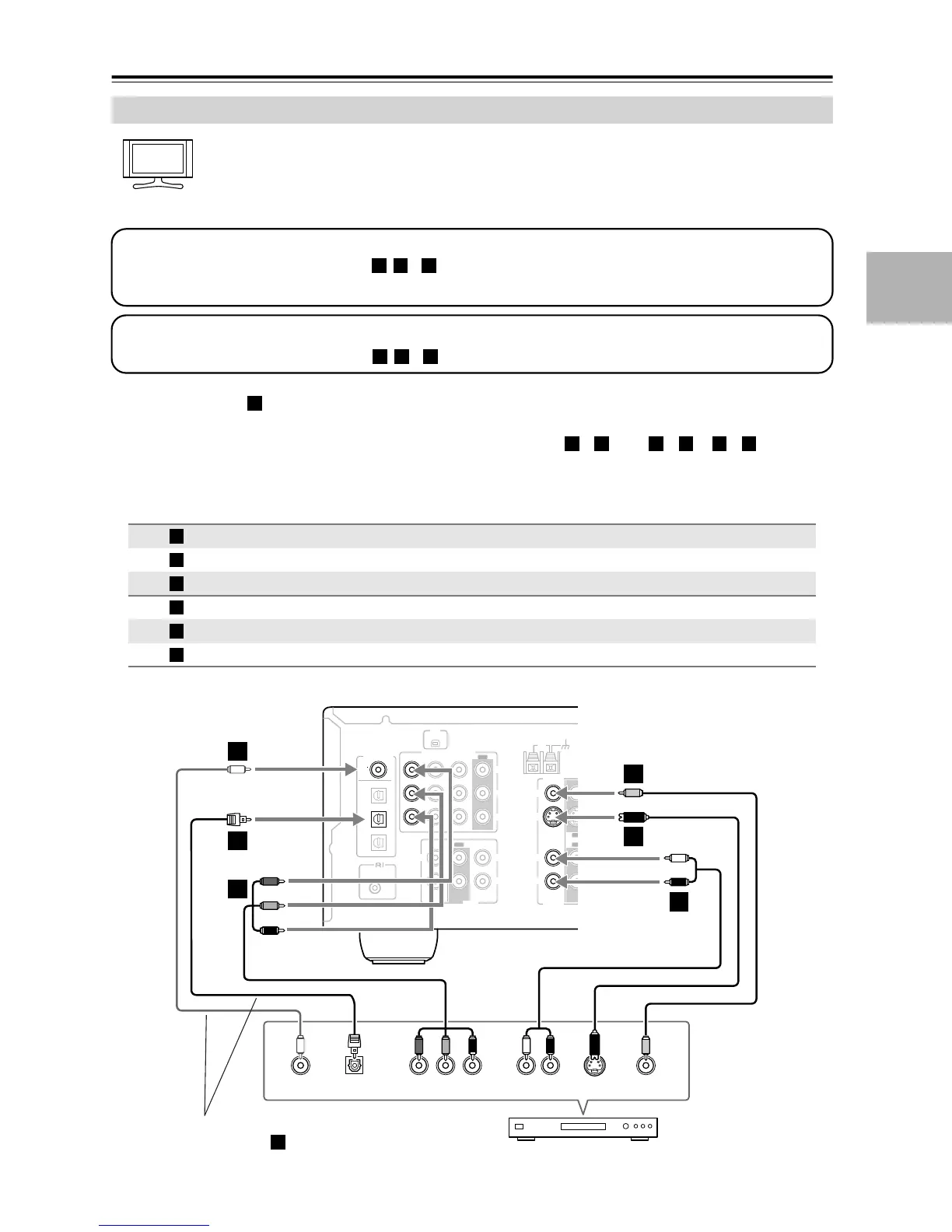
Conectar Satélite, Cable, Set-top box u otra fuente de vídeo
Conexiones Receptor de AV
Flujo de señal
Fuente de vídeo
Calidad de
imagen
COMPONENT VIDEO VIDEO 2 IN
Salida de vídeo componente Máxima
VIDEO 2 IN S
Salida de S-Video Buena
VIDEO 2 IN V
Salida de vídeo compuesto Estándar
VIDEO 2 IN L/R
Salida de audio analógico I/D
DIGITAL IN COAXIAL
Salida de digital coaxial
DIGITAL IN OPTICAL 2
Salida de digital óptico
Consejo!
Paso 1: Conexiones de vídeo
Seleccione un tipo de conexión de vídeo ( , o ) que coincida con la de la fuente de vídeo y realice la conexión.
Debe conectar el receptor de AV al televisor con el mismo tipo de conexión.
A B C
Paso 2: Conexiones de audio
Seleccione un tipo de conexión de audio ( , o ) que coincida con la de la fuente de vídeo y realice la conexión.
a b c
a
b c a
b
a c
A
B
C
a
b
c
COA
XIAL
REMOTE
CONTROL
OPTICAL
1
Y
P
B
PR
2
3
DIGITAL IN
L
R
L
R
L
L
L
R
R
R
V
S
CD TAPE
XM
ANTENNA
FM
AM
75
COMPONENT
VIDEO 2 IN
IN IN
OUT
OUT
IN IN
OUT
IN IN IN
OUT
VIDEO 1 IN DVD IN
VIDEO
VIDEO 2 VIDEO 1
VIDEO 2 VIDEO 1 DVD
DVD
MONITOR
OUT
SURROUND BACK
SPEAKERS
SURROUND
SPEAKERS
PRE OUT
SUB
WOOFER
SUB
WOOFER
FRONT
SURROUND
SURR BACK
CENTER
FRONT
SPEAKERS A
FRO
N
SPEAK
E
YCOAXIAL
OUT
PB
COMPONENT VIDEO OUT
P
R S VIDEO
OUT
AUDIO
OUT
VIDEO
OUT
LR
OPTICAL
OUT
b
c
A
B
C
B
a
C
Satélite, cable, set-top box, etc.
Conecte uno de los dos
Debe asignar la conexión
(consulte la página 35)
b

Table of Contents

Related product manuals