EasyManua.ls Logo

Panasonic HT-S790 - Connexion Dun Lecteur DVD

Panasonic HT-S790
144 pages
Print Icon
To Next Page IconTo Next Page
To Next Page IconTo Next Page
To Previous Page IconTo Previous Page
To Previous Page IconTo Previous Page
Loading...
Fr-25
Connexion d’éléments—suite
•Avec la connexion , vous pouvez écouter (avec le groupe d’enceintes B) et enregistrer des signaux audio d’un
DVD.
Pour bénéficier des modes d’écoute Dolby Digital et DTS, utilisez l’option ou . (Utilisez et ou et
pour l’enregistrement.)
Si votre lecteur DVD a des sorties gauche/droite principales et gauche/droite multi-canaux, veillez à utiliser les
sorties gauche/droite principales pour la connexion .
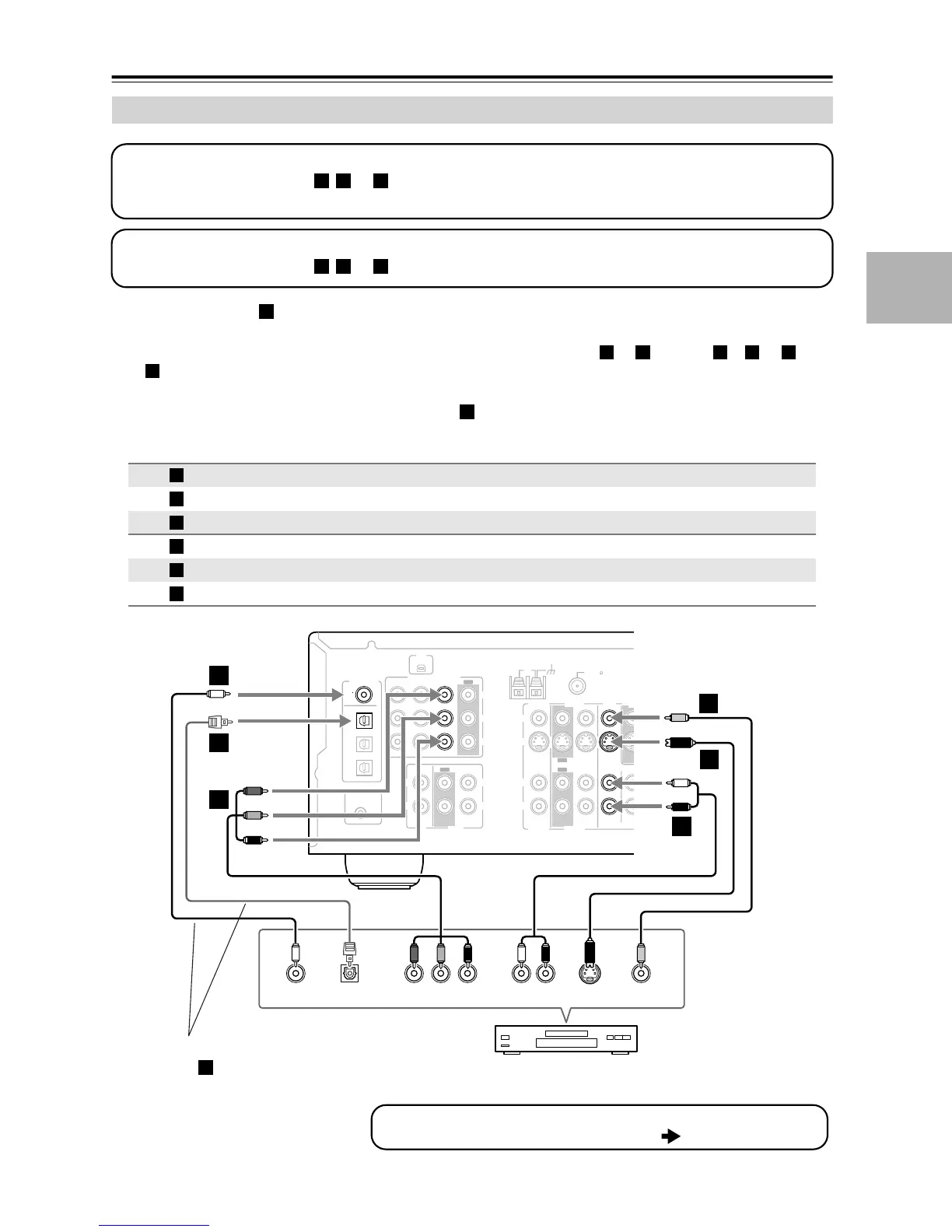
Connexion d’un lecteur DVD
Connexions Ampli-tuner AV
Flux du signal
Lecteur DVD
Qualité d’image
COMPONENT VIDEO DVD IN
Sortie vidéo composant Optimale
DVD IN S
Sortie S-Video Bonne
DVD IN V
Sortie vidéo composite Standard
DVD IN FRONT
Sortie audio analogique G/D
DIGITAL IN COAXIAL
Sortie numérique coaxial
DIGITAL IN OPTICAL 1
Sortie numérique optique
Étape 1: Signaux vidéo
Sélectionnez une option vidéo ( , ou ) en fonction du lecteur DVD et effectuez la connexion.
Le téléviseur doit être branché à l’ampli-tuner AV avec le même type de connexion.
A B C
Étape 2: Signaux audio
Sélectionnez une option audio ( , ou ) en fonction du lecteur DVD et effectuez la connexion.
a b c
a
b c a b a
c
a
A
B
C
a
b
c
COA
XIAL
REMOTE
CONTROL
OPTICAL
1
Y
P
B
PR
2
3
DIGITAL IN
L
R
L
R
L
L
L
R
R
L
R
R
V
S
CD TAPE
XM
ANTENNA
FM
AM
75
COMPONENT
VIDEO 2 IN
IN IN
OUT
OUT
IN IN
OUT
IN IN IN
OUT
VIDEO 1 IN DVD IN
VIDEO
VIDEO 2 VIDEO 1
VIDEO 2 VIDEO 1 DVD
DVD
MONITOR
OUT
SURROUND BACK
SPEAKERS
SURROUND
SPEAKERS
PRE OUT
SUB
WOOFER
SUB
WOOFER
FRONT
SURROUND
SURR BACK
CENTER
FRONT
SPEAKERS A
FRONT
SPEAKERS B
YCOAXIAL
OUT
PB
COMPONENT VIDEO OUT
P
R S VIDEO
OUT
AUDIO
OUT
VIDEO
OUT
LR
OPTICAL
OUT
b
c
A
B
C
B
a
C
Lecteur DVD
Pour brancher un lecteur DVD ou DVD-Audio/SACD avec une sortie
audio analogique multicanal, voyez page 26.
Utiliser une des deux
La connexion doit être assignée (voyez page 35)
c

Table of Contents