EasyManua.ls Logo

Panasonic HT-S790 - Conectar un Reproductor de DVD

Panasonic HT-S790
144 pages
Print Icon
To Next Page IconTo Next Page
To Next Page IconTo Next Page
To Previous Page IconTo Previous Page
To Previous Page IconTo Previous Page
Loading...
Es-25
Conectar los componentes—Continúa
Con la conexión , puede escuchar y grabar audio desde un DVD y escucharlo a través del grupo de altavoces B.
•Para disfrutar de los modos de audición Dolby Digital y DTS, use la o . (Use y o y para la
grabación.)
Si el reproductor de DVD tiene las salidas izquierda y derecha y salidas multicanal izquierda y derecha, asegú-
rese de utilizar para la conexión las salidas izquierda y derecha .
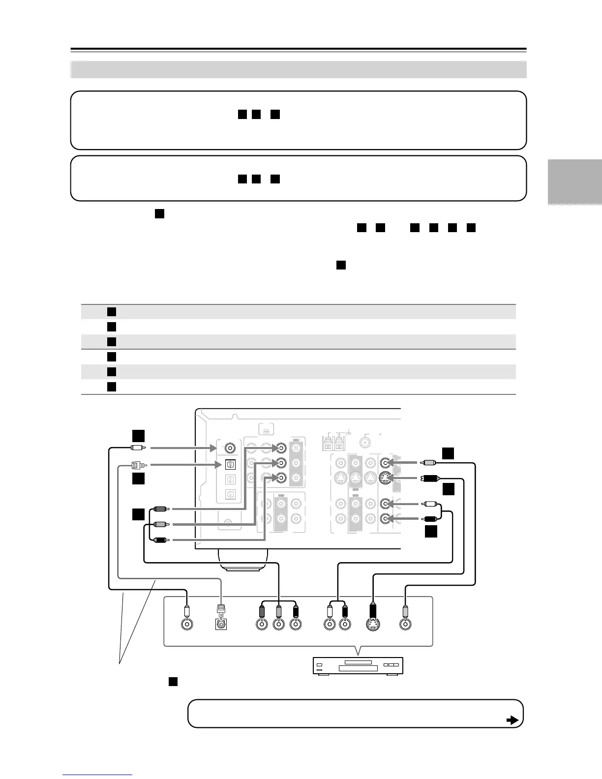
Conectar un reproductor de DVD
Conexiones Receptor de AV
Flujo de señal
Reproductor de DVDs
Calidad de
imagen
COMPONENT VIDEO DVD IN
Salida de vídeo componente Máxima
DVD IN S
Salida de S-Video Buena
DVD IN V
Salida de vídeo compuesto Estándar
DVD IN FRONT
Salida de audio analógico I/D
DIGITAL IN COAXIAL
Salida de digital coaxial
DIGITAL IN OPTICAL 1
Salida de digital óptico
Paso 1: Conexiones de vídeo
Seleccione un tipo de conexión de vídeo ( , o ) que coincida con la del reproductor de DVD y realice la
conexión.
Debe conectar el receptor de AV al televisor con el mismo tipo de conexión.
A B C
Paso 2: Conexiones de audio
Seleccione un tipo de conexión de audio ( , o ) que coincida con la del reproductor de DVD y realice la
conexión.
a b c
a
b c a
b
a c
a
A
B
C
a
b
c
COA
XIAL
REMOTE
CONTROL
OPTICAL
1
Y
P
B
PR
2
3
DIGITAL IN
L
R
L
R
L
L
L
R
R
L
R
R
V
S
CD TAPE
XM
ANTENNA
FM
AM
75
COMPONENT
VIDEO 2 IN
IN IN
OUT
OUT
IN IN
OUT
IN IN IN
OUT
VIDEO 1 IN DVD IN
VIDEO
VIDEO 2 VIDEO 1
VIDEO 2 VIDEO 1 DVD
DVD
MONITOR
OUT
SURROUND BACK
SPEAKERS
SURROUND
SPEAKERS
PRE OUT
SUB
WOOFER
SUB
WOOFER
FRONT
SURROUND
SURR BACK
CENTER
FRONT
SPEAKERS A
FRONT
SPEAKERS B
YCOAXIAL
OUT
PB
COMPONENT VIDEO OUT
P
R S VIDEO
OUT
AUDIO
OUT
VIDEO
OUT
LR
OPTICAL
OUT
b
c
A
B
C
B
a
C
Reproductor de DVD
Para conectar un reproductor de DVDs o un reproductor con capacidad DVD-
Audio/SACD a una salida de audio analógica multicanal, consulte la página 26.
Conecte uno de los dos
Debe asignar la conexión (consulte la página 35)
c

Table of Contents

Related product manuals