EasyManua.ls Logo

Panasonic MADLN15BL - Wiring Example of the Serial Communication Type

Panasonic MADLN15BL
111 pages
Print Icon
To Next Page IconTo Next Page
To Next Page IconTo Next Page
To Previous Page IconTo Previous Page
To Previous Page IconTo Previous Page
Loading...
No. SX-DSV03335 - 69-
R2.0 Industrial Device Solution Business Unit, Panasonic Corporation
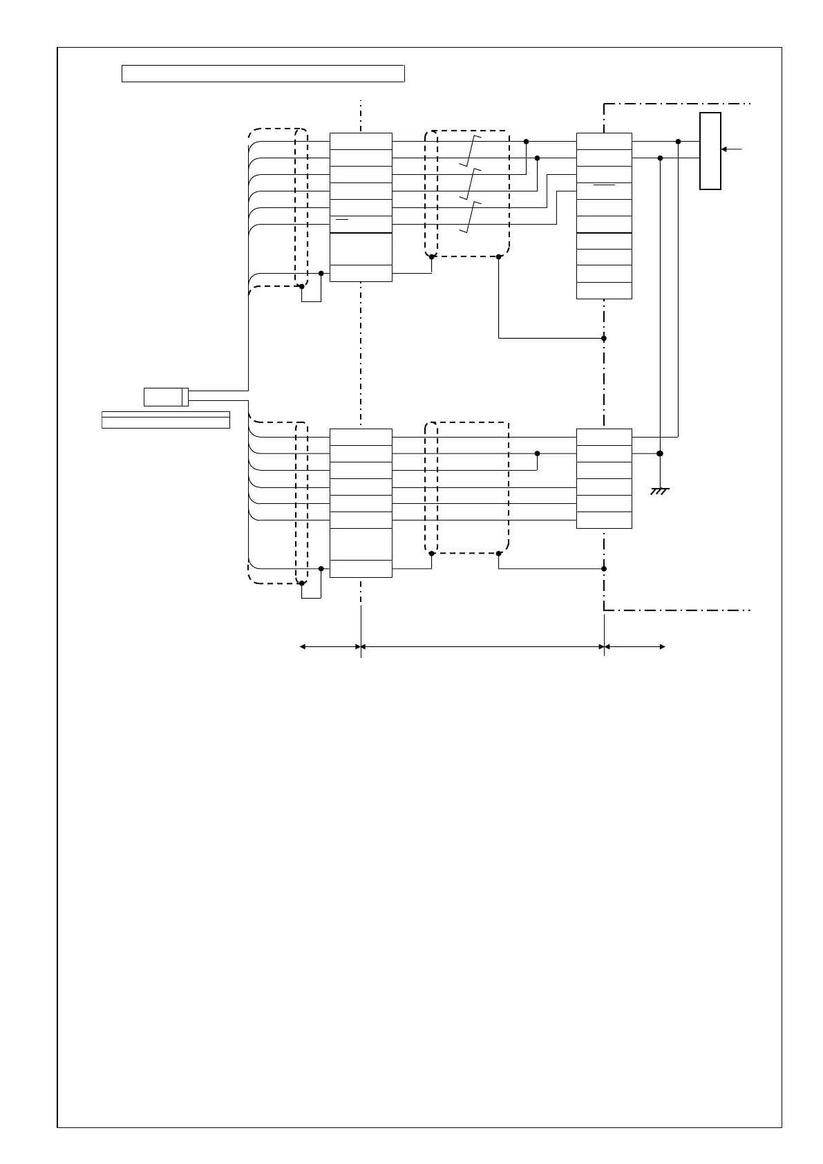
Wiring example of the serial communication type
X5
X6
EX5V
1
+5V
FG
EX0V
2
0V
3
+5V
4
0V
EXPS
5
PS(Serial signal)
7
8
10
EXPS
6
PS(Serial signal)
9
E5V
1
+5V
E0V
2
0V
3
CS-GND
CS3
4
CS3
CS2
5
CS2
CS1
6
CS1
FG
Cable
Scale
Servo driver
Detection head
Feedback scale unit
Regulator

Table of Contents

Related product manuals