EasyManua.ls Logo

Panasonic MGSDB2 Series - Unidirectional Rotation and Electric Brake

Panasonic MGSDB2 Series
25 pages
To Next Page IconTo Next Page
To Next Page IconTo Next Page
To Previous Page IconTo Previous Page
To Previous Page IconTo Previous Page
Loading...
– 23 –– 22 –
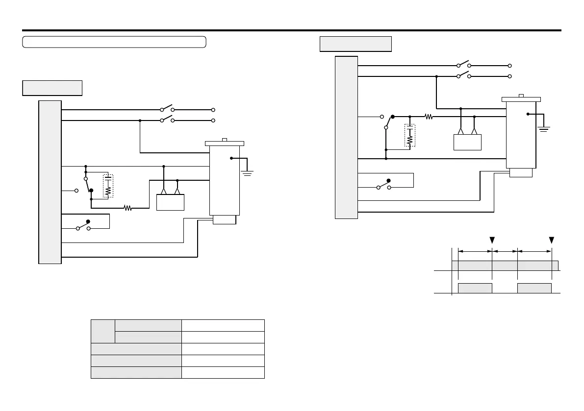
For option, refer to p. 29, p. 30 onward.
<Note>
This wiring diagram causes the motor to rotate clockwise when
viewed from the motor shaft end.
To run the motor counterclockwise, interchange the connecting point
of black and
gray leads.
2
1
8
7
3
6
4
5
Pin No.
25 W or less
Capacitor
Pink
Pink
TG
White
STOP
STOP
RUN
RUN
SW2
R2
External
braking
resistor
External
braking
resistor
SW3
C1
R1
Gray
Black
Motor
CW
Feed motor
rated voltage
SW1
2
1
8
7
3
6
4
5
Pin No.
40 W or higher
Capacitor
Pink
Pink
TG
White
STOP
STOP
RUN
RUN
SW2
R2
SW3
C1
R1
Gray
Black
Motor
CW
Feed motor
rated voltage
SW1
SW1 100 V supply system 5 A or more at 125 VAC
SW2 200 V supply system 5 A or more at 250 VAC
SW3 10 mA at 10 VDC
Spark killer R1+C1 DV0P008A (option)
External braking resistor R2
DV0P003 (option)
Run
Braking
Braking
Run
RUN RUN
SW2
SW3
SW1
Stop
ON
STOP
SW1: Power switch
SW2: RUN/STOP switch
SW3: Braking start switch
Spark killer
Spark killer
Speed controller
Speed controller
<Precautions>
When SW2 and SW3 are
switched from RUN to
STOP, electric braking is
applied for approx. 0.5 sec.,
and the motor stops
instantly.
Difference in switching time
between SW2 and SW3
must be 0.1 sec. or smaller.
<Precautions>
If SW2 is in RUN position while SW3 is in STOP, abnormal operation
occurs (full speed rotation for a short time; or if SW3 is in RUN
position while SW2 is in STOP, motor temperature rises excessively.
4. Wiring diagram
Unidirectional rotation and electric brake
<Precautions>
The number of start/stop operations should be 6/min. or less.

Related product manuals