EasyManua.ls Logo

Panasonic MGSDB2 Series

Panasonic MGSDB2 Series
25 pages
To Next Page IconTo Next Page
To Next Page IconTo Next Page
To Previous Page IconTo Previous Page
To Previous Page IconTo Previous Page
Loading...
– 25 –– 24 –
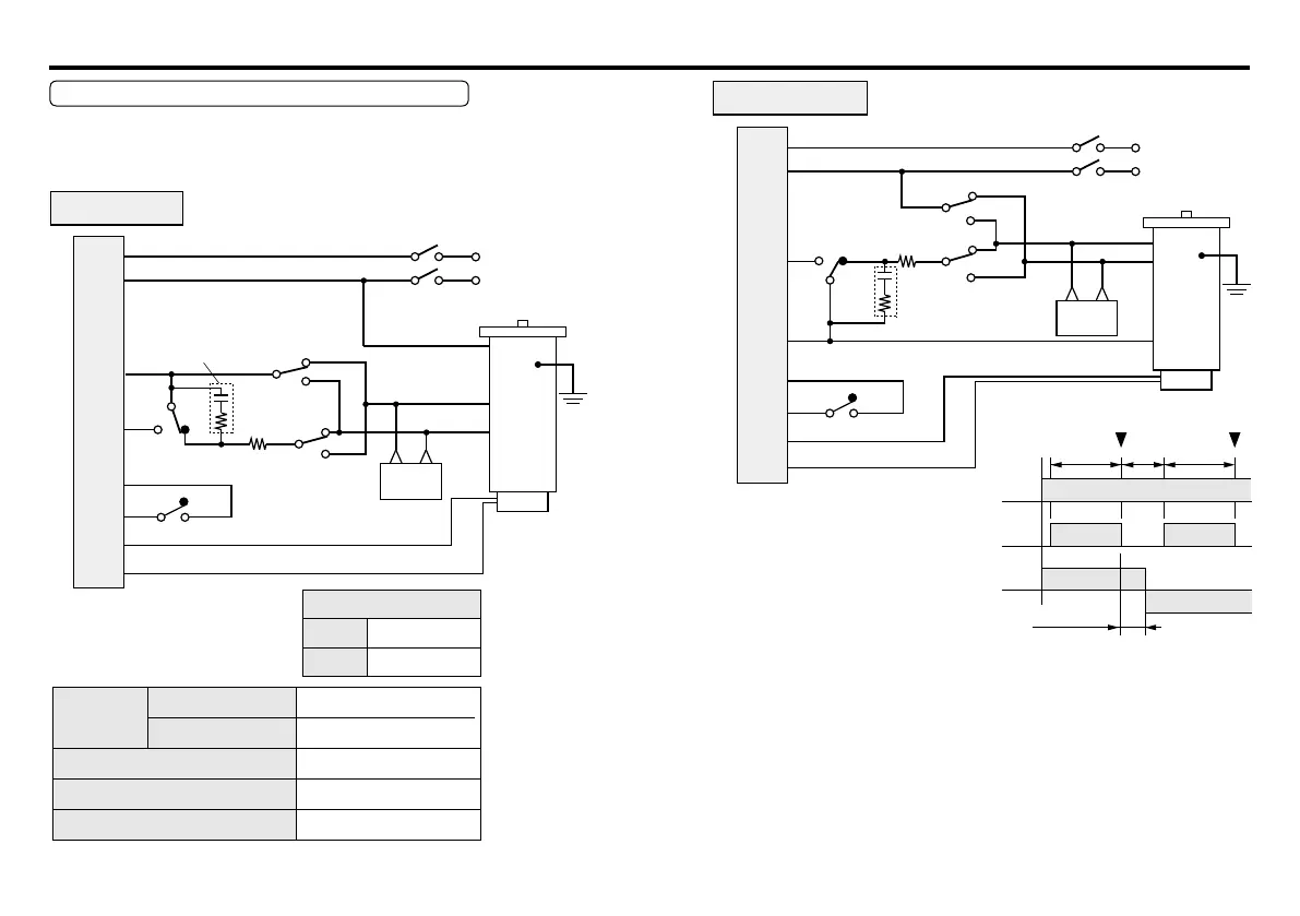
For option, refer to p. 29, p. 30 onward.
External
braking
resistor
Spark killer
SW1, SW2
100 V supply system
5 A or more at 125 VAC
SW4, SW5
200 V supply system
5 A or more at 250 VAC
SW3 10 mA at 10 VDC
Spark killer R1+C1 DV0P008A (option)
External braking resistor R2
DV0P003 (option)
2
1
8
7
3
6
4
5
Pin No.
25 W or less
Capacitor
Pink
Pink
TG
White
STOP
STOP
RUN
RUN
SW2
SW5
SW4
CCW
CW
SW3
C1
R1
Gray
Black
Motor
Feed motor
rated voltage
SW1
CCW
CW
R2
Speed controller
External
braking
resistor
Spark killer
SW1: Power switch
SW2: RUN/STOP switch
SW3: Braking start switch
SW4, SW5:
Normal/Reverse selector
switch
2
1
8
7
3
6
4
5
Pin No.
40 W or higher
Capacitor
Pink
Pink
TG
White
STOP
STOP
RUN
RUN
SW2
R2
SW3
C1
R1
Gray
Black
Motor
Feed motor
rated voltage
SW1
SW5
SW4
CW
CW
CCW
CCW
0.7 sec. or longer
Normal Reverse
Stop
STOP
RUNRUN
SW1
SW2
SW3
SW4
SW5
CW
CCW
Braking
Braking
ON
Speed controller
<Precautions>
When SW2 and SW3 are
switched from RUN to STOP,
electric braking is applied for
approx. 0.5 sec., and the motor
stops instantly.
Difference in switching time
between SW2 and SW3 must be
0.1 sec. or smaller.
<Precautions>
If SW2 is in RUN position while SW3 is in STOP, abnormal operation
occurs (full speed rotation for a short time; or if SW3 is in RUN
position while SW2 is in STOP, motor temperature rises excessively.
<Precautions>
Never attempt to change direction (SW4, SW5) while motor is
running or electric brake is being applied.
CW Clockwise
CCW
Counterclockwise
Rotating direction viewed
from shaft end
4. Wiring diagram
Normal/reverse rotation and electric brake
<Precautions>
The number of start/stop operations should be 6/min. or less.

Related product manuals