EasyManua.ls Logo

Panasonic SA-PM35MD - Page 125

Panasonic SA-PM35MD
158 pages
Print Icon
To Next Page IconTo Next Page
To Next Page IconTo Next Page
To Previous Page IconTo Previous Page
To Previous Page IconTo Previous Page
Loading...
15
14
16
13
17
12
18
11
19
10
20
9
21
8
22
7
23
6
24
5
25
4
26
3
27
2
28
1
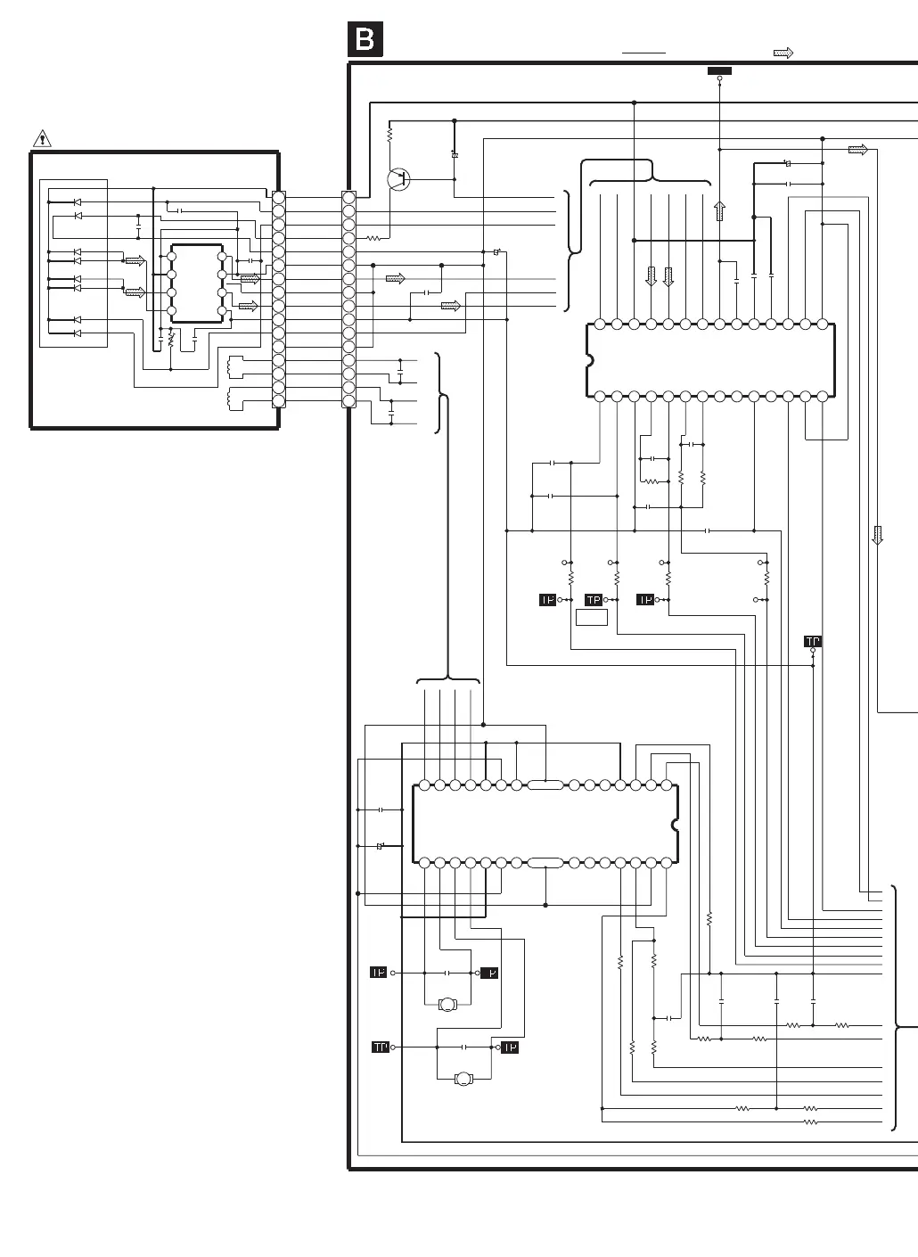
IC703
BA5948FPE2
LASER DIODE
6
8
11
12
10
5
4
9
2
3
VREF
AIN
BIN
NAOUT
VCC
GND
GND
NBOUT
R704
1K
R725
680
R705
150K
R702
10K
R744
120K
R707
39K
R708
22K
R706
1K
R754
5.6
R724
15K
R715
1K
R732
1K
R731
10K
R729
2.7K
R728
2.2K
R727
2.7K
R749
2.7K
R723
10K
R735
100
R736
100
R701
4.7
C742
0.027
C752
1500P
C715
2700P
C704
0.1
C712
0.1
C711
0.1
C707
0.027
C706
2700P
C747
180P
C710
120P
C749
2200P
C737
0.1
C750
0.1
C751
0.1
C739
2200P
C713
0.1
C702
0.1
C736
0.1
C735
0.1
C738
0.056
C714
6.3V100
C703
6.3V100
C701
6.3V33
C734
10V220
M701
M
M702
CN701
Q701
2SA1037AKSTX
15
21 20 19
18 17 16
24 23 2228
27
26
25
141312
11
10
98
7
6
5
4
32
1
IC701
AN8839NSBE2
LD
RF
PDF
PDE
PDA
BDO
LPD
PDB
D4+
D4-
D3+
D3-
VREF
FE
RF
VCC
VREF
1N4
IN3
D2+
D2-
D1-
D1+
40
42
33
TP32
PDOWN
NC
NC
NC
36
37
38
SP MOTOR
TRV MOTOR
39
NC
NC
NC
VCC
NC
VREF
IN4
IN3
NC
PVCC2
PVCC1
NC
PC1
PC2
IN1
IN2
(FO)
(TR)
GND(GUARD)
TEN
FEN
FEOUT
FBAL
TBAL
TEOUT
CEA
RF
LPD
LD
RFIN
PDF
PDE
PDB
PDA
VREF
ENV
OFTR
/RFDET
GND
LDON
BDO
VCC
(TRV GAIN)
GND
GND
PGND2
D4+
D4-
D3+
D3-
PGND1
D2+
D2-
D1+
D1-
NC
GND(GUARD)
CSBRT
F+
F-
T+
T-
LPD
VREF
NA
NB
GND
LD GND
LD
PDE
PDF
VCC
NC
Q701
IC703
M
IC701
LASER POWER DRIVE
SERVO AMP
FOCUS COIL/
TRACKING COIL/
TRAVERSE MOTOR/
SPINDLE MOTOR DRIVE
CD SERVO CIRCUIT
SCHEMATIC DIAGRAM-7
OPTICAL PICKUP CIRCUIT
TP49
VREF
TP40
TR BAL
1
2
3
4
5
6
7
8
9
10
11
12
13
14
15
16
1
2
3
4
5
6
7
8
9
10
11
12
13
14
15
16
1
2
3
4
5
6
7
8
A
B
C
D
E
F
C
B
D
F
E
A
G
H
I
J
J
I
H
G
K
L
M
N
O
P
Q
R
S
T
U
V
W
X
Y
Z
AA
: CD Signal line
TJ701
: +B signal line