EasyManua.ls Logo

Panasonic SA-PM35MD - Main Circuit

Panasonic SA-PM35MD
158 pages
Print Icon
To Next Page IconTo Next Page
To Next Page IconTo Next Page
To Previous Page IconTo Previous Page
To Previous Page IconTo Previous Page
Loading...
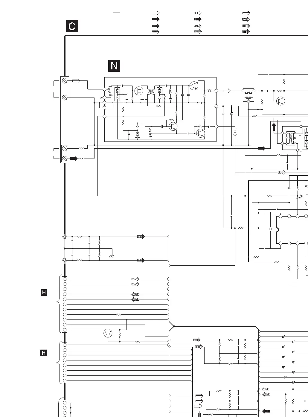
SCHEMATIC DIAGRAM-9
MAIN CIRCUIT
: MAIN signal line
: +B signal line
L101
L102
0.39µH
0.39µH
1
2
3
4
5
Z120
SVC211SPA-AL
SVC211SPA-AL
C13
0.001
C1
5.6P
D1
D3
R7
2.7K
R1
100K
C12
0.47
R2
100K
2SK544F-AC
RF AMP
C3
D2
C2
1000P
R3
220
R9
390
R8
680K
C7
4.7P
C10
LOCAL OSC
2SC2787KTA
18P
7
6
8
C11
1000P
L2
0.47µ
2SC2786MTA
Q1
Q2MIXER
R10
390
R6
390
C5
5.6P
C6
3.3P
R5
560K
C101
0.01
C102
16V47
R103
270
CF201
R105
470
R106
470K
C104
1000P
Q101,Q102
2SC2058SPTA
1
2
3
4
17
1819
20
AUX
C401
R401
C402
100P
100P
22K
22K
R402
C404
100P
C403
100P
R403
1.8K
R404
1.8K
AUX_LCH
AUX_RCH
CD/TAPE_LCH
CD/TAPE_RCH
A.GND
TAPE_REC_LCH
TAPE_REC_RCH
A.GND
A9.5V
M9.5V
PGND
MOTOR
DECK_PL
PMD_R_OUT
TUNER_GND
PMD_L_OUT
DGND
MK_IN1
Q703
KTC3875GRTA
1
2
3
4
5
6
7
8
9
10
11
1
2
3
4
5
6
7
8
1
2
3
4
R765
R766
10K
1K
MK_IN2
DMT
BP
RECH
CRO2
S5V
TUNER_L_OUT
TUNER_R_OUT
CD_L_OUT
CD_R_OUT
Xin
CE
DI
CL
AIN
AOUT
VSS
R426
5.6K
R427
3.9K
R428
3.9K
R424
10K
R423
10K
R425
5.6K
C426
1000P
C425
1000P
R141
10K
R145
4.7K
R142
10K
R146
4.7K
C143
0.01
C144
0.01
R441
18K
R440
C411
220P
PMD_LCH
AGND
PMD_RCH
TUNER_LCH
AGND
TUNER_RCH
CD/TAPE_LCH
Q101
Z101
RLA2Z006M-T
AM ANT COIL
R110
1K
C107
0.047
R112
100K
C125
16V22
R113
10K
R114
5.6K
C112
0.01
R2
100K
C133
27P
C134
27P
X103
R138
3.3K
R130
10K
R137
1K
R136
1K
R135
1K
AUX_LCH
CRO2PB
50V2.2
C415
C431
C432
50V2.2
16V10
C416
16V10
C437
16V10
C438
16V10
C464
16V10
C463
16V10
C461
16V10
C462
16V10
AUX_RCH
TUNER_LCH
TUNER_RCH
PMD_LCH
PMD_RCH
MD_LCH
MD_RCH
CD/TAPE_RCH
TAPE_REC_LCH
TAPE_REC_RCH
R434
1.8K
R435
1.8K
C435
2200P
R437
6.8K
C111
25V4.7
560
R116
C110
0.01
R152
0
R115
CN101
CN1303
CN1301
TUNER PACK CIRCUIT
FM EXT ANT
Unbalanced 75
GND
AM
EXT ANT
JK101
CD/TAPE_LCH
(-23db)
L
R
AM
LOOP ANT
BUFFER AMP
R11
680K
C8
3.3P
R107
330
C103
0.01
XOUT
FM IF AMP
SOLENOID DRIVE
: AM signal line
: FM signal line
: AM OSC signal line
: FM OSC signal line
: AUX signal line
: FM/AM signal line
D101
: MD signal line
: Record signal line
: Playback signal line
MD_L_IN
: MD Record signal line
: CD signal line
R768
10
JK401
TO
DECK
CIRCUIT
(PW1303) ON
SCHEMATIC
DIAGRAM-13
TO
DECK
CIRCUIT
(PW1301) ON
SCHEMATIC
DIAGRAM-13
2.2P
(0V)
<10.8V>
(0V)
<0.7V>
<2.6V>
(2.6V)
(3.8V)
<1V>
<1V>
(1V)
<2.6V>
(2.6V)
<0V>
(0V)
<0V>
(0V)
<0V>
(0V)
((10V))
((0V))

Related product manuals