EasyManua.ls Logo

Panasonic SA-PM35MD - Page 130

Panasonic SA-PM35MD
158 pages
Print Icon
To Next Page IconTo Next Page
To Next Page IconTo Next Page
To Previous Page IconTo Previous Page
To Previous Page IconTo Previous Page
Loading...
470
R106
470K
C104
1000P
Q101,Q102
2SC2058SPTA
1
2
3
4
5
6
7
8
9
10
11
13
12
14
15
16
17
1819
20
Xin
CE
DI
CL
DO
AM
LW
SDC
STRQ
FM
IFIN
MONO
AMIN
FMIN
VDD
PD
AIN
AOUT
VSS
IC102
1
2
3
4
5
6
7
8 9
10
11 12
1314
15
1617
18192021
2223
24
FM IF in
AM MIX out
osc
REG
AM IF in
GND
SD
FM DET
Vcc
STRQ
FM/AM
Mono
ST
osc out
AFC
AM RF in
AGC
AM OUT
DET OUT
PILOT IN
MPX IN
PILOT OUT
Rch
Lch
IC101
IC101
LA1833NMNTLM
Q101
Z101
RLA2Z006M-T
AM ANT COIL
AM OSC
COIL
C106
0.01
Z102
RLI2Z021M-T
R110
1K
C107
0.047
R112
100K
C108
8P
C125
16V22
R113
10K
R111
390
R114
5.6K
C112
0.01
C133
27P
C134
27P
X103
R130
10K
R137
1K
R136
1K
R135
R134
470
1K
AUX_LCH
CRO2PB
50V2.2
C415
C431
C432
50V2.2
16V10
C416
16V10
C437
16V10
C438
16V10
C464
16V10
C463
16V10
C461
16V10
C462
16V10
AUX_RCH
TUNER_LCH
TUNER_RCH
PMD_LCH
PMD_RCH
MD_LCH
MD_RCH
CD/TAPE_RCH
TAPE_REC_LCH
TAPE_REC_RCH
R434
1.8K
R435
1.8K
C435
2200P
R437
6.8K
IN1A
1
2
4
3
5
6
7
8
9
10
11
12
13
14
15
16
C111
25V4.7
560
R116
1K
17
18
19
20
21
22
23
24
25
26
27
28
29
30
31
32
VSELA
OUT1
IN2A
IN1B
IN2B
IN1C
IN2C
IN1D
IN2D
IN1E
IN2E
MIC
VREF
GND
DATA/
LATCH
CLOCK
VCC VOL_OUT2
BASS_2B
BASS_2A
VOL_OUT1
BASS_1B
BASS_1A
MID_2B
MID_2A
MID_1B
MID_1A
TREB_2
TREB_1
VSELA
IN1
VSELA
IN2
VSELA
OUT2
IC401
C467
0.033
R445
4.7K
R446
4.7K
C468
0.033
C445
16V10
C446
16V10
R151
82
C113
1000P
IC102
LC72131MDTRM
C124 100P
27K
R129
47K
R117
82
R128
R115
C132
1000P
C130
6.3V100
C136
1000P
C114
50V3.3
R119
4.7K
R118
3.3K
16V22
C127
C126
10
C109
1000P
R120
47K
C115
25V4.7
C116
0.033
R102
4.7K
C139
25V4.7
C119 680P
C131 150P
R143
22K
C138
0.01
R123
68K
C137
3300P
C118
0.01
C117
0.01
C120
16V10
R121
22K
Q106
KRA102MTA
Q106
C142
50V1
C141
50V1
R124
X102
R127
470
R122
2.7K
C122
50V1
C123
50V1
C121
50V0.47
R131
68
C129
6.3V100
C147
1000P
C148
0.01
C149
0.1
1.5K
R126
470
R125
10K
R132
1K
R133
D103
RL1N4003N02
DAP202KT146
D808
C447
0.15
C449
0.15
R449
4.7K
R453
100K
R455
4.7K
C451
470P
R451
22K
Q403
R415
5.6K
R413
4.7K
C428
10V47
C441
50V0.47
C440
C423
6800P
C424
6800P
C408
0.015
C414
0.015
C407
0.015
C413
0.015
C417
0.18
C419
0.18
C418
0.18
C420
0.18
R412
3.9K
R411
3.9K
R409
3.3K
R410
3.3K
R447
47K
R448
47K
Q412
Q411
Q411,Q412
KTC3875GRTA
R431
33
CD/TAPE_LCH
(-23db)
R107
330
C103
0.01
R104
1K
CF202
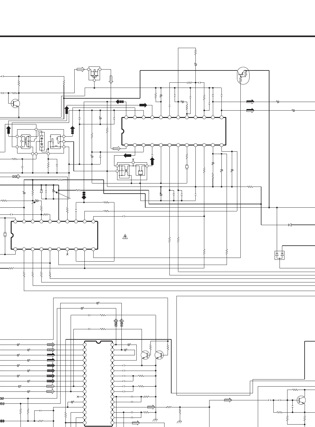
PLL FREQUENCY SYNTHESIZER
XOUT
FM/AM IF AMP,
DET/AM OSC,MIX/FM MPX
POWER SUPPLY
(FM:ON)
FM IF AMP
SWITCHING
((0V))
((0V))
: AUX signal line
: FM/AM signal line
D101
: Playback signal line
MD_L_IN
: MD Record signal line
((0V))
((0V))
D101
UDZSTE175R18
33
50V0.47
(0V)
<10.8V>
(0V)
<0.7V>
(2V)
<0V>
(1.7V)
<1.2V>
(2.1V)
<2.5V>
(6.2V)
<5.8V>
(4.7V)
<4.4V>
(2.1V)
<2.5V>
<2V>
(2V)
<2.2V>
(2.2V)
<2V>
(2V)
<2.1V>
(2.1V)
<1.8V>
(1.8V)
<1.8V>
(1.8V)
<0V>
(0V)
(1.3V)
<4.7V>
(4.3V)
<3.5V>
<5V>
(5V)
(4.6V)
<3.9V>
(6.2V)
<5.8V>
<2.1V>
(2.1V)
<5V>
(0V)
<2.1V>
(2.1V)
<5.8V>
(6.2V)
<2.1V>
(2.1V)
<15V>
(15V)
(0V)
<15V>
(15V)
<0V>
(1V)
<1V>
(1V)
<1V>
<2.5V>
(0V)
(0V)
<0V>
(2.5V)
<0V>
(0V)
<0V>
<2.6V>
(2.6V)
(3.8V)
<1V>
<1V>
(1V)
<2.6V>
(2.6V)
<0V>
(0V)
<5.2V>
(5.2V)
<4.8V>
(0.2V)
<0V>
(0V)
<0V>
(0V)
<0V>
(15V)
<4.4V>
(4.7V)
<0V>
(0V)
((9.4V))
((7V))
((7.6V))
((4.8V))
((4.8V))
((4.8V))
((4.8V))
((4.8V))
((4.8V))
((4.8V))
((4.8V))
((4.8V))
((4.8V))
((4.8V))
((4.8V))
((4.8V))
((4.8V))
((4.8V))
((4.8V))
((4.8V))
((4.8V))
((4.8V))
((4.8V))
((4.8V))
((4.8V))
((4.8V))
((4.8V))
((4.8V))
((4.8V))
((4.8V))
((0V))
((0V))
((9.6V))