EasyManua.ls Logo

Panasonic SA-PM35MD - Page 151

Panasonic SA-PM35MD
158 pages
Print Icon
To Next Page IconTo Next Page
To Next Page IconTo Next Page
To Previous Page IconTo Previous Page
To Previous Page IconTo Previous Page
Loading...
(FM)
OSC
BUFFER
MIXER
Z120
FM ANT
1
5
7
CF201
Q101
CF202
AM ANT
24 23 22 2021 19 18 17 16 15 14 13
DECODER
PILOT
CANCEL
PHASE
DET
STEREO
SWITCH
PILOT
DET
FF
FF
FF
VCO
REG
REG
AM
RF AMP
AM
MIX
AM
OSC
AM
RF AMP
S-CURVE
AM
IF
AM
DET
ALC
BUFFER
LEVEL
DET
FM
IF
FM
DET
AM/FM
IF
BUFFER
COMP
TUNING
DRIVE
AM
ANT
COIL
Z101
AM
OSC
COIL
(FM)
+
PHASE DETECTOR
CHARGE PUMP
REFERENCE
DIVIDER
UNLOCK
DETECTOR
SWALLOW COUNTER
1/6,1/17, 4 BITS
1
2
1
20
X103
+
1 2
3 4 5 6 7 8 9 10 11 12
Z102
AM
IFT
X102
+
+
14
12
13
5
2
3
4
DO
CE
DI
CL
SD
SD
STEREO
SHIFT REGISTER LATCH
12 BITS PROGRAMMABLE
DIVDER
C2B
I/F
UNIVERSAL
COUNTER
POWER ON
RESET
POWER
SUPPLY
(FM:ON)
(FM)
Q106
DO
CE
DI
CL
8961271019
15
11
18
17
16
FM
IF AMP
TO CD UNIT
RCH
RF AMP
3 4 6 8
ST
+B
+B
+B
+B
+B
-B
E
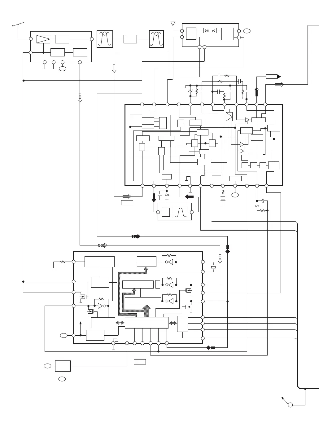
IC101
LA1833NMNTLM
FM/AM IF AMP,
DET/AM OSC,
MIX/FM MPX
IC102
LC72131MDTRM
PLL FREQUENCY SYNTHESIZER
Q1
Q2
Q3
Q4