EasyManua.ls Logo

Panasonic SA-VK91DGCS - C) Panel Circuit, (D) MIC Circuit & (E) Tact Switch Circuit

Panasonic SA-VK91DGCS
155 pages
Print Icon
To Next Page IconTo Next Page
To Next Page IconTo Next Page
To Previous Page IconTo Previous Page
To Previous Page IconTo Previous Page
Loading...
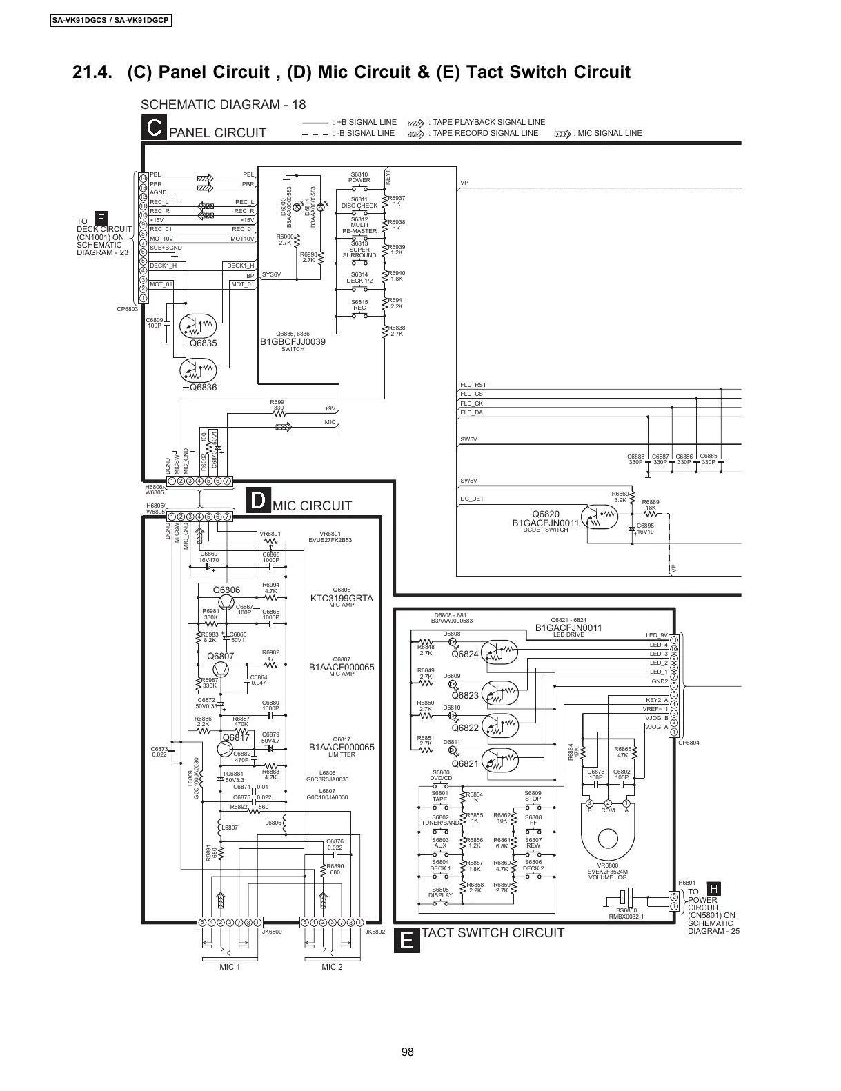
21.4. (C) Panel Circuit , (D) Mic Circuit & (E) Tact Switch Circuit
1
2
3
4
5
6
14
12
10
8
7
9
11
13
1
2
3
4
5
6
10
8
7
9
11
1
2
3
4
5
6
7
1
2
3
4
5
6
7
1
2
3
COMBA
2
4
8
7
5
3
1
2
4
8
7
5
3
1
1
2
S6810
POWER
S6811
DISC CHECK
S6812
MULTI
RE-MASTER
S6813
SUPER
SURROUND
S6814
DECK 1/2
S6815
REC
R6937
1K
R6938
1K
R6939
1.2K
R6940
1.8K
R6941
2.2K
R6838
2.7K
C6809
100P
R6998
2.7K
R6000
2.7K
D6000
B3AAA0000583
R6991
330
R6992 100
C6870 50V1
VR6801
C6868
1000P
C6869
16V470
R6994
4.7K
C6867
100P
C6866
1000P
C6865
50V1
R6983
8.2K
R6981
330K
R6982
47
C6864
0.047
R6987
330K
C6872
50V0.33
C6880
1000P
R6887
470K
R6886
2.2K
C6879
50V4.7
R6888
4.7K
C6882
470P
C6881
50V3.3
L6809
G0C100JA0030
C6873
0.022
C6871 0.01
C6875 0.022
L6807
L6806
C6876
0.022
R6890
680
R6848
2.7K
R6849
2.7K
R6850
2.7K
R6851
2.7K
D6808
D6809
D6810
D6811
S6800
DVD/CD
S6801
TAPE
S6802
TUNER/BAND
S6803
AUX
S6804
DECK 1
S6805
DISPLAY
S6806
DECK 2
S6807
REW
S6808
FF
S6809
STOP
R6854
1K
R6855
1K
R6856
1.2K
R6857
1.8K
R6858
2.2K
R6859
2.7K
R6860
4.7K
R6861
6.8K
R6862
10K
C6878
100P
C6802
100P
R6864
47K
R6865
47K
C6895
16V10
R6889
18K
R6869
3.9K
C6888
330P
C6887
330P
C6886
330P
C6885
330P
PBL
PBR
AGND
REC_L
REC_R
+15V
REC_01
MOT10V
SUB+BGND
DECK1_H
MOT_01
PBL
PBR
REC_L
REC_R
+15V
REC_01
MOT10V
DECK1_H
MOT_01
BP
SYS6V
KEY1
+9V
MIC
PANEL CIRCUIT
SCHEMATIC DIAGRAM - 18
DGND
MICSW
MIC_GND
DGND
MICSW
MIC_GND
FLD_RST
FLD_CS
FLD_CK
FLD_DA
SW5V
SW5V
DC_DET
VP
MIC CIRCUIT
TACT SWITCH CIRCUIT
LED_9V
LED_4
LED_3
LED_2
LED_1
GND2
KEY2_A
VREF+_1
VJOG_B
VJOG_A
TO
DECK CIRCUIT
(CN1001) ON
SCHEMATIC
DIAGRAM - 23
Q6835
Q6836
Q6824
Q6823
Q6822
Q6821
VR6800
EVEK2F3524M
VOLUME JOG
Q6817
Q6807
Q6806
CP6804
TO
POWER
CIRCUIT
(CN5801) ON
SCHEMATIC
DIAGRAM - 25
H6801
BS6800
RMBX0032-1
JK6802JK6800
MIC 1 MIC 2
R6891
680
H6806/
W6805
H6805/
W6805
VP
: -B SIGNAL LINE
: +B SIGNAL LINE
: TAPE RECORD SIGNAL LINE
: TAPE PLAYBACK SIGNAL LINE
: MIC SIGNAL LINE
Q6821 - 6824
B1GACFJN0011
LED DRIVE
Q6820
B1GACFJN0011
DCDET SWITCH
Q6806
KTC3199GRTA
MIC AMP
Q6807
B1AACF000065
MIC AMP
Q6817
B1AACF000065
LIMITTER
Q6835, 6836
B1GBCFJJ0039
SWITCH
CP6803
D6808 - 6811
B3AAA0000583
D6814
B3AAA0000583
L6807
G0C100JA0030
VR6801
EVUE27FK2B53
L6806
G0C3R3JA0030
R6892 560
98
SA-VK91DGCS / SA-VK91DGCP
All manuals and user guides at all-guides.com

Table of Contents

Related product manuals