EasyManua.ls Logo

Panasonic SB-PF310 - Page 62

Panasonic SB-PF310
68 pages
Print Icon
To Next Page IconTo Next Page
To Next Page IconTo Next Page
To Previous Page IconTo Previous Page
To Previous Page IconTo Previous Page
Loading...
PWM
RECEIVER
PVDD B
PWM AP
OUT B
37
38,39
40,41
21
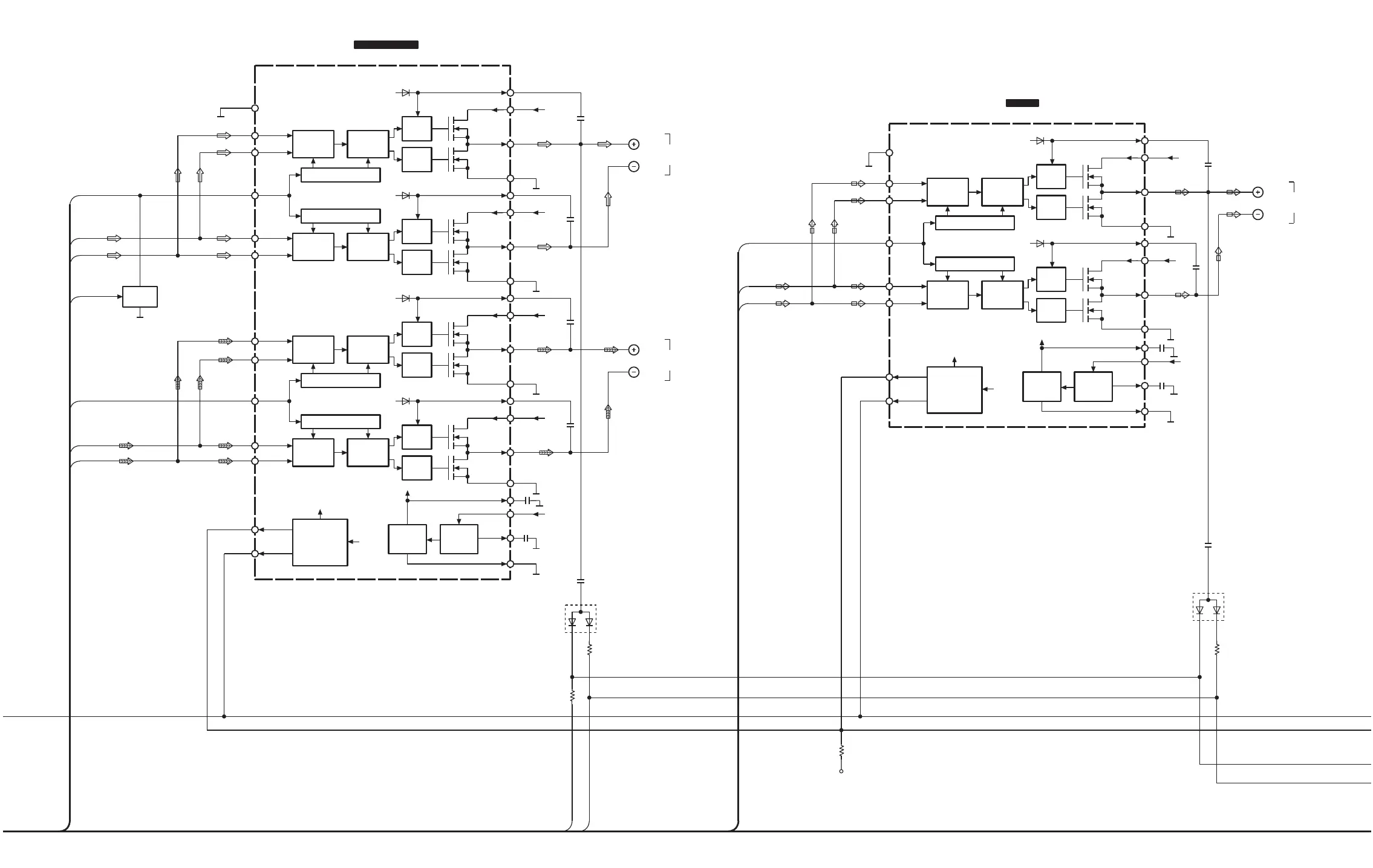
SA-DT310(E,EB,EG,EE) BLOCK DIAGRAM
FRONT HF/LF
SPEAKERS
TIMING
CONTROL
GATE
DRIVE
GATE
DRIVE
BST B
42
PVSS
GREG
PWM
RECEIVER
PVDD A
PWM BP
OUT A
36
34,35
32,33
17
TIMING
CONTROL
GATE
DRIVE
GATE
DRIVE
BST A
31
PVSS
GREG
PROTECTION A
PROTECTION A
/RESET
AB
19
C0ZBZ0000728
IC1001(IC1002)
DIGITAL AMPLIFIER
PWM
RECEIVER
PVDDD
PWM DP
OUT D
49
50,51
52,53
7
SURROUND
SPEAKERS
TIMING
CONTROL
GATE
DRIVE
GATE
DRIVE
BST D
54
PVSS
GREG
PWM
RECEIVER
PVDD C
PWM CP
OUT C
46,47
44,45
11
TIMING
CONTROL
GATE
DRIVE
GATE
DRIVE
BST C
43
PVSS
GREG
PROTECTION A
PROTECTION A
/RESET
CD
9
OT
UVP
PROTECTION
To PROTECTION
BLOCKS
/OTW
/SD
4
5,6
GREG
DREG GREG
GREG
GVDD
30,55
3,26
DREG RTN
12
DREG
DREG
16
+B11
+B11
DVSS
1,23,24,
28,29,56
PWM AM
20
PWM BM
18
PWM DM
8
+B11
PWM CM
10
AP1
AM1
AP3
AM3
PWM
RECEIVER
PVDD B
PWM AP
OUT B
25,31
26,27
28,29
16
CENTER
SPEAKER
TIMING
CONTROL
GATE
DRIVE
GATE
DRIVE
BST B
30
PVSS
GREG
PWM
RECEIVER
PVDD A
PWM BP
OUT A
18,24
22,23
20,21
1
TIMING
CONTROL
GATE
DRIVE
GATE
DRIVE
BST A
19
PVSS
GREG
PROTECTION A
PROTECTION A
/RESET
3
OT
UVP
PROTECTION
To PROTECTION
BLOCKS
/OTW
/SD
14
12
GREG
DREG
GREG
GREG
GVDD
17,32
5
DREG RTN
4
DREG
DREG
7
+B11
+B11
PWM AM
15
PWM BM
2
AP5
AM5
C0ZBZ0000727
IC1003
DIGITAL AMPLIFIER
VALID 1
VALID 3
VALID 5
MUTING
Q1502
(Q1501)
HP MUTE
D1301
(D1302)
FAN DET
ABN DET
D1305
+B11
+B1
+B1
DVSS
8,13
48

Related product manuals