EasyManua.ls Logo

Panasonic SU-HTB550GK

Panasonic SU-HTB550GK
154 pages
To Next Page IconTo Next Page
To Next Page IconTo Next Page
To Previous Page IconTo Previous Page
To Previous Page IconTo Previous Page
Loading...
94
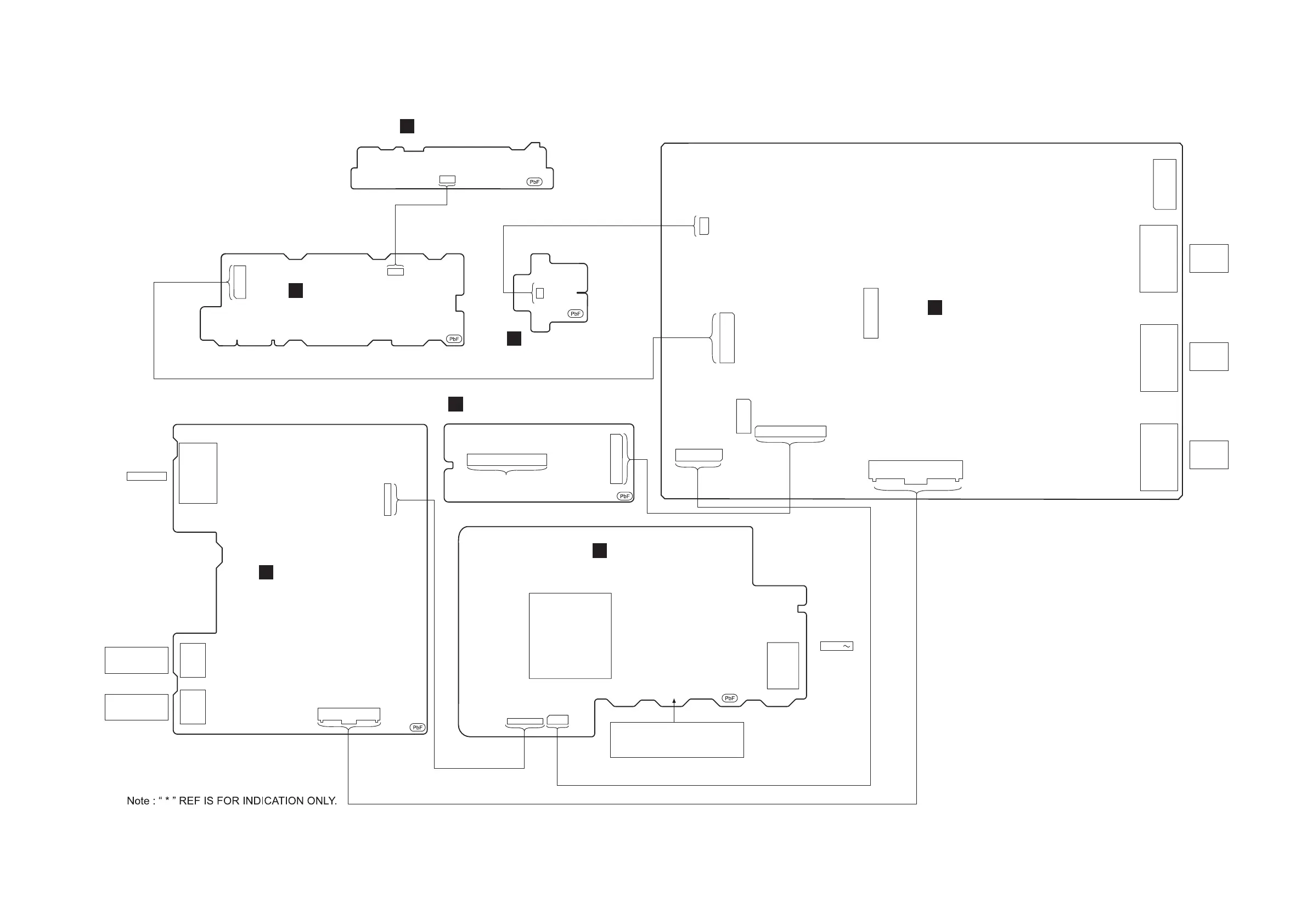
15 Wiring Connection Diagram
15.1. Main Unit (SU-HTB550)
CN2205
CN2302
CN2202
CN2201
(FOR ID PROGRAMMING)
(FOR ON-BOARD
PROGRAMMING)
CN2204
CN2206
SPEAKERS
DIGITAL AUDIO IN
(AUX2 (OPT2))
DIGITAL AUDIO IN
(TV (OPT1))
CN5900
CN5200
JK5252
JK5251
P5100
(TO DIGITAL TRANSMITTER MODULE)
E
POWER BUTTON P.C.B.
SOLDER SIDE
JW6004
2
1
D
BUTTON P.C.B.
SOLDER SIDE
F
WIRELESS ADAPTER P.C.B.
SOLDER SIDE
JW6003
3 . . 1
CN3000
CN3001
CN6001
21 . . . . . . . . . . . . . . . . . . . . . . 1
22 . . . . . . . . . . . . . . . . . . . . . . 2
1
.
.
.
.
.
.
.
.
.
.
.
17
11
.
.
.
.
.
.
.
1
10
.
.
.
.
.
2
2
.
.
.
.
.
.
.
.
.
16
C
PANEL P.C.B.
SOLDER SIDE
JW6002
3 . . 1
B
DAMP P.C.B. (Side B)
SOLDER SIDE
G
SMPS P.C.B.
SOLDER SIDE
1
.
.
.
.
.
.
6
1 . . . . . . . . . . . . . . . . . . 40
1 . . . . . .6
1 . . . . .9
2 . . . .8
A
MAIN P.C.B. (Side B)
SOLDER SIDE
2
1
1
.
.
.
.
.
.
.
.
.
.
.
11
1
.
.
.
.
.
.
6
2
.
.
.
.
.
.
10
1
.
.
.
.
.
.
9
2
.
.
.
.
.
.
.
.
.
10
1 . . . . . . . . . . . . . . . . . . . . . 17
2 . . . . . . . . . . . . . . . . . 16
9 . . . . . . . . . . . . . 1
8 . . . . . . . . . 2
1 . . . . . . . . . . . . . . . . . . . . . . . . . . . 40
CAUTION
RISK OF ELECTRIC SHOCK
AC VOLTAGE LINE.
PLEASE DO NOT TOUCH THIS P.C.B
110V ~ 240V
50/60Hz...GS/GSX
220V
50Hz...GK
JW1
P5701
T5701
CN1
(MAIN TRANSFORMER)
AC IN
SC-HTB550GK/GS/GSX (SU-HTB550GK/GS/GSX)
WIRING CONNECTION DIAGRAM
HDMI AV
OUT
(TV (ARC))
HDMI AV IN
(AUX1
(HDMI2))
HDMI AV IN
(BD/DVD
(HDMI1))
JK2701
JK2601
JK2501
CN2301
10
.
.
.
.
.
.
.
.
.
.
.
1
(FOR SERIES LOG
MONITOR)
CN2303

Table of Contents

Related product manuals